继2021年12月,人力资源和社会保障部发布《关于部分准入类职业资格考试工作年限调整方案公示》,明确了一二级注册建筑设计师、注册城乡规划师、一级建造师、一级造价工程师等14项准入类职业资格考试的降低调整方案后(点击我回看)
2022年3月,中国人事考试网发布新的《人力资源社会保障部关于降低或取消部分准入类职业资格考试工作年限要求有关事项的通知》此次明确了注册城乡规划师、监理工程师、一二级造价工程师等13项准入类职业资格考试的调整方案
2022年2月21日
1.注册城乡规划师(调整后报考条件)
(一)取得城乡规划专业大学专科学历,从事城乡规划业务工作满 4 年。(原6年)
(二)取得城乡规划专业大学本科学历或学位,或取得建筑学学士学位(专业学位),从事城乡规划业务工作满 3 年。(原4年)
(三)取得通过专业评估(认证)的城乡规划专业大学本科学历或学位,从事城乡规划业务工作满 2 年。(原3年)
(四)取得城乡规划专业硕士学位或建筑学硕士学位(专业学位),从事城乡规划业务工作满 1 年。(原2年)
(五)取得通过专业评估(认证)的城乡规划专业硕士学位或城市规划硕士学位(专业学位),从事城乡规划业务工作满 1 年。
(六)取得城乡规划专业博士学位。
除上述规定的情形外,取得其他专业的相应学历或者学位的人员,从事城乡规划业务工作年限相应增加 1 年。
1、注册城乡规划师(现报考条件)
(一)取得城乡规划专业大学专科学历,从事城乡规划业务工作满 6 年。
(二)取得城乡规划专业大学本科学历或学位,或取得建筑学学士学位(专业学位),从事城乡规划业务工作满 4 年。
(三)取得通过专业评估(认证)的城乡规划专业大学本科学历或学位,从事城乡规划业务工作满 3 年。
(四)取得城乡规划专业硕士学位,或取得建筑学硕士学位(专业学位),从事城乡规划业务工作满 2 年。
(五)取得通过专业评估(认证)的城乡规划专业硕士学位或城市规划硕士学位(专业学位),或取得城乡规划专业博士学位,从事城乡规划业务工作满 1 年。
2.注册测绘师(调整后报考条件)
(一)取得测绘类专业大学专科学历,从事测绘业务工作满4 年。(原6年)
(二)取得测绘类专业大学本科学历,从事测绘业务工作满3 年。(原4年)
(三)取得含测绘类专业在内的双学士学位或者测绘类专业研究生班毕业,从事测绘业务工作满 2 年。(原3年)
(四)取得测绘类专业硕士学位,从事测绘业务工作满 1 年。
(五)取得测绘类专业博士学位。(原1年)
(六)取得其他理学类或者工学类专业学历或者学位的人员,其从事测绘业务工作年限相应增加 1 年。(原2年)
2、注册测绘师(现报考条件)
(一)取得测绘类专业大学专科学历,从事测绘业务工作满 6年。
(二)取得测绘类专业大学本科学历,从事测绘业务工作满 4年。
(三)取得含测绘类专业在内的双学士学位或者测绘类专业研究生班毕业,从事测绘业务工作满 3 年。
(四)取得测绘类专业硕士学位,从事测绘业务工作满 2 年。
(五)取得测绘类专业博士学位,从事测绘业务工作满 1 年。
(六)取得其他理学类或者工学类专业学历或者学位的人员,其从事测绘业务工作年限相应增加 2 年。
3.监理工程师(调整后报考条件)
(一)具有各工程大类专业大学专科学历(或高等职业教育),从事工程施工、监理、设计等业务工作满 4 年。(原6年)
(二)具有工学、管理科学与工程类专业大学本科学历或学位,从事工程施工、监理、设计等业务工作满 3 年。(原4年)
(三)具有工学、管理科学与工程一级学科硕士学位或专业学位,从事工程施工、监理、设计等业务工作满 2 年。
(四)具有工学、管理科学与工程一级学科博士学位。
经批准同意开展试点的地区,申请参加监理工程师职业资格考试的,应当具有大学本科及以上学历或学位。
3、监理工程师(现报考条件)
(一)具有各工程大类专业大学专科学历(或高等职业教育),从事工程施工、监理、设计等业务工作满 6 年。
(二)具有工学、管理科学与工程类专业大学本科学历或学位,从事工程施工、监理、设计等业务工作满 4 年。
(三)具有工学、管理科学与工程一级学科硕士学位或专业学位,从事工程施工、监理、设计等业务工作满 2 年。
(四)具有工学、管理科学与工程一级学科博士学位。
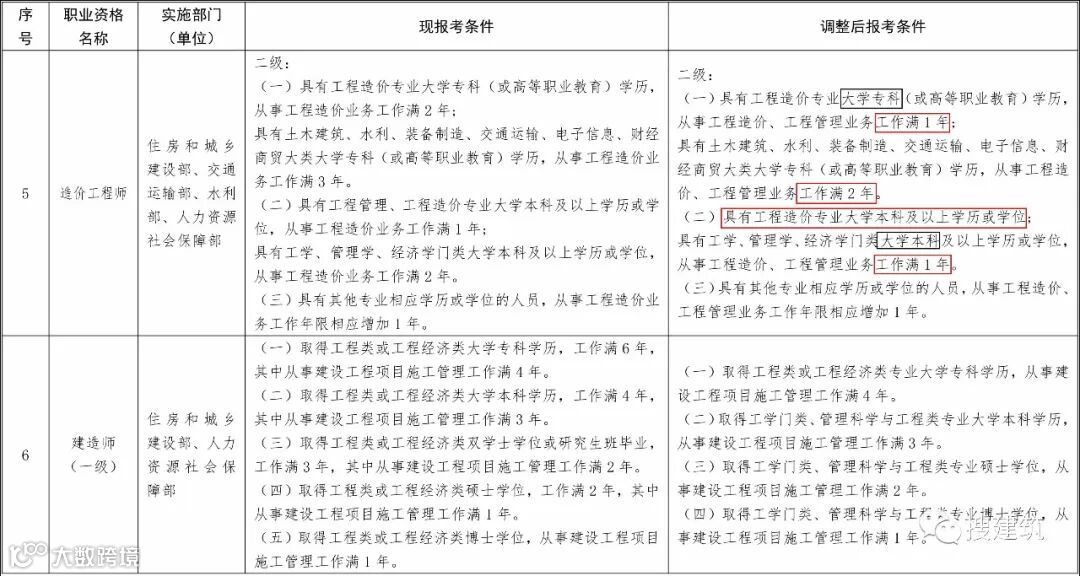
4.一级造价工程师(调整后报考条件)
(一)具有工程造价专业大学专科(或高等职业教育)学历,从事工程造价、工程管理业务工作满 4 年;(原5年)
具有土木建筑、水利、装备制造、交通运输、电子信息、财经商贸大类大学专科(或高等职业教育)学历,从事工程造价、工程管理业务工作满 5 年。(原6年)
(二)具有工程造价、通过工程教育专业评估(认证)的工程管理专业大学本科学历或学位,从事工程造价、工程管理业务工作满 3 年;(原4年)
具有工学、管理学、经济学门类大学本科学历或学位,从事工程造价、工程管理业务工作满 4 年。(原5年)
(三)具有工学、管理学、经济学门类硕士学位或者第二学士学位,从事工程造价、工程管理业务工作满 2 年。(原3年)
(四)具有工学、管理学、经济学门类博士学位。(原1年)
(五)具有其他专业相应学历或者学位的人员,从事工程造价、工程管理业务工作年限相应增加 1 年。
4、一级造价工程师(现报考条件)
(一)具有工程造价专业大学专科(或高等职业教育)学历,从事工程造价业务工作满 5 年;具有土木建筑、水利、装备制造、交通运输、电子信息、财经商贸大类大学专科(或高等职业教育)学历,从事工程造价业务工作满 6 年。
(二)具有通过工程教育专业评估(认证)的工程管理、工程造价专业大学本科学历或学位,从事工程造价业务工作满4年;具有工学、管理学、经济学门类大学本科学历或学位,从事工程造价业务工作满 5 年。
(三)具有工学、管理学、经济学门类硕士学位或者第二学士学位,从事工程造价业务工作满 3 年。
(四)具有工学、管理学、经济学门类博士学位,从事工程造价业务工作满 1 年。
(五)具有其他专业相应学历或者学位的人员,从事工程造价业务工作年限相应增加 1 年。




学习更多注册考试内容
▼ 点击关注
向各位考友推荐
一注考试精品课程,加好友联系
微信号:dajiangtang2019
搜建筑·矩阵平台
—— 作品展示、直播、访谈、招聘 ——
合作、宣传、投稿
联系微信:soujianzhu006
推荐一个
专业的地产+建筑平台
每天都有新内容
扫描二维码关注

微信公众号“搜建筑”(ID:sjz9999)


