《建筑设计防火规范》2.1.4条:
商业服务网点 commercial facilities
设置在住宅建筑的首层或首层及二层,每个分隔单元建筑面积不大于300㎡的商店、邮政所、储蓄所、理发店等小型营业性用房。
住宅底部一、二层,面积小于300㎡的物业等,能否按商业网点处理?



· 图图规范解读:
老年人照料设施可以置于商业服务网点中,但消防设计不能参照商业服务网点的要求设计,应按照《建规》有关老年人照料设施以及《老年人照料设施建筑设计标准》JGJ 450-2018等相关规定设计。
在居住用地上单独建造的一、二层,每分隔单元小于300㎡,能否套用商业服务网点?
答:能
· 图图规范解读:
安全疏散可按商业服务网点,自动灭火和自动报警应按相应商业规模执行,参考《浙江省消防指南》、《石家庄消防指南》。
《石家庄消防指南》第3.0.21条:


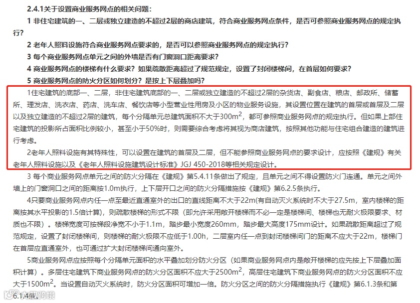
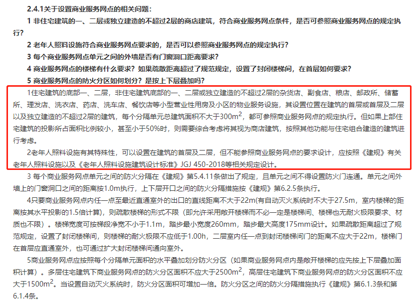
《山东省消防指引》第2.4.1条:

之所以有这个疑问,是因为商业服务网点的定义中指出,商业服务网点是指设置在住宅建筑的首层或首层及二层,独立建造的一、二层商业是否属于商业服务网点,没有明确。
如果单独建造的沿街小商业能够按商业服务网点处理,那住宅下部的商业服务网点,能否凸出就已经不是问题。
常规看,主墙面突出住宅4m,山墙面突出住宅1~2跨(10米左右),各地都是允许的。

商业服务网点各独立小单元之间的外墙是否有门窗洞口距离要求?
答:应该有。(水平方向开口间墙体不应小于1.0m,上下层开口不小于1.2m(或0.8m))
《建筑设计防火规范》5.4.11条规定:商业服务网点中每个分隔单元之间应采用耐火极限不低于2.00h 且无门、窗、洞口的防火隔墙相互分隔。
可以这样理解:商业服务网点非常强化内部每个单元之间的分隔要求,但是忽略了外墙的防火要求,这应该是一个疏漏。作为设计师,我们仍然需要考虑其外部防火分隔。
商业服务网点在住宅楼内,仍整体按住宅楼设计,其实是将各小的商业单元视作类似独立住户。
所以,其防火分隔应至少满足住宅户与户之间的防火分隔要求,依据《建筑设计防火规范》6.2.5条规定,水平方向开口间墙体不应小于1.0m,上下层开口不小于1.2m(或0.8m),单个小商业单元内部不需要分隔。

如《石家庄消防指南》条3.0.17条:

《山东省消防指引》第2.4.1-3条:

答:总面积大于3000㎡的商业服务网点需要设自动喷淋和火灾自动报警系统。
在《建筑设计防火规范》第8.3.4-2条中规定“任一层建筑面积大于1500㎡或总建筑面积大于3000㎡的商店”应设置自动灭火系统。
可以据此作为依据,虽然商业服务网点的消防疏散较一般商店要求宽松,但毕竟不同于真正的住宅,应按商店要求设置自动灭火系统。

同理,依据《建筑设计防火规范》第8.4.1-3条,单层大于1500㎡或总面积大于3000㎡的商业服务网点也应设火灾自动报警系统。

正如住宅一样,规范更注重户与户之间的分隔状况,而淡化了防火分区的划分,商业服务网点对每个独立的小单元有面积分隔、疏散距离要求等等,同时非常强化相互之间的分隔要求,所以在规范中并未明确要求划分防火分区。
但是《山东省消防指引》第2.4.1条中提出,多层住宅建筑下商业服务网点的防火分区面积不应大于2500㎡,高层住宅建筑下商业服务网点的防火分区面积不应大于1500㎡。当设置自动灭火系统时,防火分区面积可增加一倍。
设置在非住宅建筑底部的小商业能否可以视为商业服务网点?
答:风险很大,图图规范建议此做法需慎重。山东、浙江规定可以。
国家规范对于商业服务网点的概念规定的很明确:“设置在住宅建筑的首层或首层及二层.....”
规范要求的是住宅建筑的底部,而非是公共建筑的底部,如果强行认定,明显是与规范规定的不相符。
图图规范建议设计师对此做法需慎重,住宅底部如果有商业服务网点,整体还可以按照住宅来考虑,而对于公共建筑没有这一概念。
绝大部分地区也并没有放开此条规范,都是不允许的,目前看只有山东和浙江放开了。
《山东省消防指引》第2.4.1条:

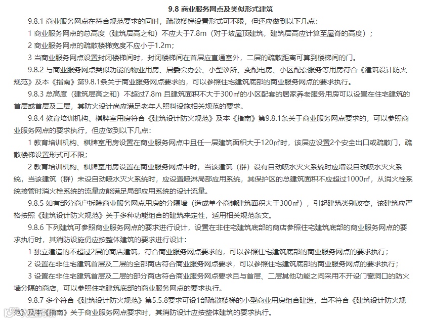
《浙江省消防指南》第9.8.6条:

《浙江省消防指南》第9.8条:尚对商业服务网点进行了更多的补充:

浙江要求总高度(层高之和)不应大于7.8m,疏散楼梯宽度不应小于1.2m(避免首层高度过大,后期改造成夹层,总层数会超过2层)。
图图规范认为,常规设计中,商业服务网点因造型需要,两层总高7.8m有时会略显紧张,陕西提出将总高度控制到了:不应大于8.4m,应该更具灵活性。
②、 教育培训机构、棋牌室等人群密集使用功能需提高防火标准
A、任一层面积大于120㎡(普通的是200㎡)时,该层应设2个安全出口或疏散门,楼梯形式可不限;
③、用户拆除分隔墙,造成单个商铺面积大于300㎡时,属于建筑类别发生改,就不是商业服务网点,应按多种功能组合的建筑定性。
为什么愿意把项目认定为商业服务网点,而不是普通商店?
之所以我们愿意把项目认定为商业服务网点,而不是普通商店,主要是因为两者之间的楼梯形式的重大区别。
商业服务网点不是商店,所以是按普通公共建筑来要求。
① 、楼梯间形式可以为开敞式
商业服务网点楼梯为开敞式,而如果是普通商店,依据《建筑防火规范》第5.5.13-3条,则楼梯间必须为封闭楼梯间。

②、楼梯疏散宽度为1.10m(云南、浙江要求1.2m)
依据《建筑设计防火规范》第5.5.18条,公共建筑的疏散楼梯净宽度不应小于1.10m(云南、浙江要求1.2m),而如果按商店来设计,梯段最小净宽为1.40m。
如果项目定性为商店,依据《建筑设计防火规范》第5.5.21条,按人数计算,即便商店面积较小,疏散宽度满足1.10m即可,但是仍然不能以此宽度设计楼梯,因为在《商店建筑设计规范》中第4.1.6条中规定:营业区的公用楼梯梯段最小净宽为1.40m。
商业服务网点的梯段依据《民用建筑设计统一标准》6.8.10条规定确定:踏步最小宽度260mm,踏步最大高度175mm。
《民用建筑设计统一标准》6.8.10条,楼梯踏步的宽度和高度应符合下表规定:

而如果按普通商店认定的话,需要按《商店建筑设计规范》4.1.6条规定确定:踏步最小宽度:280mm,踏步最大高度160mm。
《商店建筑设计规范》4.1.6条,商店建筑的楼梯梯段最小净宽、踏步最小宽度和最大高度应符合下表规定:

如层高3900mm,若按商业服务网点来认定,楼梯梯段长度为:
260×22步(3900÷175)=5720mm;
280×24步(3900÷160)=6720mm,
楼梯梯段足足长出1m,商业服务网点总面积本身较小,对整体平面布局会有影响。
关于商业服务网点您还碰到什么问题,您有什么想说的,欢迎大家留言,我们一起讨论~
▼点击关注 | 专业平台
深度解读、剖析建筑规范
▲点击关注:图图规范(ID:jzgf999)
更多建筑规范
▼点击收藏搜建筑小程序

推荐一个
专业的地产+建筑平台
每天都有新内容
扫描二维码关注

微信公众号“搜建筑”(ID:sjz9999)
更多精品 登录 搜建筑网站
www.soujianzhu.cn

↓↓↓ 搜建筑网站,下载精品户型dwg文件