想要学习更多财税内容,提升工作能力!
可以关注公众号#财税刘三哥
可以关注公众号#财叔税课堂
学习财税,快人一步!

印花税出现预警!

财叔自从业以来,也是第一次遇见印花税和增值税进行比对的情况。从税务局的答复来看,之所以会出现这种情况,根本原因是新电子税务局的自动对比功能。
注意
据财叔所知,目前很多省市都已经上线了全国统一的新电子税务局(简称“新电局”),而新电局上线了三种纳税申报模式:确认式申报模式、补录式申报模式和填表式申报模式。
这与之前的我们传统的申报纳税模式大大不同。

确认式申报模式:针对业务简单的纳税人,系统推荐确认式申报,系统自动预填数据,纳税人确认无误即可一键申报。
补录式申报模式:针对业务相对复杂的纳税人,系统推荐补录式申报,纳税人在系统预填数据的基础上补录未开票收入、其他抵扣、进项转出税额、抵减税额等信息后即可快速申报。
填表式申报模式:针对业务复杂的纳税人,系统推荐填表式申报,即传统申报模式。
这三种申报模式由系统根据纳税人特征标签和涉税数据情况,自动为推荐,纳税人无需选择。

好消息!!!
为了感谢小伙伴的喜欢
专门给大家准备了一份小礼物
💓强烈推荐👇
万能个税计算器(自动计算)

万能个税计算器的使用方法
扫码下方二维码注册登录即可免费使用

还有分录大全,及免费使用财务软件,非常适合小企业使用!


好消息!!!
为了感谢小伙伴的喜欢
专门给大家准备了一份小礼物
💓强烈推荐👇
万能个税计算器(自动计算)

万能个税计算器的使用方法
扫码下方二维码注册登录即可免费使用

还有分录大全,及免费使用财务软件,非常适合小企业使用!


新电子税务局下
还有哪些常见的税费预警?
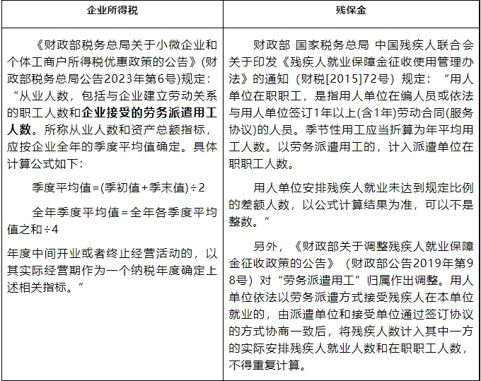
一、差异预警提示
系统提示风险:2023年企业所得税汇算清缴申报的工资总额和人数与本次残保金申报的工资总额和人数不一致。
二、差异来源
(1)企业所得税的从业人数包括企业接受的劳务派遣用工人数,而残保金的人数中,首先,劳务派遣人员是属于派出方的,其次,以派遣方式接受残疾人在本单位就业的,人员归属由派遣单位和接受单位通过签订协议的方式协商确定归属,这也可能存在口径差异。所以在人数统计方面,企业所得税口径的人数和残保金的职工人数就存在差异。
(2)退休返聘人员无法和企业签订劳动合同,即无法与企业建立劳动关。因此,企业所得税和残保金的职工人数应均不包含退休返聘人员。
如果有特殊情况或者特殊人员,两者有一定的差异:
(1)劳务派遣:如果劳务派遣员工的人数计入用工单位,则工资总额应该在用工单位的工资总额中包含;反之,应全部不在用工单位包含,而计入派遣单位的人数和工资总额。
(2)退休返聘:企业因返聘离退休人员所实际发生的费用,应区分为工资薪金支出和职工福利费支出。其中属于工资薪金支出的,准予计入企业工资薪金总额的基数,作为计算其他各项相关费用扣除的依据。而返聘离退休人员无法和企业签订劳动合同,则不应纳入残保金的工资总额基数。
总结: 1、从目前的政策来看,残保金申报的人数和工资总额和上年度企业所得税申报的人数和工资总额,在不存在返聘离退休人员、劳务派遣人员等特殊人员情况下,应该是相差不大的,预计有小额差异时,系统也不会提示风险。 2、至于是否可以直接取企业所得税申报表工资总额的数据作为残保金申报基数,财叔认为在没有特殊人员、特殊情况下,其实是可以的。 |
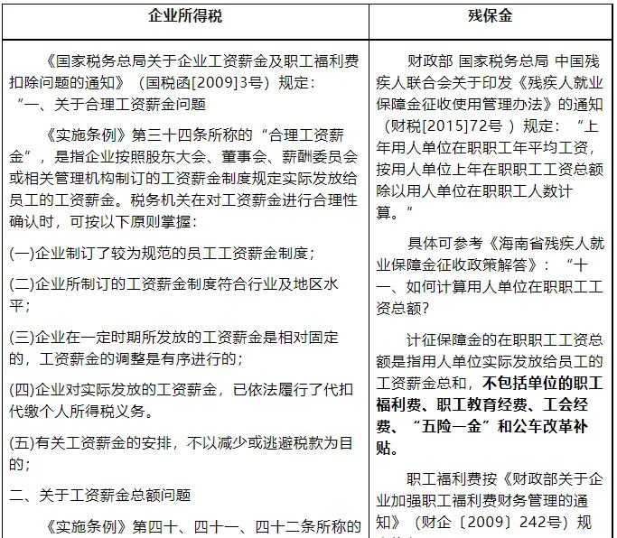
二、两者差异的原因
1、正常的、合理的原因
(1)计提了年终奖
企业当年预提的年终奖在次年5月31日之前发放的, 可以在当年税前扣除,但个税是实际发放时(次年)才扣缴,形成了差异。
(2)拖延了员工的工资
企业账面上计提了员工的工资,但拖延至次年5月31日之前发放,个税在次年实际发放时才扣缴,形成了差异。
2、不合理的原因
(1)多列工资薪金支出
比如,企业伪造了工资发放明细表虚列成本以及工资薪金的核算范围不正确等
(2)少申报工资薪金收入
主要有以下情形:
a.员工发放了工资,但未申报个税,或者按照较低的收入申报个税 b.企业多数员工的工资薪金收入常年处于5000元以下,其他收入通过报销形式发放 C.部分员工现金发放工资,不申报个税 d.年收入未超过6万的员工,认为可以不申报个税 |
PS:财叔
推荐一款超400万企业会计在用的财务软件——柠檬云财务软件(免费版长期免费使用),用手机微信扫码就可以免费领取使用,终生有效。
推荐一款超400万企业会计在用的财务软件——柠檬云财务软件(免费版长期免费使用),用手机微信扫码就可以免费领取使用,终生有效。
柠檬云财务软件

超400万财务人信赖之选!
电脑、APP、小程序多端同步,随时随地记账查账。
发票一键查验,工资条一键群发,银行流水一键生成凭证......
更多功能等你来解锁!
💓赶紧长按识别下方小程序【免费用】起来!


电脑端使用请打开官网链接:https://t.nmkjxy.com/YrYbqe
柠檬云财务软件

超400万财务人信赖之选!
电脑、APP、小程序多端同步,随时随地记账查账。
发票一键查验,工资条一键群发,银行流水一键生成凭证......
更多功能等你来解锁!
💓赶紧长按识别下方小程序【免费用】起来!


电脑端使用请打开官网链接:https://t.nmkjxy.com/YrYbqe

千万别踩!

收藏!印花税最新税率表!


来源:财税刘三哥、财叔税课堂、梅松讲税、天津南开税务等。内容仅供学习交流之目的,如有不妥,请联系删除。
【强烈推荐 告别加班神器】


超400万财务人信赖之选!

电脑、APP、小程序多端同步,随时随地记账查账
1分钟轻松查验999+张发票、工资条一键群发
银行流水一键生成凭证、自动存入电子档案
不再另外装订打印、让财务档案彻底电子化
......还有更多功能等您来解锁!
💓💓💓立即点击下方图片用起来👇👇👇
转发,点赞,在看,安排一下
来源:财税刘三哥、财叔税课堂、梅松讲税、天津南开税务等。内容仅供学习交流之目的,如有不妥,请联系删除。
【强烈推荐 告别加班神器】


超400万财务人信赖之选!

电脑、APP、小程序多端同步,随时随地记账查账
1分钟轻松查验999+张发票、工资条一键群发
银行流水一键生成凭证、自动存入电子档案
不再另外装订打印、让财务档案彻底电子化
......还有更多功能等您来解锁!
💓💓💓立即点击下方图片用起来👇👇👇
转发,点赞,在看,安排一下


