做会计,不会会计分录那怎么行呢,不仅考试要用,工作也要用。
今天总结了一份各行业会计分录,涉及方方面面,大家可以保存起来,以后100%用得到!

扫码加微信,发送关键词 135 即可领取
各行业会计分录

限时今天免费领取
明天就不发放了哦
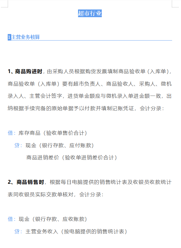
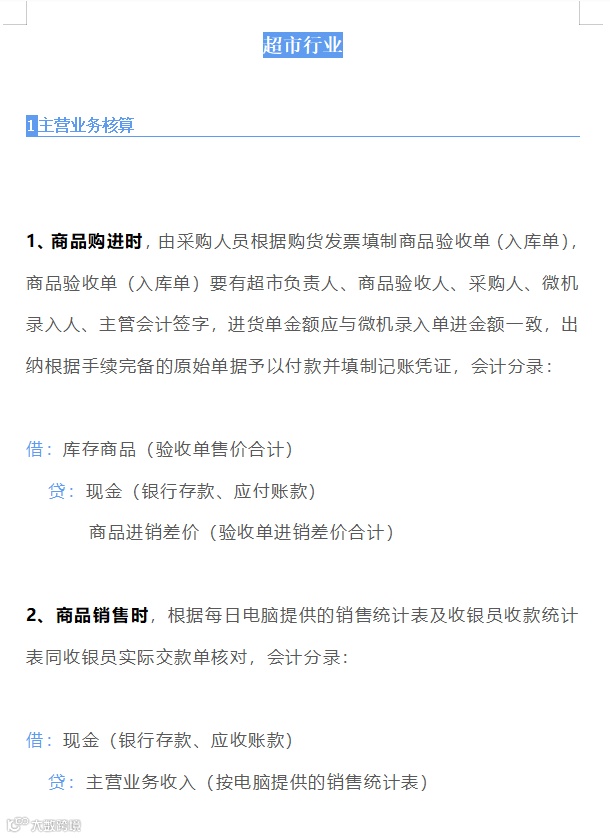
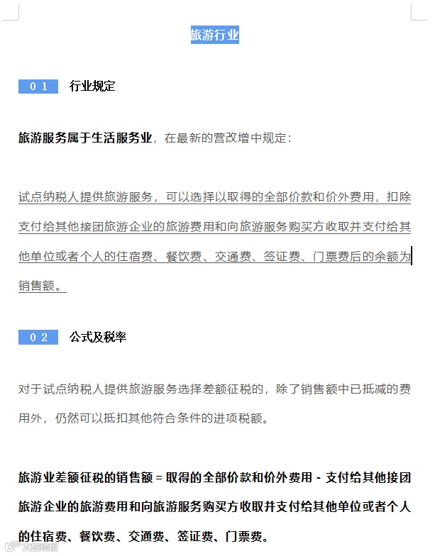
下面我截图部分行业分录给大家展示下


扫码加微信,发送关键词 135 即可领取
各行业会计分录

限时今天免费领取
明天就不发放了哦



...
空间有限
就不一一展示了
无需转发、集赞
扫码加微信,发送关键词 135 即可领取
各行业会计分录

限时今天免费领取
明天就不发放了哦


