@所有会计注意啦!2025年企税汇缴的申报表大变样,赶紧打卡学习,不然没法做汇缴了!
还有这14个风险指标及5大常见填报情形,赶紧跟着猫叔一起来看看吧!



二、企税汇算的8项重大变化
1月20日,国家税务总局发布《关于优化企业所得税年度纳税申报表的公告》,明确了对2025年企业所得税汇缴申报表进行调整。


划重点!!!具体调整如下:
(一)取消2张表
取消《免税、减计收入及加计扣除优惠明细表》(A107010)、《减免所得税优惠明细表》(A107040)。


(二)修订6张表单
①《企业所得税年度纳税申报主表》(A100000)
一是修改表单名称。考虑到《中华人民共和国企业所得税年度纳税申报表(A类)》(A100000)的名称与整个申报表的名称容易混淆,将该表单名称修改为《企业所得税年度纳税申报主表》。

二是调整行次设置。结合新收入准则、租赁准则、金融工具和金融资产相关准则,根据最新财务报表样式优化调整“利润总额计算”相关行次。同时,增加“稽查查补(退)所得税额”、“特别纳税调整补(退)所得税额”行次,便利纳税人在稽查查处以及特别纳税调整后更正申报。

三是优化优惠事项填报方式。取消《免税、减计收入及加计扣除优惠明细表》(A107010)和《减免所得税优惠明细表》(A107040),将“免税、减计收入及加计扣除”和“减免所得税额”相关优惠事项整合至主表。纳税人可根据《企业所得税申报事项目录》在主表相应行次选择填报。

②《资产折旧、摊销及纳税调整明细表》(A105080)
参照主表优惠事项填报方式,对《资产折旧、摊销及纳税调整明细表》(A105080)进行调整,将表单中涉及固定资产和无形资产加速折旧或摊销的优惠项目整合到第28行至第29行填报。纳税人可根据《企业所得税申报事项目录》选择填报。
③《研发费用加计扣除优惠明细表》(A107012)
考虑到《财政部 税务总局 科技部关于加大支持科技创新税前扣除力度的公告》(2022年第28号)已经废止,纳税人无需分别计算前三季度、第四季度研发费用金额。因此,删除了《研发费用加计扣除优惠明细表》(A107012)中的相关行次,并对“加计扣除比例及计算方法”的填报口径进行调整。
④《税额抵免优惠明细表》(A107050)
根据《财政部 税务总局关于节能节水、环境保护、安全生产专用设备数字化智能化改造企业所得税政策的公告》(2024年第9号)规定,将原《税额抵免优惠明细表》(A107050)中“专用设备投资情况填报信息”固定行次变更为可增加的明细行次,同时增加“投资类型”、“投资额”、“抵免比例”、“可抵免税额”等填报项目,满足新政策填报需要。
⑤《跨地区经营汇总纳税企业年度分摊企业所得税明细表》(A109000)、《企业所得税汇总纳税分支机构所得税分配表》(A109010)
结合汇总纳税企业申报情况,优化总分机构分摊税款计算方法,并对《跨地区经营汇总纳税企业年度分摊企业所得税明细表》(A109000)及《企业所得税汇总纳税分支机构所得税分配表》(A109010)的表样和填报说明进行调整。按照调整后的规则,企业先对全年应纳税款进行分摊,再由总、分机构分别抵减其已分摊预缴税款,并计算本年应补退税金额。 (注:此处变化较大,详细讲解请看文章第二部分。)
⑥《一般企业收入明细表》(A101010)等部分表单填报说明
根据表单样式调整情况,同步对关联表单的填报说明进行了修改。
(三)其他需要说明的情况
《公告》适用于2024年度和以后年度企业所得税汇算清缴纳税申报。今后如出台新政策,按照新政策相关规定填报。以前年度企业所得税纳税申报表相关规则与本《公告》不一致的,不进行追溯调整。纳税人调整以前年度涉税事项的,按照相应年度的企业所得税纳税申报表相关规则调整。
申报表大变后!
这五大常见情形,务必看完再申报!






好消息!!!
为了感谢小伙伴的喜欢
专门给大家准备了一份小礼物
💓《免费领万能个税计算器》👇

💓赶紧【扫码立即使用】起来!👇


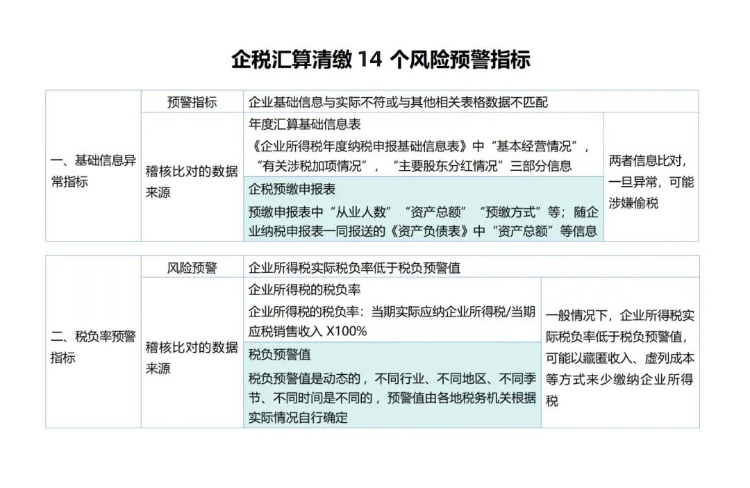
收藏!
企税汇缴14个风险指标






企业所得税汇算清缴调增调减后,
需要调账吗?
📌企业所得税是按年计税的,依据全年应税收入额,在年度终了后,按规定税率计算征税。但平时为了保证税款及时、均衡入库,采取分季预缴,年终汇算清缴,多退少补的征收方式。
2024年度企业所得税汇算清缴热点问题,快来看看吧~
Q
企业取得不征税收入、免税收入所对应的成本费用能否扣除?
A
根据《中华人民共和国企业所得税法实施条例》第二十八条第二款,企业的不征税收入用于支出所形成的费用或者财产,不得扣除或者计算对应的折旧、摊销扣除。
根据《国家税务总局关于贯彻落实企业所得税法若干税收问题的通知》(国税函〔2010〕79号)六、关于免税收入所对应的费用扣除问题,根据《实施条例》第二十七条、第二十八条的规定,企业取得的各项免税收入所对应的各项成本费用,除另有规定者外,可以在计算企业应纳税所得额时扣除。
Q
企业预提的汇算年度工资薪金如何进行税前扣除?
A
根据《国家税务总局关于企业工资薪金和职工福利费等支出税前扣除问题的公告》(国家税务总局公告2015年第34号)第二条的规定,企业在年度汇算清缴结束前向员工实际支付的已预提汇缴年度工资薪金,准予在汇缴年度按规定扣除。
Q
企业2024年度发生股权(股票)处置业务,应如何填报企业所得税年度纳税申报表?
A
根据《国家税务总局关于优化企业所得税年度纳税申报表的公告》(国家税务总局公告2025年第1号)第五条,企业发生股权(股票)处置业务的,应区分三种情形分别填报:
一是按税收规定属于企业重组的,在《企业重组及递延纳税事项纳税调整明细表》(A105100)中填报重组情况;
二是不属于企业重组,但按税收规定确认为损失的,在《资产损失税前扣除及纳税调整明细表》(A105090)填报损失情况;
三是除上述两种情形之外,均应在《投资收益纳税调整明细表》(A105030)中填报处置收益相关情况。
这些项目超过限额可以结转以后年度扣除?
本文由猫叔原创整理发布,素材来源:税务师顾姐、国家税务总局、税务大讲堂、财会小帮手、深圳税务、芜湖税务等网络,如有问题,请联系删除。
......还有更多功能等您来解锁!
💓赶紧【扫码立即使用】起来!👇


电脑端使用请打开官网链接:
https://t.nmkjxy.com/nQreui
💓赶紧【扫码立即使用】起来!👇


好消息!
为了感谢小伙伴的喜欢
专门给大家准备了一份小礼物:
<税负率预警系统>免费!

快点找我领取吧!

为了感谢小伙伴的喜欢
专门给大家准备了一份小礼物:
<税负率预警系统>免费!



