个税专项附加扣除与我们每个人息息相关,运用得当可帮纳税人省不少税!今天顾姐整理了关于个税专项附加扣除的29个问题,赶紧收藏吧!

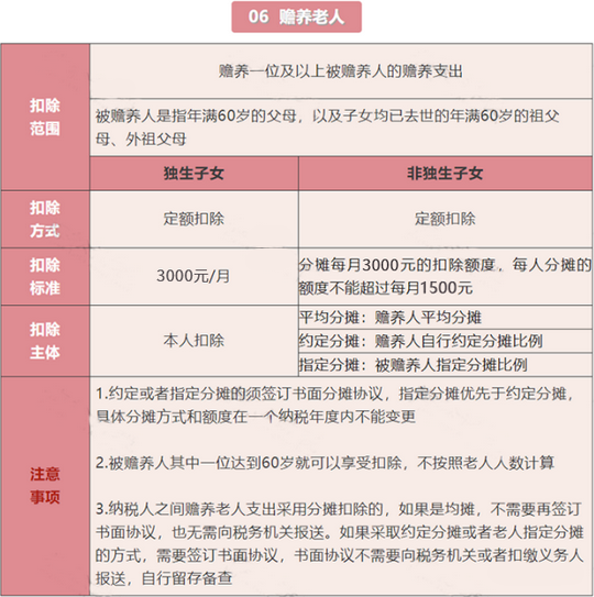
赡养老人
1.赡养岳父岳母或公婆的费用可以享受个人所得税附加扣除?
答:不可以。
赡养老人专项附加扣除的扣除主体包括:
一是负有赡养义务的所有子女。《婚姻法》规定:婚生子女、非婚生子女、养子女、继子女有赡养扶助父母的义务。
二是祖父母、外祖父母的子女均已经去世,负有赡养义务的孙子女、外孙子女。
2.非独生子女的兄弟姐妹都已去世,是否可以按独生子女赡养老人扣除3000元/月?
答:如纳税人的其他兄弟姐妹当年均已去世,在第二年其可以按照独生子女赡养老人标准扣除3000元/月。
3.两个子女中的一个无赡养父母的能力,是否可以由余下那名子女享受3000元扣除标准?
答:不可以。按照《暂行办法》规定,纳税人为非独生子女的,在兄弟姐妹之间分摊3000元/月的扣除额度,每人分摊的额度不能超过每月1500元,不能由其中一人单独享受全部扣除。
4.非独生子女,父母指定或兄弟协商,是否可以最高某一个子女可以扣3000元?
答:根据《个人所得税专项附加扣除暂行办法》规定,纳税人为非独生子女的,由其与兄弟姐妹分摊每月3000元的扣除额度,每人分摊的额度不能超过每月1500元。因此,非独生子女是不能通过父母指定或兄弟协商享受3000元扣除标准的。
5.在多子女情况下,存在子女中只有1人工作,其他子女未成年或丧失劳动力的情况,工作的1个子女也只能按50%扣除?
答:是的。按照目前政策规定,非独生子女,最多只能扣除1500元/月。
6.独生子女,且父母都已年满60周岁,每月可享受赡养老人专项附加扣除的标准是6000元吗?
答:不是。
3000元的赡养老人扣除标准是按照每个纳税人有两位赡养老人测算的。只要父母其中一位达到60岁就可以享受扣除,不按照老人人数计算。
7.孙子女、外孙子女赡养子女均已去世的年满60岁的祖父母、外祖父母,孙子女、外孙子女能否按照独生子女扣除,如何判断?
答:只要祖父母、外祖父母中的任何一方,没有纳税人以外的其他孙子女、外孙子女共同赡养,则纳税人可以按照独生子女扣除。如果还有其他的孙子女、外孙子女与纳税人共同赡养祖父母、外祖父母,则纳税人不能按照独生子女扣除。
附:赡养老人专项附加扣除扣除一览表

万能个税计算器(自动计算)
万能个税计算器的使用方法(扫码下载即可免费使用)
想要的就扫码拿走 白送!无套路! 不用集赞不用转发!来了扫码登录就能用! 尤其中小公司的会计新人一定要领 因为有时候真的能帮大忙!

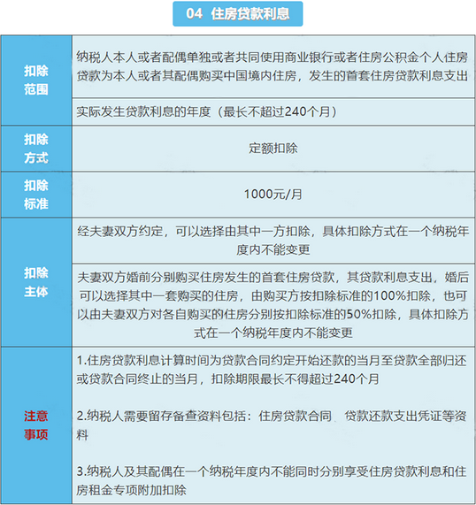
住房租金、住房贷款
1.纳税人与其配偶主要工作城市相同的,且租房合同上两人都签过字,是否可以分别填报住房租金专项附加扣除?
答:不可以。
根据《国务院关于印发个人所得税专项附加扣除暂行办法的通知》(国发〔2018〕41号)规定,夫妻双方主要工作城市相同的,只能由一方扣除住房租金支出。
2.填报住房贷款利息支出需要符合什么条件?
答:一是本人或者配偶购买的中国境内住房;二是属于首套住房贷款,且扣除年度仍在还贷;三是住房贷款利息支出和住房租金支出未同时扣除。
3.我刚办的房贷期限是30年,我现在扣完子女教育和赡养老人就不用缴税了,我可以选择过两年再开始办理房贷扣除吗?
答:住房贷款利息支出扣除实际可扣除时间为:贷款合同约定开始还款的当月至贷款全部归还或贷款合同终止的当月,扣除期限最长不得超过240个月。因此,在不超过240个月以内,您可以办理符合条件的住房贷款利息扣除。
4.我年度中间换租造成中间有重叠租赁月份的情况,如何填写相关信息?
答:纳税人年度中间月份更换租赁住房、存在租赁期有交叉情形的,纳税人在填写租赁日期时应当避免日期有交叉。
如果此前已经填报过住房租赁信息的,只能填写新增租赁信息,且必须晚于上次已填报的住房租赁期止所属月份。确需修改已填报信息的,需联系扣缴义务人在扣缴客户端修改。
5.刚参加工作,租房没有合同,是否可以享受专项附加扣除?
答:根据《个人所得税专项附加扣除操作办法(试行)》的规定,纳税人享受住房租金专项附加扣除的,应当留存住房租赁合同或协议等备查资料。因此,纳税人要享受住房租金专项附加扣除,应当签订合同或协议。
6.以丈夫的名义签订租房合同,租金由妻子支付,请问妻子一方是否可享受住房租金专项附加扣除?
答:住房租金支出由签订租赁合同的承租人扣除。如果夫妻工作城市相同,在这种情况下,只能由丈夫进行选择扣除。
7.住房贷款已于2022年归还完毕,2023年还能继续享受住房贷款利息支出专项附加扣除吗?
答:不能。住房贷款还完后,需要及时修改贷款期限。
注意!
住房贷款利息支出扣除实际可扣除的时间为:贷款合同约定开始还款的当月至贷款全部归还或贷款合同终止的当月,扣除期限最长不得超过240个月。
附:住房租金、住房贷款利息专项附加扣除一览表



婴幼儿照护
1.不是亲生父母可以享受3岁以下婴幼儿照护专项附加扣除政策吗?
答:可以,但其必须是担任3岁以下婴幼儿监护人的人员。
2.婴幼儿子女的范围包括哪些?
答:婴幼儿子女包括婚生子女、非婚生子女、养子女、继子女等受到本人监护的3岁以下婴幼儿。
3.在国外出生的婴幼儿,其父母可以享受扣除吗?
答:可以。无论婴幼儿在国内还是国外出生,其父母都可以享受扣除。
4.3岁以下婴幼儿照护专项附加扣除分配方式在选定之后还可以变更吗?
答:3岁以下婴幼儿照护专项附加扣除,可以选择由父母一方扣除或者双方平摊扣除,选定扣除方式后在一个纳税年度内不能变更。
5.有多个婴幼儿的父母,可以对不同的婴幼儿选择不同的扣除方式吗?
答:可以。有多个婴幼儿的父母,可以对不同的婴幼儿选择不同的扣除方式。即对婴幼儿甲可以选择由一方按照每月1000元的标准扣除,对婴幼儿乙可以选择由双方分别按照每月500元的标准扣除。
附:婴幼儿照护支出专项附加扣除一览表


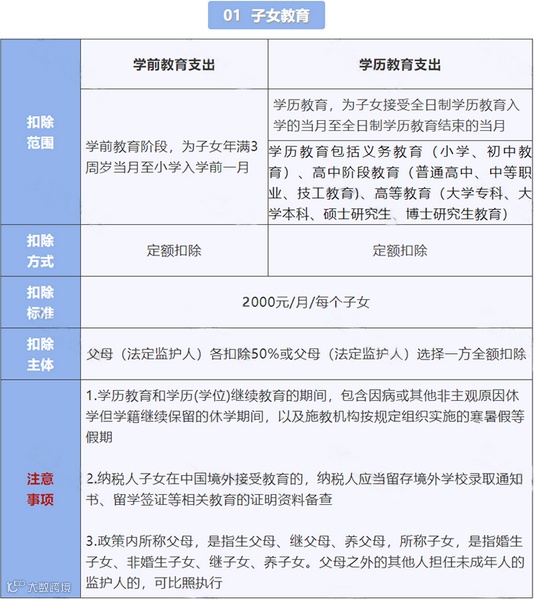
子女教育、继续教育
1.同一子女的子女教育扣除项目,父母双方分别扣除100%?
答:不可以。
纳税人的子女接受全日制学历教育的相关支出,按照每个子女每月2000元的标准定额扣除,父母可以选择由其中一方按扣除标准的100%扣除,也可以选择由双方分别按扣除标准的50%扣除,具体扣除方式在一个纳税年度内不能变更。
注意:父母双方的扣除比例应符合政策规定标准。需要与共同扣除人进行沟通,确认双方填报的子女教育(同一子女)扣除比例之和不超过100%。
2.我在国外读研,并取得了国外颁发的证券及期货从业员资格证书,请问能享受继续教育扣除吗?
答:不可以。
纳税人在中国境内接受学历(学位)继续教育的支出,在学历(学位)教育期间按照每月400元定额扣除。在国外接受的学历继续教育和国外颁发的技能证书,不符合“中国境内”的规定,不能享受继续教育专项附加扣除。
3.子女在校是“2+2”联合培养模式,即2年在国内读书,2年在国外读书,且毕业证是国外学校发放,国内无学籍号,父母可以享受子女教育专项附加扣除吗?
答:可以。
子女教育允许扣除境内外教育支出,继续教育专项附加扣除仅限于境内教育,不包括境外教育。如符合子女教育扣除的相关条件,子女前两年在国内读书,父母作为纳税人请按照规定填写子女接受教育的相关信息;后两年在境外接受教育,无学籍的,可以按照接受境外教育相关规定填报信息,没有学籍号可以不填写,但纳税人应当按规定留存相关证书、子女接受境内外合作办学的招生简章、出入境记录等。
4.硕士研究生、博士研究生教育属于子女教育还是继续教育,由谁扣除?
答:这要根据具体情况进行判定。
第一种情况是纳税人的子女接受全日制学历教育(由小学一直到博士研究生阶段)的支出,纳税人可以按照每个子女每月2000元的标准定额扣除;
第二种情况是纳税人自己接受硕士研究生及以上的继续教育,在受教育期间,由本人按照每月400元的标准定额扣除,但同一学历(学位)继续教育的扣除期限不能超过48个月。
5.填报子女教育扣除时,我该怎么填写教育终止时间?
答:教育终止时间是指子女因就业或者其他原因不再继续接受全日制学历教育的时点。如果填写了教育终止时间,从次月起,就不再继续享受子女教育扣除。如果您的子女当前受教育阶段即将毕业,但还会继续接受全日制学历教育,则无需填写,否则无法正常享受扣除政策。
6.对于存在离异重组等情况的家庭子女而言,该如何享受政策?
答:由子女父母双方协商决定。一个孩子总额不能超过2000元/月,扣除人不能超过2个。
7.同时接受多个学历继续教育或者取得多个专业技术人员职业资格证书,是否均需要填写?
答:只填写其中一条即可。因为多个学历(学位)继续教育不可同时享受,多个职业资格继续教育不可同时享受。
8.孩子即将在2023年6月大学毕业并参加工作,还能享受2024年的子女教育专项附加扣除吗?
答:不能。由于孩子已经不再接受教育,纳税人应当及时更改子女终止教育的时间,不能再继续享受专项附加扣除。
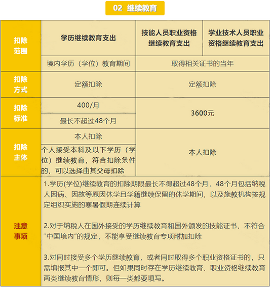
附:子女教育、继续教育专项附加扣除一览表



大病医疗
1.享受大病医疗专项附加扣除时,纳税人需要注意什么?
答:纳税人日常看病时,应当注意留存医疗服务收费相关票据原件(或复印件)备查,同时,可以通过医疗保障部门的医疗保障管理信息系统查询本人上一年度医药费用情况。纳税人在年度汇算清缴时填报相关信息申请退税。纳税人需留存医疗服务收费相关票据复印件备查。
2.夫妻同时有大病医疗支出,想全部都在男方扣除,扣除限额是16万吗?
答:夫妻两人同时有符合条件的大病医疗支出,可以选择都在男方扣除,扣除限额分别计算,每人最高扣除限额为8万元,合计最高扣除限额为16万元。
附:大病医疗专项附加扣除一览表


好消息!
为了感谢小伙伴的喜欢
专门给大家准备了一份小礼物:
<代理记账必备资料>免费!

快点找我领取吧!

为了感谢小伙伴的喜欢
专门给大家准备了一份小礼物:
<代理记账必备资料>免费!






