“工业上楼”产品专题研究
在城市快速发展的大背景下,产业用地资源日益紧张、工业用地成本逐渐增长,工业发展面临转型升级加速和土地资源紧张的双重压力,工业上楼应运而生。作为一种不同于传统工业厂房模式,而是转为在高层建筑中进行企业的生产、办公、研发、设计的都市型工业楼宇模式,工业上楼通过提高工业用地容积率,有效提升了工业用地的利用效率,近年来在越来越多的城市得到重视和实践。筑森设计通过解读工业上楼的起源与发展概况、各地政策,研究工业上楼的产业选择、典型案例,剖析工业上楼实施中对规划布局、产品形态、建筑标准等的要点所在。
01
“工业上楼”起源与发展概况
1.0
“工业上楼”的概念
由于我国对工业上楼无统一定义,综合分析各地区规范,“工业上楼”建筑是指具备相近行业高通用性、高集约性的特点,符合国家通用建筑标准及消防、节能、环保等现行规范和政策要求,用地性质为普通工业用地(M1)、新型产业用地(M0),容积率不低于2.0,高度超过24m的高层厂房,配置工业电梯且集生产、研发、试验功能于一体的厂房。
特指在M1/M0用地上的生产空间模式创新
建筑总高24M以上或楼层层数5层以上
楼层荷载、层高及设施设备等标准更高
轻型、环保、低能耗及低震动类企业
2.0
“工业上楼”发展简史
迫于土地紧缺和工业扩张的压力,香港与新加坡于上世纪50年代就开始探索“工业上楼”,发展至今已超过50年。2005年后“工业上楼”模式被引入中国大陆,于珠三角地区率先示范应用,带动长三角、环渤海等地区逐步探索,并呈现由沿海城市逐步往内陆发展趋势。
3.0
“工业上楼”发展模式
根据工业上楼发展成熟度,工业厂房经历了从1.0-5.0的发展更迭,形成了5个主要的发展模式。
4.0
为何发展“工业上楼”
产业地产是产业发展的空间载体,对我国经济发展有着至关重要的作用。随着我国经济的增长和产业的发展,我国工业发展主要存在如下几个问题:
1)无效空置率与有效供给的矛盾:我国工业用地大量存在开发强度低, 内陆城市产业空心化显现,一线城市土地资源紧张等问题。
2)新兴制造与高适配空间的矛盾:同时也存在高品质高适配产业空间稀缺,产业集聚度低,企业总部办公与制造场地分离等问题。
5.0
“工业上楼”的意义
工业上楼通过建设新型产业基础设施,打造宜居宜业新空间,实现产城融合,提升城市竞争力。
工业上楼将是大多城市核心区域的必然选择
02
"工业上楼"政策解读
1.0
各地政策发展脉络
目前, 佛山、深圳、东莞、苏州、青岛等地在2018-2021年已出台工业上楼相关细则。《国家发展改革委关于推广借整深圳经济特区创新举措和经验做法的通知》明确提出推广“工业上楼”模式。
2.0
各地政策汇总
1)针对全国范围各主要经济圈、城市出台的最新政策及规范进行搜集研读,约36份初步归纳如下:
2)由于珠三角、长三角、环渤海等地区工业制造业发展基础较好,但工业制造业的高质量发展日益受到土地资源紧缺的制约。在此背景下,这些地区发布工业上楼相关政策,支持企业开发、投资工业上楼项目,各地政策受本地区产业及城市发展等的制约有所不同。同时结合工业上楼的特征,各地在上楼产业、园区规划以及上楼技术参数上也均做出规定。
上楼产业基本特征:满足行政区政府鼓励发展产业趋势(如深圳20+8产业分类、天津市“1+3+4”产业分类);设备与产品体级不大、重量较轻的产业(如通信电子类、智能装备、医药器械等);食品、家具、化工等存在污染、安全、生产工艺流程较长等产业不建议上楼。
上楼园区规划要求:由于各地区差异较大,选取代表性地区工业上楼规划层面要求的基本参数进行总结:
① 容积率及建筑高度——珠三角容积率≥ 3.0为主,高度≥24M,上限可达100M;长三角≥2.0为主,高度一般24-50M,;内陆城市2.0左右,高度≥24M;
② 配套占比——用地面积≤总用地5%\7%\30%;计容面积≤总建面15%;
③ 园区道路——主干道9-12M;次干道6-7m,支路3-4.5M;转弯半径宜12-20M。
上楼建筑技术参数:针对各区规范中工业上楼建筑层高、标准层、柱距、走廊宽度、结构荷载等基本参数进行汇总归纳,各地区间因上楼产业差异,导致同类型建筑尺度存在多种规格,缺乏相对一致的标准;而针对货运系统、设备的基础要求较为统一。
3.0
各地政策总结
各地工业上楼主要聚焦以政府为主导、强调尊重市场规律,满足当地产业发展走向;同时由于各个地区产业不同,工业发展背景不一,也存在极大的地区差异性。
从政策上看,大多数发达城市已对工业上楼做好准备
03
"工业上楼"案例研究
1.0
研究范围
考虑工业上楼发展历程及工业上楼项目的地区差异性,我们主要选取国外(新加坡和英国)、国内(港湾、珠三角)、国内(长三角)等具有代表的案例进行研究。
2.1
国外工业上楼案例
主要研究以新加坡和英国为代表的工业上楼模式
新加坡工业上楼模式:以“国家孵化扶持”的堆叠式厂房为主;
英国工业上楼模式:坡道式多层立体厂房。
2.2
国内工业上楼案例(港湾、珠三角)
主要研究以香港和珠三角为代表的工业上楼模式
香港工业上楼模式:工业大厦模式;
珠三角工业上楼模式:深圳工业上楼呈现多样化发展,主要有工业大厦模式和多首层堆叠式厂房模式。
2.3
国内工业上楼案例(长三角)
主要研究以上海、苏州、无锡、常州等为代表的工业园区模式
上海模式:研发占比居多的厂房模式;
苏州模式:注重园区体验的高标准厂房模式;
无锡模式:功能复合创新的偏研发类厂房模式;
常州模式:以多层厂房为主的普通厂房模式
众多成功案例为工业上楼提供技术参考
04
"工业上楼"园区设计要点研发
1.0
"工业上楼"产业及园区特征
1) 上楼产业
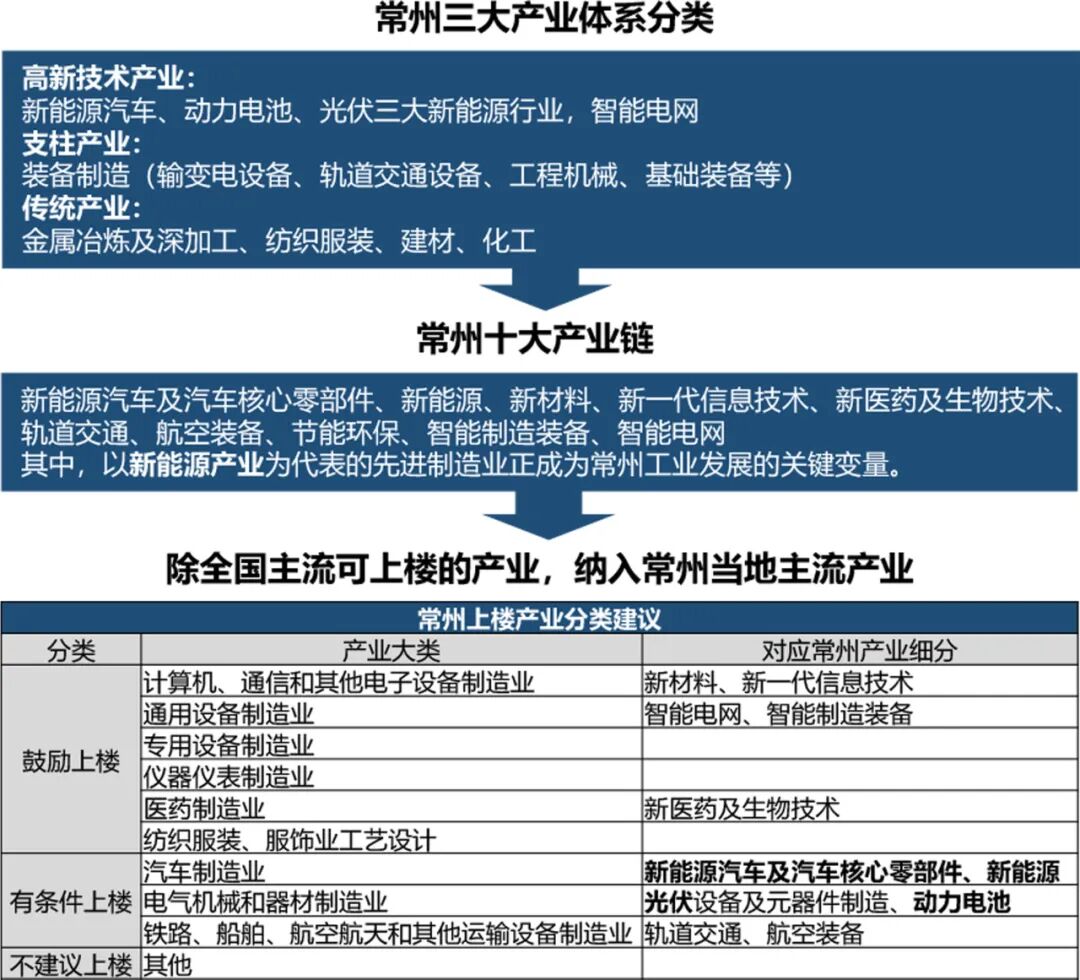
选取常州作为区域产业结构研究对象,根据其主要发展产业特点,进行如下上楼建议:
2) “工业上楼”园区分类
参照江苏省关于工业用地的规定:江苏省新上工业项目用地容积率不低于1.0,高标准厂房用地容积率一般不低于2.0,按工业用地管理的研发项目用地容积率一般不低于2.5。新加坡、深圳等部分工业发达区域工业用地容积率达到4.0以上。
2.0
"工业上楼"园区规划布局
1) 园区功能布局
厂房——基于对土地的集约利用,厂房产品多呈现立体堆叠的布局形式,以此加强各功能联系,以实现产业上下游紧密联系。
研发配套——园区类型不同,研发配套的分布及占比也有所不同。
2) 园区交通组织
设计原则:园区宜遵循各功能流线不分叉的原则,形成高效有序的交通体系。园区宜合理划分货运界面与人行界面,人车分流,客货分流,保证最高货运效率的同时,提升厂房的展示形象。
3) 园区停车组织
地面停车设计原则:工业建筑考虑建造成本,建议尽可能多的布置地面停车。
其他停车设计原则:工业上楼厂房首层价值较高、且很多产业对于震动接受度较低,这些条件一定程度上影响了地下停车库的修建,同时M0用地对停车配比有所提升,工业用地应在遵循人车分流的原则下合理解决停车问题。
4) 园区空间亮点
园区通过地面、空中等提供多层次公共开放空间,提升园区产品溢价。
3.0
"工业上楼"平面产品设计
设计原则:“工业上楼”产品除满足部分特殊产业的特殊需求外,多数为通用类产品。我们从平面布局、层高荷载及产权分割等多维度去分析上楼产品的特征。
1) 平面灵活多样
产业建筑设计具有更高的灵活性和可扩展性,可通过单一模块进行精细化设计,以模块为单元进行产品的灵活组合。
标准平面模块:参照长三角部分规范:标准层标准层≥1000,分割后单套套内面积>1000;面宽宜大于70m,进深宜大于30m。
标准模块组合方式:产品组合宜考虑分隔灵活性,标准层采用“一字型”(长条形)布局、“L型”布局、和“H型”布局;以“一字型”布局为主,其他布局为辅。
柱网模块:轻小型生产线柱距宜控制 8.4-8.7 M,重型生产线柱距宜控制 10.5-12M;产品柱网设计需考虑柱网经济性和生产线适配性。
员工入口空间模块:以8.4m*8.4m的基本柱网,选用1.6T客梯,对客梯、楼梯、强弱电井或卫生间进行组合,并对这些模块进行经济性比较,选择效率较高的核心筒供使用。
货运空间模块:以8.4m*8.4m的基本柱网,选用3.5m*13m重型货车位,对货梯、楼梯等进行组合,并对这些模块进行经济性比较,选择效率较高的核心筒供使用(模块可扩充)。
楼电梯模块:参照苏州规定,每层不少于2台载重3T以上货梯,每台货梯服务面积<13000。不少于1台1.6T客梯,每台客梯服务面积<20000。
依据消规:疏散楼梯的最小净宽度不宜小于1.10m,疏散走道的最小净宽度不宜小于1.40m,门的最小净宽度不宜小于0.90m。
2) 层高、荷载合理
参照苏州规定,建筑层高:首层6-8M,2-8F5.4-6M,9F以上4.5M;
建筑荷载:首层2t/㎡,2-3F1t/㎡,4F及以上0.8t/㎡。
3) 产权分割清晰
产品以中小型企业为主力客群,灵活的分割形式利于销售。
4.0
"工业上楼"专项设计
1) 货运体系
货运设计要点:原料进入工业建筑的运输路径为:
货运出入口——卸货场地——垂直运输——水平运输——原料堆放区
成品运出工业建筑的运输路径为:
成品库——水平运输——垂直运输——卸货场地——货运出入口
工业上楼建筑中重点解决垂直运输问题。
垂直货运系统:工业上楼设计中垂直货运是设计的核心,根据货运的形式不同,主要由货梯、吊装平台+吊装机、螺旋式坡道、AGV+垂直升降机、连廊+传送带等五种形式,前3种为目前较为常用的垂直货运形式,也可两两组合组合设置,解决垂直货运问题。
卸货场地:卸货场地应邻近货梯设置,其面积按照每台货梯至少配备2辆货车位的标准计算;卸货区停车位需设置雨棚,雨棚尺寸根据一般货车尺寸设计,单个雨棚宽度至少按2个货车位设置;宜使用垂直式卸货,车身位于建筑投影范围内,卸货时对道路无影响。
卸货平台:卸货平台离室外地面高度宜为 1.2-1.4m,并预留可调节升降板安装的空间,以满足不同规格尺寸的货车需;平台高度调节板安装在平台前端,作用为消除平台与货车之间的空隙和高度差,在装卸货过程中,调节板可随货车底板高度的变化而变化;临近货梯设置至少1-2 个货物升降平台,方便货物高效运输。
吊装口:相关工程设计应符合《建筑工程施工起重吊装规范JGJ276-2012》及《建筑施工高处作业安全技术规范JGJ80>厂房每层宜预留吊装口并设置于走廊端头位置,吊装口宜控制高度不小于3.5米,宽度不小于4米。为满足平日的安全管理需求及便利货物装卸,宜设置可随时拆卸的栏杆或落地窗,若设置栏杆,其高度离地应至少1.5米。
2) 立面设计(数据参考《“20+8”背景下如何理解一园一策》文件)
设计原则:工业建筑应以实用、简洁、贴近人性为设计原则,同时应在节约成本的前提下提高建筑的内涵性,满足时代个性化、多样化和高技术的特征。
05
结语
“工业上楼”是城市产业发展到特定阶段、特殊时期的政策性用房供给的手段,底层逻辑强调为“制造业当家”配套服务,因此并不是所有的项目都适合通过“工业上楼”供应解决生产。不同地区应结合当地的产业分布以及土地现状进行合理选择。
近年来随着越来越多工业上楼项目的实践,筑森设计也将积累更多的关于工业上楼的技术要点,将对工业上楼做进一步的深入研究,敬请期待。
本资料声明:
1.本文为建筑设计技术分析,仅供欣赏学习。
2.本资料为要约邀请,不视为要约,所有政府、政策信息均来源于官方披露信息,具体以实物、政府主管部门批准文件及买卖双方签订的商品房买卖合同约定为准。如有变化恕不另行通知。
3.因编辑需要,文字和图片无必然联系,仅供读者参考;

微信公众号“搜建筑”(ID:sjz9999)
合作、宣传、投稿
联系微信:soujianzhu006

