天然石材一直是深受大众喜爱的建材,它的优势是毋容置疑的,但是天然石材造价昂贵,维护成本高,那么有没有一种材料可以替换天然石材?
随着科技的进步,无论是室外墙面的整装,或是室内装饰,能替代天然石材的材料越来越多了,不用石材的成本,却达到了石材的效果。
这期,我们来一起看看主要有哪些材料可以替代天然石材的。
涂料,建筑立面用粉刷涂料也能做出媲美石材幕墙的效果,是最常见的仿石方式之一。
外墙用涂料具有一定的抗水性并具有一定的洗涤性,主打一个低成本外墙产品性能、工艺和造价!
实景图
在墙体材料的江湖中,真石漆无疑是目前使用最为广泛的建筑材料,是干挂石材的最佳取代品,建筑外墙使用率占比已经超过98%,100%的造价,300%的颜值。
真石漆是一种装饰效果类似大理石、花岗岩等石材的涂料,主要采用各种颜色的天然石粉、高温染色骨料、高温煅烧骨料与乳液等助剂配制而成。
由于天然石材属于无机物,加上真石漆是以水作为稀释的溶剂,应用于建筑外墙的仿石材效果,因此又称液态仿石漆。
真石漆的耐污性和防水性较好,用它装修后的建筑物,能够很好地抵御多种色彩污染及水分渗入墙体。
真石漆按饰面效果划分,可分为:单彩真石漆、多彩真石漆、岩片真石漆、仿面砖真石漆四类。
真石漆按乳液的不同等级可以分为:苯丙真石漆、纯丙真石漆、硅丙真石漆三类。
① 高仿真度、装饰性强,色泽自然,具有仿天然石材、大理石、花岗岩的厚浆型涂料。
③ 耐久耐污防水性好,一般90%污物难以附着,高品质的真石漆使用寿命可长达15年。
④ 安全经济、无毒环保,真石漆较石材轻且,附着力强,有效保障安全,真石漆采用水性乳液,无毒环保。
真石漆的主要使用场景还是在建筑外墙和景观领域使用较多,在室内设计中使用相对较少。
南昌的新里·达利公馆建筑顶部挑檐则全部以土建方式完成,通过土建折板造型形成不同层次,米白色真石漆结合灰色涂料,同时增加一条150mm深色粗缝进一步增加细节,以最经济的手法实现最佳的视觉效果。
建筑立面以浅深两种灰色涂料及米白色真石漆的巧妙层次搭配,在立面上营造出丰富精致的层次感,实现成本最优解的同时保证了建筑外观的品质和视觉效果。
中旅·千川阅山墙面主要墙体虽然是漆,但采用的是比普通涂料成本更高的水包水真石漆,并通过两种色彩错拼提升美观度。

中旅·千川阅

中旅·千川阅
人造石学名实体面材(Solid Surface Materials),它是以甲基丙烯酸甲酯(MMA,俗名亚克力或有机玻璃原料)、不饱和聚酯树脂(UPR)等有机高分子材料为基体,以天然矿石粉、粒料等为填料,加入颜料及其他辅助剂,经浇铸成型或真空模塑或模压成型的高分子复合材料。
人造石有很多优点,并在一定程度上弥补了天然石材的缺陷。
① 阻燃耐热、耐加热、耐高温,因人造石中添加了氢氧化铝成份,而氢氧化铝在高温下遇热可释放出水分子,阻止自燃,并吸收热散热,阻燃耐热。
② 耐污染性、抗污清洁,人造石试样耐污染值总和不得超过64,最大污染深度不大于0.12mm 。
③ 韧性高、弹性大,人造石的韧性较好,不易压断,此外人造石韧性好可用作异形加工,特别是弯曲加工,韧性远优于普通板材。
④ 色彩丰富,通过色浆的精心配制,人造石拥有一切可能的色彩,可满足不同用户及设计的需求,可避免天然材料的色彩单一和色泽不均现象。
常见的人造石有石英砖、泥客石等,并且广泛应用于建筑外墙、景观方面。
石英砖属于人造石材,是一种由90%以上的石英晶体加上树脂及其他微量元素人工合成的一种新型石材。

长沙世茂·璀璨天城采用黑色石英砖交替杂铺作为镜池池底
采用特殊的生产工艺技术和配方原料,主要是用长石、石英、陶土、陶石等原料,在非恒温煅烧及压力等条件的改变下,在砖体内形成石英晶体般的致密结构。
天津中海左岸澜庭项目沿街商业部分以仿大理石石英砖搭配香槟金铝板为主,用人造仿石材料代替效果较差的廉价石材,效果大幅提升。
武汉龙湖楚世家 · 景粼天序归家主入口需要同时兼顾形象展示和管控两方面的功能诉求。

武汉龙湖楚世家 · 景粼天序 摄影:丘文建筑摄影-邱日培 武汉龙湖
立面采用山影水墨画叠加U型玻璃,黑白色数码纹理石英砖,特色LOGO水景结合罗汉松,营造现代雅奢诗意的入口空间。

武汉龙湖楚世家 · 景粼天序 摄影:丘文建筑摄影-邱日培 武汉龙湖
泥客石是水泥浇筑板的一种,以水泥为主要胶结材料,精选石英砂骨料,充分搅拌后,荒料工艺制作而成,突破了传统有机树脂材料,不含有机材料,表面肌理可以根据设计效果精心定制。
绍兴祥生雅居乐 · 鉴湖明樾展示馆,外墙选用米白色泥客石结合香槟色铝板实现二维曲面造型设计,室内外一体化设计,沿湖展开面嵌入无框无肋无边的超白高透玻璃,体现“轻透”而富有雕塑感的“漂浮的盒子”形象。


绍兴祥生雅居乐 · 鉴湖明樾展示馆 建筑摄影 山兮建筑空间摄影
20世纪的80年代,“陶板”于欧洲诞生,至今陶板已有超过30年的历史,是如今建筑界十分火爆的新型幕墙材料,采用干挂安装,方便更换,因其具有独特的魅力,深受建筑设计师的热爱,被广泛应用在各类建筑之中。
它以天然陶土为主要原料,添加少量石英、浮石、长石及色料等其它成分,用流动态的陶土浆通过模具挤压所形成板材。
按照结构,陶土幕墙产品可分为单层陶板、双层中空式陶板、陶棍以及陶土百叶;
按照表面效果分为自然面、喷砂面、凹槽面、印花面、波纹面及釉面。
值得一提的是,陶板可以根据不同的安装需要进行任意切割,以满足建筑风格的需要。
① 材料绿色环保,历久弥新,由100%的天然纯净紫砂土烧制而成,安全无辐射,可直接回收,色泽自然、鲜亮、均匀,不褪色,经久耐用。
② 各项性能优越,技术性能稳定,抗冲击能力强,满足幕墙的风荷载设计要求;耐高温,抗霜冻能力强;阻燃性好,安全防火。
③ 色彩雅致、高颜值,通体为天然陶土之本色,色泽柔和自然。
④ 安装方便:安装系统成熟,结构简洁合理,安装简易方便。可单片更换,随意切割。
郑州永威上和郡外立面采用了陶板,选用陶板作为外立面除了其艺术之美外,还践行着城市绿色环保的理念。

郑州永威上和郡陶板立面

郑州永威上和郡陶板立面
深圳华润城润府外立面材质主要为米白色陶板与深灰铝合金,色彩对比强烈,简洁大方,时尚现代。

深圳华润城润府外立面实景图
陆家嘴中信九庐项目ARQ建筑事务所以GRC和陶板材料,在外立面做出柔和的曲线造型,不仅整合了立面,而且波纹的形象也使得建筑呈现统一和谐的景观。

陆家嘴中信九庐
在立面设计上,对可能产生不利视线的区域,设立精美的陶板外墙,通过装饰百叶进行视线引导,开放有利视线,屏蔽不利视线,ARQ建筑事务所以流线型的设计,规整住宅建筑中零碎的立面。

陆家嘴中信九庐
陶瓷是以不同成分配比的无机非金属固体材料(甚至是废料再利用)经过压制、烧结而成,对自然环境的影响相对较小。
一方面随着国家相关政策的颁布实施,人们安全意识和环境保护意识的加深,绿色、节能的幕墙瓷板逐渐成为建筑外墙用材的新趋势;
另一方面为了适应现代外墙外保温的构造特征,同时又要满足施工简便、易于质量控制的现代施工体系,所以干挂式瓷板应运而生。

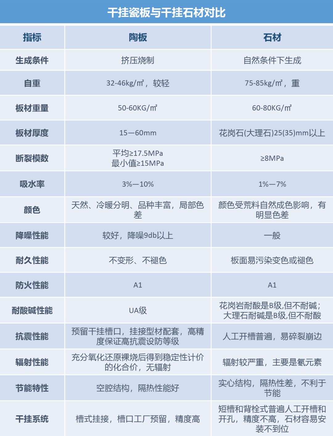
干挂瓷板与干挂石材对比
干挂法陶瓷板系统如同石板幕墙的原理,其支承系统及面板不承受主体结构荷载作用。这种系统除了安全保障外,它的另一个明显的优点是能够明显地提高墙体的热工性能、隔声性能。
① 强度较高、不易断裂,瓷板本身的强度非常高,国家制订的相关瓷板规范上要求断裂模数大于27MPa,远大于石材要求的8MPa。
② 自重小、荷载小,人造瓷板规范要求厚度大于12mm就可以了。
③ 耐候性、耐久性强,人造瓷板其结构致密,气孔率小,具有远高于石材的耐候性及耐久性。
④ 施工周期短、节约成本,人造瓷板生产周期短,厚度小,重量低,易于现场加工切割(水刀),大大降低安装劳动强度,提高安装效率,可有效缩短施工周期,大大降低了施工成本。
成都融侨·望云建筑外立面精工细作,以现代美学为基调,打造简约气质与高端材料相结合的现代雅致建筑。
外立面采用大面积玻璃设计,并由干挂石英瓷板作为基座,高层主体材质为米白色和深灰色真石漆,搭配香槟色和古铜色金属铝板更显奢华,局部点缀镂空金属格栅,凸显细节精致感。
超薄石材是一种特殊的材料,属于一种新型建材产品,它打破了厚与薄、固与韧的次元壁,兼具天然石材纹理、色彩、质感和工艺赋予的韧性。
超薄石材是利用自然界中的板岩和砂岩等具有天然的分层性的石材,通过现代的纳米技术将其分层剥离出来,厚度一般只有1-2mm。

示意图
由于它是100%天然板岩面层,所以完全保留了自然石材的纹路和肌理,是大自然的鬼斧神工与当代科技的结晶,其所具有的天然质感是仿石材料所无法比拟的。
超薄石材按照其功能特性可分为3种:常规超薄石材、透光超薄石材和超薄石材壁纸,这3者之间最大的区别在于背衬材料的不同。

实景图
① 超薄,超轻,超薄石材最薄可以做到1-2mm,每平方米的重量达到1.5kg左右。
奥园韶关明月江山的室外景观园林运用了大量的超薄石材,原有的天然纹理衬托出室外景观的自然人文景观,异形墙面可直接裁切施工,大大提升施工效率。

实景图 ©镜建筑景观摄影

实景图 ©镜建筑景观摄影

实景图 ©镜建筑景观摄影
在“万科 中舆路一号oriental one”示范区中,运用了另一种超薄石材——透光超薄石材,石材的拼贴营造出精致的景观效果。

实景图 ©摄影:河狸景观摄影

实景图 ©摄影:河狸景观摄影
项目了解材料
材料厂家合作
扫描二维码 加好友联系
▼

电话:181 3265 7351
本资料声明:
1.本文为建筑设计技术分析,仅供欣赏学习。
2.本资料为要约邀请,不视为要约,所有政府、政策信息均来源于官方披露信息,具体以实物、政府主管部门批准文件及买卖双方签订的商品房买卖合同约定为准。如有变化恕不另行通知。
3.因编辑需要,文字和图片无必然联系,仅供读者参考;
推荐关注
建筑材料平台
扫描二维码关注

微信公众号“材料公社”(ID:cailiaogongshe)
特色建材 合作联系
联系微信:soujianzhu006
搜建筑·矩阵平台