前言:内地版“转数快”,人行宣布跨境支付通本周日推出,助提升港國際金融中心地位!
什么是“跨境支付通”?
跨境支付通是中央政府支持香港发展和便利民生、推动内地与香港合作的又一项重要举措,通过内地网上支付跨行清算系统与香港快速支付系统“转数快”直接连接,在遵守两地法律法规的前提下,支持参与机构为两地居民提供高效、便捷、安全的跨境支付服务。跨境支付通将于2025年6月22日上线运行。跨境支付通的推出,有利于提升两地跨境支付效率和服务水平,便利两地经贸活动和人员往来,巩固和提升香港国际金融中心地位。
央妈和香港金管局太贴心了,随着这两年两岸之间居民的生活与投资的密切往来,尤其是今年内地居然赴港开港卡、办港险的火热现象,这个“跨境支付通”的推出大大提高了跨境资金的往来的便利度。
今天刚推出,Samgor就第一时间为大家实际测试一下,怎样通过“跨境支付通”转账到香港账户的,大家可以收藏了以备后续所需。
以中国银行→中银香港为例
1️⃣、登陆中国银行APP,在首页上方找到【更多】,然后点击下方的【中银快汇/薪金直汇】。
2️⃣、点击【跨境支付通】,勾选打勾【确认】
3️⃣、在【预留跨境汇款地址】界面,【详细地址】下方一栏填入自己的居住地址,注意地址可以用【拼音】,然后确认。
4️⃣、在【发起汇款】界面:

【输入扣款金额】:这里填人民币,自动会按照当天汇率换算成【港币】
例如我汇RMB500,折算港币大概HKD545;
【收款银行】选择中银香港
【收款账号】:可以输入你的香港银行账号以及对应的账面名称;
【支付ID】:即是你登记的香港银行账号的手机号码,并开通了“转数快’
我输入了我的手机号码,自动显示了我的银行账号名称,太方便了;
【汇款附言】:根据实际情况填写,小额一般就写旅游,只能写英文“Travel”
5️⃣、再次【确认信息】,核对没有问题就确认了;
6️⃣、【汇款成功】
最后,登录中银香港APP确认一下是否到账,OMG,秒到,太方便了!
如下图。
⚠️注意事项:
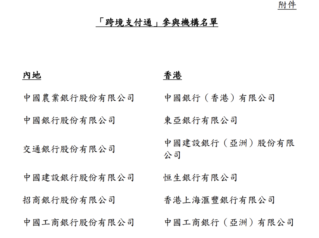
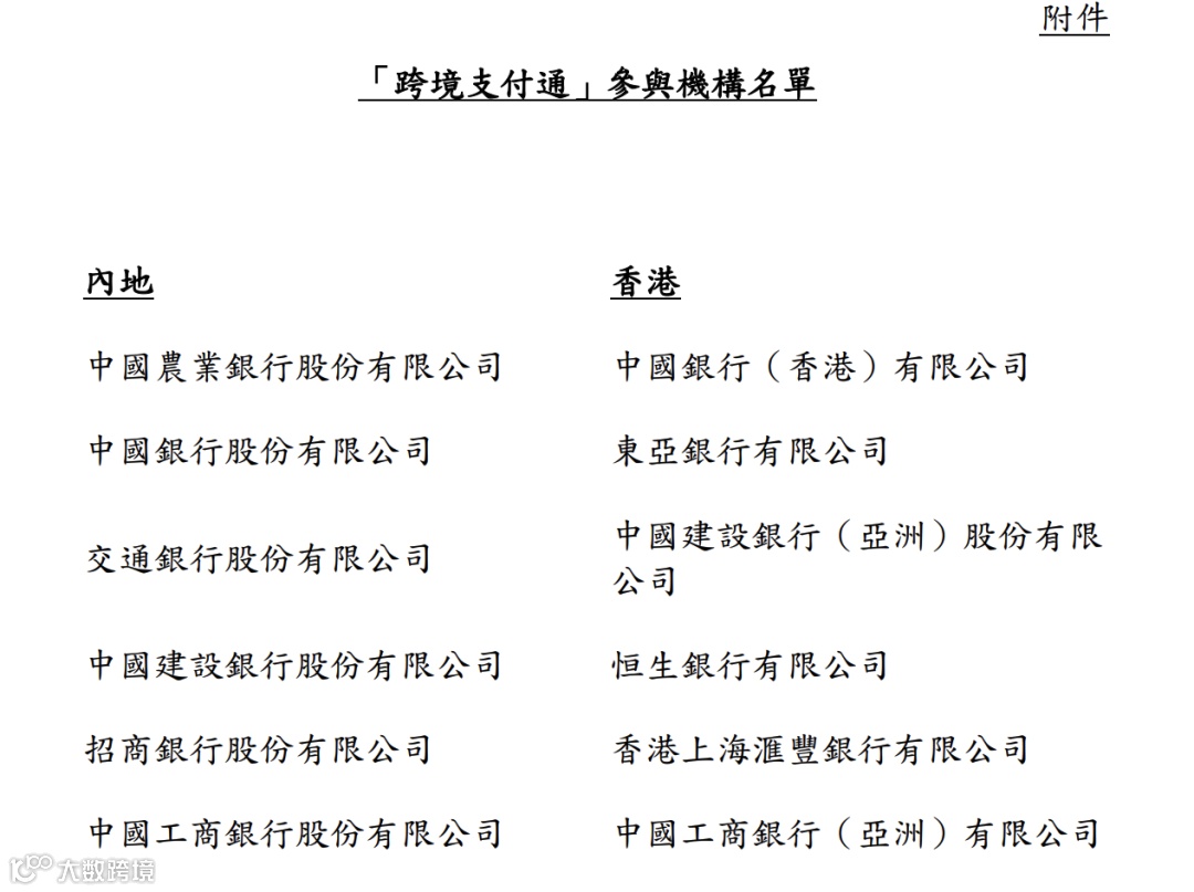
1、目前支持【跨境支付通】的银行有以下:

2、个人汇款额度/每年
3、汇款到香港账号:选择支付ID时候,切记输入的手机号码已经登记“转数快”
4、需要美元汇款的话,暂时不支持,但是可以通过港币汇款后,再直接换汇成美元即可,如下,用中银香港收到的港币,直接买入“美元”即可,然后进行美元缴纳保费。

