
温馨提示:赵财贸担心小伙伴们找不到我了~劳烦大家将【慧税说】设为星标并经常互动哦,喵~感谢~
没有按照规定办理备案单证
企业会被如何处罚呢?
具体的后果都在下方视频中哦~
9月起,增值税又有哪些新改动?现行的最新税率表是多少?水电费、饮用桶装水等如何正确抵扣?最新的知识点来啦~
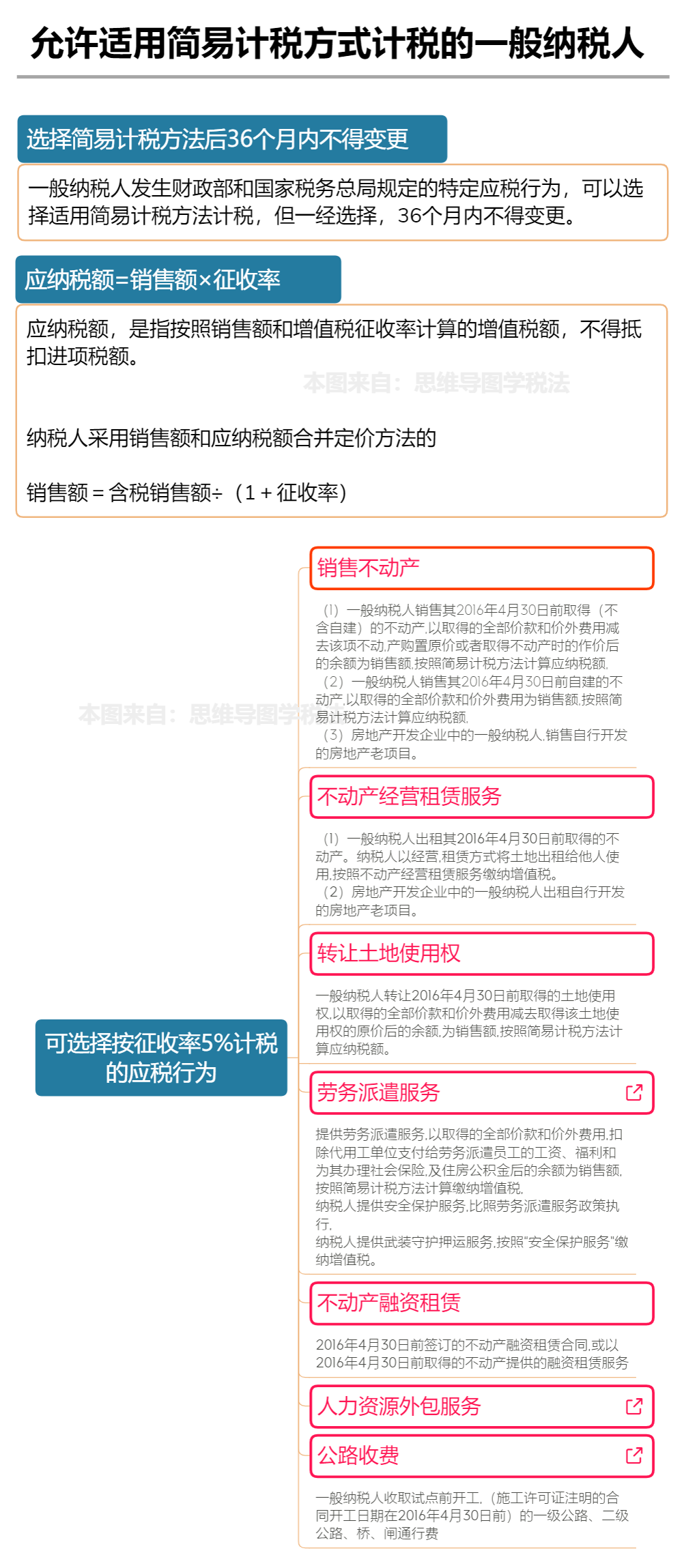
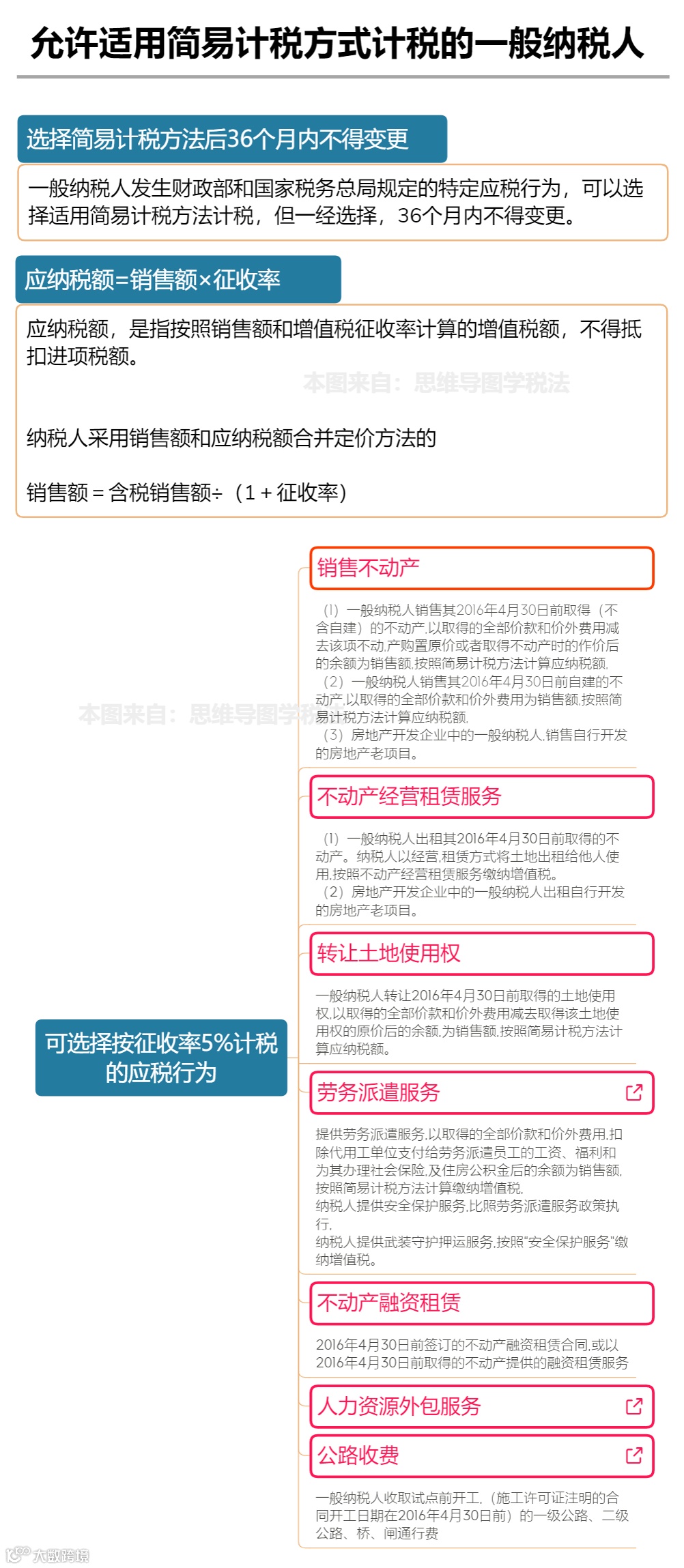
2021年增值税最新税率表
更新:添加住房租赁企业税率









2021增值税进项抵扣手册
办公用品、水电费、饮用桶装水、宣传费、电信费、物业费……你知道这些常见支出,可以抵扣多少增值税进项税额吗?税率多少?












来源:税政第一线,思维导图学税法,税漫


