
温馨提示:赵财贸担心小伙伴们找不到我了~劳烦大家将【慧税说】设为星标并经常互动哦,喵~感谢~
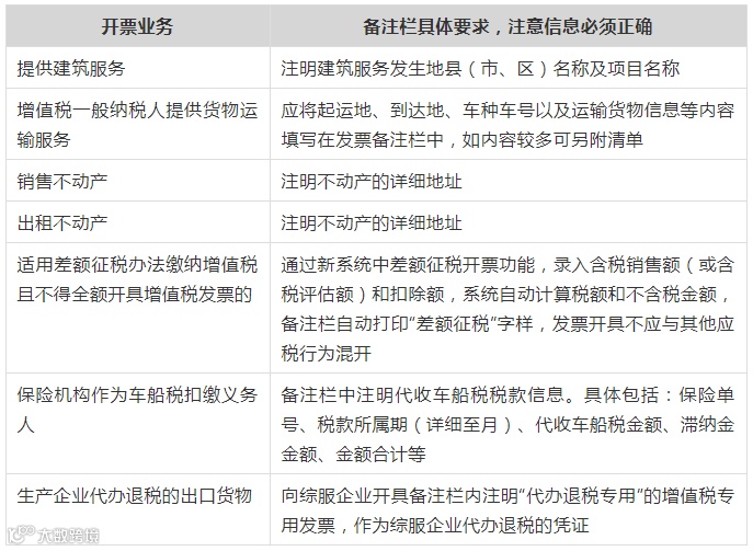
一、信息填写不全或错误的发票

二、与实际业务不吻合的发票
三、加盖发票专用章不规范的发票
四、收到第三方开具的发票
五、成品油发票的相关规定
来源:每日税讯、武汉税务等

慧税说
温馨提示:赵财贸担心小伙伴们找不到我了~劳烦大家将【慧税说】设为星标并经常互动哦,喵~感谢~
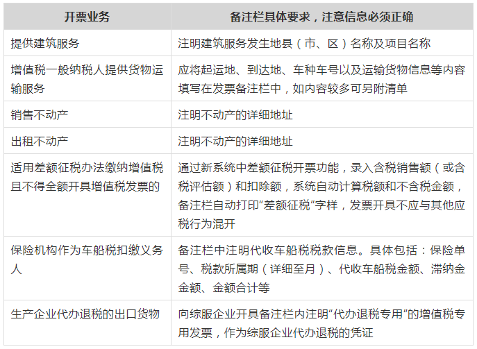
一、信息填写不全或错误的发票

二、与实际业务不吻合的发票
三、加盖发票专用章不规范的发票
四、收到第三方开具的发票
五、成品油发票的相关规定
来源:每日税讯、武汉税务等
