注销新规
7月14日起执行!
Hui Shui Xue Yuan

划重点:
1、市场主体歇业不需要向税务机关报告
歇业是市场主体的自主行为,只需按规定向登记机关办理备案,税务机关不对市场主体歇业设置税务前置条件,市场主体歇业不需要另行向税务机关报告。
2、简化市场主体歇业期间纳税申报
歇业状态的市场主体依法应履行纳税义务、扣缴义务的,可按如下方式简并所得税申报,且当年度内不再变更。
(一)市场主体因自然灾害、事故灾难、公共卫生事件、社会安全事件等原因造成经营困难,按照《条例》第三十条规定办理歇业的,不需要另行向税务机关报告。
(二)歇业状态的市场主体依法应履行纳税义务、扣缴义务的,可按如下方式简并所得税申报,且当年度内不再变更。
1.设立不具有法人资格分支机构的企业,按月申报预缴企业所得税的,其总机构办理歇业后,总机构及其所有分支机构可自下一季度起调整为按季预缴申报;仅分支机构办理歇业的,总机构及其所有分支机构不调整预缴申报期限。
2.未设立不具有法人资格分支机构的企业,按月申报预缴企业所得税的,办理歇业后,可自下一季度起调整为按季预缴申报。
3.按月申报预缴经营所得个人所得税的市场主体办理歇业后,可自下一季度起调整为按季预缴申报。
(三)歇业状态的市场主体可以选择按次申报缴纳资源税(不含水资源税)。
3、非正常户歇业期间的纳税申报
被税务机关认定为非正常户的市场主体,在解除非正常状态之前,歇业期间不适用上述简化纳税申报方式。
4、简化个体户注销环节的清税证明办理
个体工商户,向市场监管部门申请简易注销,符合下列条件之一的,可免于到税务机关办理清税证明:
✦未办理过涉税事宜的;
✦办理过涉税事宜但没有领用、没有申请代开过发票,且没有欠税和没有其他未办结事项的。
5、被人民法院裁定终结强制清算程序的,如何办理清税文书?
经人民法院裁定强制清算的市场主体,持人民法院终结强制清算程序的裁定向税务机关申请开具清税文书的,税务机关即时开具。
6、本公告自2022年7月14日起执行。
2022年最新注销流程
Hui Shui Xue Yuan
一、2022年最新注销流程图
针对注销,国家税务总局2021年12月28日发布最新注销流程:

注销全流程图:
二、企业注销基本流程
NO.1 股东决议清算
成立清算小组之前公司全体股东要召开公司股东会议,以文件的形式明确进行公司撤销并清算,需要签署公司注销登记申请书。
NO.2 成立清算小组
清算组在清算期间行使下列职权:
①清理公司财产,分别编制资产负债表和财产清单;
②通知、公告债权人;
③处理与清算有关的公司未了结的业务;
④清缴所欠税款以及清算过程中产生的税款;
⑤清理债权、债务;
⑥处理公司清偿债务后的剩余财产;
⑦代表公司参与民事诉讼活动。
NO.3 工商部门注销备案
持公司营业执照,各种章,法人股东身份证原件,清算组签字的《清算备案申请书》,《备案确认申请书》等资料去工商部门窗口办理注销备案(部分省份可以网上电子办理),每个地方规定略有不同,备案前要先咨询当地工商部门。
NO.4 注销公告
在国家企业信用信息公示系统自行公告,自公告之日起45天后申请注销登记
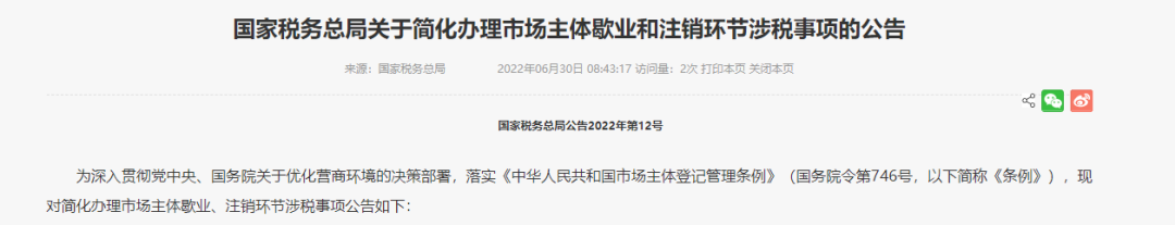
NO.5 税务注销登记
根据企业情况不同,分以下3种情况:

注:实务操作中,很多税局不建议企业采用“即办注销”的方式,如果企业没有在限定的期限内办理相关事项,纳税信用会受影响。
NO.6 注销工商登记

简易注销适用范围
领取营业执照后未开展经营活动(未开业),申请注销登记前未发生债权债务或已将债权债务清算完结(无债权债务)的如下企业:
①有限责任公司;
②非公司企业法人;
③个人独资企业;
④合伙企业。
人民法院裁定强制清算或裁定宣告破产的,企业管理人可持人民法院终结强制清算程序的裁定或终结破产裁定程序的裁定,可直接向被强制清算人或破产人的原登记机关申请办理简易注销登记,无需进行简易注销公告。
NO.7 注销社保登记
注:企业应当自办理企业注销登记之日起30日内,向原社会保险登记机构提交注销社会保险登记申请和其他有关注销文件,办理注销社会保险登记手续。
NO.8 注销银行账户
到公司开户行注销公司的开户许可证和银行基本户等其他账户。
NO.9 注销印章
到公司印章登记的公安机关注销公司印章的法律效应
注意了,公司不经营了
不注销,风险巨大!
Hui Shui Xue Yuan
公司不注销带来的后果如下所示:
1.工商被列入黑名单
①比如你严重违法经营或是六个月以上不经营,公司会被吊销营业执照,即列入工商给名单。
②如果连续三年没有年报等行为也会被列入“严重违法失信企业”。
不要小瞧工商黑名单,一旦被列入严重违法失信企业的法定代表人、负责人。三年内是不得担任其他企业的法定代表人、负责人,也就三年内不能在当老板。
2.易被税务列入黑名单
比如你在这家公司存在税务问题没有处理完,那么,你在下一家公司登记税务的时候,就会有障碍,有所显示。
那么,有以下几种情况,会被列入税务黑名单:
①放任不管,不经营更不报税,也不注销。这种难道自己会自生自灭吗?并不是,税务问题会越积越多,滞纳金和罚款也会越来越多的。
②失联了,逃走,变成非正常户之后,会被评为D级纳税人,影响纳税评级相关联的法人和关联企业也会受影响。
③发生了“重大税收违法行为”,虚开发票,偷税逃税,骗取税款等等,涉及金额巨大的会承担行事责任,并公示。
3.影响法人的生活各方面
①首先就会限制你高消费,出行不便,不能购买飞机和高铁的票。
②缴纳社保困难。想要继续缴社保的方法只有一个,把之前公司所欠的税款,罚金,滞纳金都补齐,然后正常注销,解除黑名单。
③黑名单不能办理贷款。出国想移民更不行了,甚至还会影响子女出国。
所以,公司不经营又不注销的后果可想而知。
公司注销前
这5大税务问题
一定要处理好
Hui Shui Xue Yuan
要想不被查,先得会自查,税务注销前,这些容易“爆雷”的坑一定要妥善处理:
一、账面有存货,但无实物
一般情况下,存货账存实无的原因有两种:
1、存货已经销售
已经销售的货物不做账、不开发票,隐瞒销售收入,同时销售成本不结转,导致账面存货数大于实际库存数。
该行为涉嫌偷税,有此情况的企业要当心了,需马上进行自查,并补缴增值税、企业所得税等税款,被税务查到就后果严重了!
2、存货已经损毁
存货损毁需查明原因,如果有充分证据证明属于合理损耗,那么增值税无需处理,损失也可以在企业所得税前扣除;
如果是非正常损失,增值税进项不得抵扣,企业所得税前扣除也有条件,具体规定如下:

二、账面有存货,但过期了
该情况下有两种处理方式:
1、作为资产损失处理
属于生产经营活动中实际发生的资产损失,准予在企业所得税前扣除;
增值税进项的处理分下列两种情况:

2、低价销售
通常企业处理临期商品或因清偿债务、转产、歇业等原因进行降价销售商品的,一般可视为有正当理由的低价销售行为,不会被税务局视为价格偏低而进行核定。
三、增值税有留抵不能退,开票给关联方了
根据财税〔2005〕165号的规定,企业注销后,存货中尚未抵扣的已征税款以及留抵税额,税务机关都是不予退还的。
企业可以将货物销售给关联公司,这样就产生了销项税,同时给关联公司开具了进项发票,就将留抵的税额转嫁给了关联公司。
但是,需要提醒注意的是:与关联公司之间的交易必须有合理的商业目的,且价格公允,否则,可能会被认定为虚开发票噢!
四、老板、员工从公司借款,一直未归还
这种情况下可能会涉及缴纳个人所得税,具体规定如下:

因此,企业注销前一定要好好自查一下“其他应收款”等往来科目。
五、印花税未足额缴纳
印花税的征税范围非常广泛,购销、租赁、注资、营业账簿等都涉及印花税。
而这平时不起眼的小税种在注销的时候通常会被税务局翻个底朝天。


