
撰文| 赵财喵
图片| 来自网络
编辑| 慧税说

个税申报大家开始了吗?还不会操作的看过来
”,也有网友表示“周围朋友都申请退税了,就我一个人需要补税吗
”,还有好多小伙伴反映不会操作申报个税……



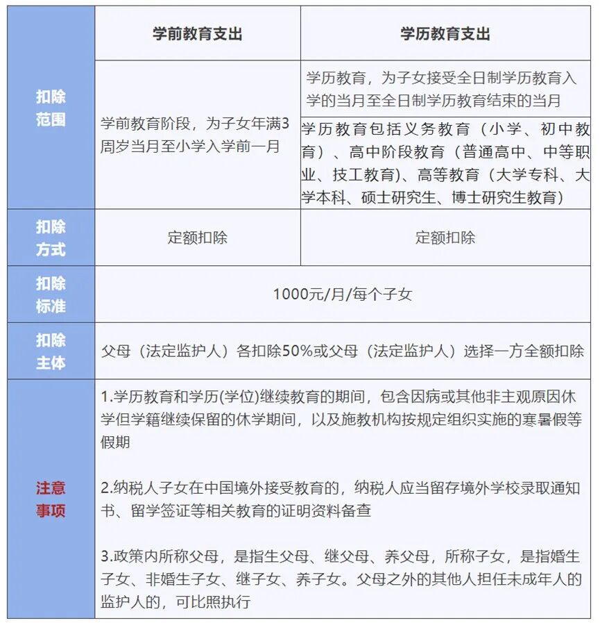
我们举个例子来看看,假设中国居民个人李某2022年每月应取得工资收入为30000元,缴纳“三险一金”4500元、享受子女教育和赡养老人两项专项附加扣除2000元。
2022年度李某只在本单位一处拿工资,没有其他收入和减免收入及减免税额等情况。2022年度,李某全年的医疗费支出为42000元,全部取得医保定点医疗机构的医疗单据。其中20000元为医保报销部分,剩余部分由自己负担。
1月:(30000-5000-4500-2000)×3%=555(元)。
2月:(30000×2-5000×2-4500×2-2000×2)×10%-2520-555=625(元)。
3月:(30000×3 -5000×3-4500×3-2000×3)×10%-2520-1180=1850(元)。
4月:(30000×4-5000×4-4500×4-2000×4)×10%-2520-3030=1850(元)。
5月:(30000×5-5000×5 -4500×5-2000×5)×10%-2520-4880=1850(元)。
6月:(30000×6-5000×6-4500×6-2000×6)×10%-2520-6730=1850(元)。
7月:(30000×7-5000×7-4500×7-2000×7)×10%-2520-8580=1850(元)。
8月:(30000×8-5000×8-4500×8 -2000 ×8)×20%-16920-10430=2250(元)。
9月:(30000×9-5000×9 - 4500×9-2000×9)×20%-16920-12680=3700(元)。
10月:(30000×10-5000×10-4500×10-2000×10)×20%-16920-16380=3700(元)。
11月:(30000×11-5000×11-4500×11-2000×11)×20%-16920-20080=3700(元)。
12月:(30000×12-5000×12-4500×12-2000 ×12)×20%-16920-23780=3700(元)。




财会人的专属公众号
👇🏻 欢迎大家关注👇🏻



点击阅读原⽂,免费学习财税知识!



