2023年8月直播继续,预约保你有收获
▼
2023年8月份征期截止到15号,请大家合理安排好时间!小编给大家整理了8月的新政和几项申报实操:
(1) 定了!8月征期截至15日
(2) 个人所得税新政!8月1日 起实施!
(3) 增值税法或将8月二审
(4) 注意!火车票报销凭证发生变化!
(5) 注意!数电票不用打印了!
01
定了!
8月征期截至15日

图片来源:北京税务
税局明确:8月申报纳税期限截至8月15日。
申报增值税、消费税、城市维护建设税、教育费附加、地方教育费附加、文化事业建设费、个人所得税、企业所得税、核定征收印花税、环境保护税、资源税。
各地方存在微小差异,请纳税人要合理安排时间,按时完成抄报税哦!
02
个人所得税新政
8月1日起实施

通知重点:
1、商业健康保险可扣除范围扩大
从原来只有医疗保险,扩大到包括医疗保险、长期护理险和疾病保险等商业健康保险的主要险种。
注意:医疗保险的保险期间或保证续保期间不低于3年;长期护理保险和疾病保险的保险期间不低于5年。
2、扩大产品被保险人群体
适用优惠政策的商业健康保险的被保险人,可以是投保人本人,也可以是其配偶、子女或父母。
比如说,如果女儿购买了符合条件的商业健康保险,父亲可以在计算应缴纳的个税时允许税前扣除。(以前只有女儿可扣除)
3、通知自8月1日起开始实施
03
增值税法或将8月二审
《中华人民共和国增值税法(草案)》(以下简称“增值税法草案”)在2022年12月30日公布后,在业界引发热烈讨论。据专业人士透露,增值税法或将8月二审。

落地后,增值税将有以下十大变化:
变化一:增值税提升至法律层次
通过立法,把增值税这一税种上升至法律层次。并且单独用一个条款来明确了增值税属于价外税,应税交易的计税价格不包括增值税。
变化二:告别“劳务”一词
根据草案第一条,“在中华人民共和国境内(以下简称境内)销售货物、服务、无形资产、不动产(以下称应税交易),以及进口货物的单位和个人,为增值税的纳税人”。原条例中的“加工修理修配劳务”未出现在内。
在草案第七条中提到“加工修理修配服务”,可见,“劳务”已归入“服务”之中。
变化三:明确了4项“境内发生应税交易”的情形
(一)销售货物的,货物的起运地或者所在地在境内;
(二)除本条第三项、第四项另有规定外,销售服务、无形资产的,服务、无形资产在境内消费,或者销售方为境内单位和个人;
(三)销售或者租赁不动产、转让自然资源使用权的,不动产、自然资源所在地在境内;
(四)销售金融商品的,金融商品在境内发行,或者销售方为境内单位和个人。
变化四:视同销售仅保留4项(其中1条为兜底条款)
草案中,视同销售仅保留4项:
(1)单位和个体工商户将自产或者委托加工的货物用于集体福利或者个人消费;
(2)单位和个体工商户赠与货物;
(3)单位和个人赠与无形资产、不动产或者金融产品;
(4)国务院财政、税务主管部部门规定的其他情形。
对于目前的“代销”、“移送”、“用于非税项目”、“投资”和“分配”都被移除。并且,关于赠送,也未提及“用于公益事业的除外”。
但是注意这里并不是说上述行为不需要缴纳增值税了,而是不视同销售,换句话说,上述行为就是“销售行为”,自然不是“视同销售”。
变化五:新增不征税项目
关于不征税项目中,新增加了“因征收征用而得到补偿”。并明确“员工为受雇单位或者雇主提供取得工资薪金的服务”不征收增值税 。
变化六:明确征收率为3%,未体现5%
草案明确了增值税征收率为3%,对于现行不动产适用的征收率5%并没有在立法中体现。且未提及“国务院另有规定的除外”。
变化七:“不得抵扣进项税”发生重大变化
关于不得抵扣进项税,主要有以下2点变化:

除上述2条外,其他“不得抵扣进项税”条款未发生实质变化。
变化八:混合销售界定更加明确
对于混合销售,草案中明确“纳税人发生一项应税交易涉及两个以上税率、征收率的,按照应税交易的主要业务适用税率、征收率”,因此,后续大家要着重关注“从主”的界定与适用了。
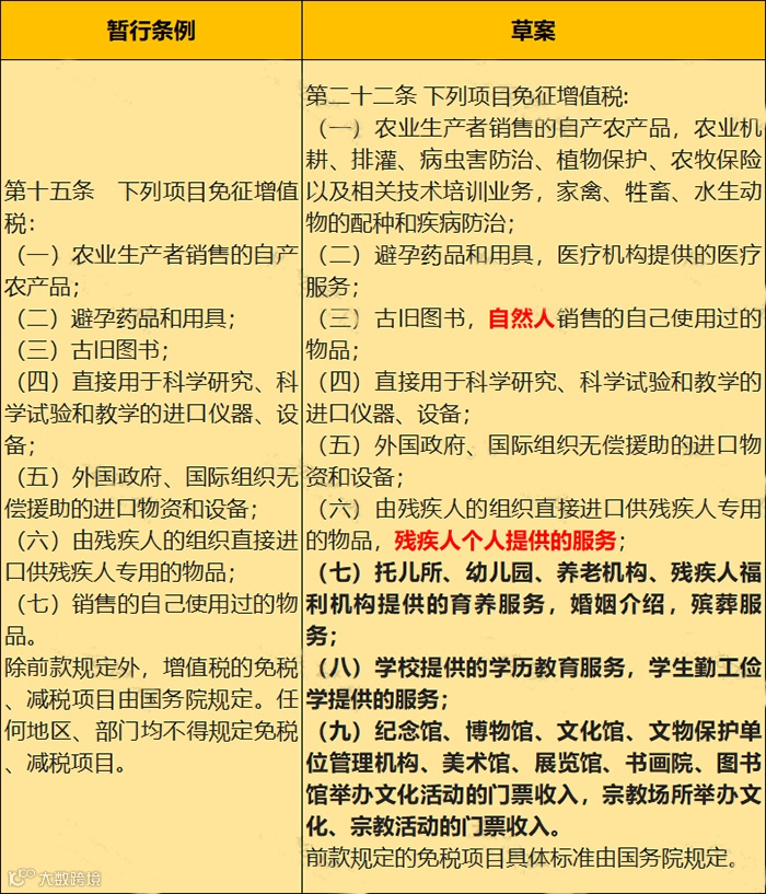
变化九:免征项目更加明确

变化十:纳税义务时间调整

04
注意!
火车票报销凭证发生变化!
近日,“中国铁路”公众号发布通知,宣布火车票退票凭证启用新样式:

新样式如下:

新样式注明了旅客身份信息。
也就是说,以下这种老式的退票报销凭证已经停止使用啦:

05
注意!数电票不用打印了!
近日,财政部会计司公布了电子凭证会计数据标准的通知,其中,明确了数电票报销归档的保存方式。
通知重点:
接收方取得数电票报销入账归档的,
第一,接收方可以根据《通知》第三条、第五条的规定,仅使用数电票含有数字签名的XML文件进行报销入账归档,可不再另以纸质形式保存。
第二,接收方如果需要以数电票的PDF、OFD格式文件的纸质打印件作为报销入账归档依据的,应当根据《通知》第四条的规定,同时保存数电票含有数字签名的XML格式电子文件。
因此,财务人员注意了:
数电票接收以后,无论打不打印,都要保存数电票含有数字签名的XML格式电子文件!
除了数电票以外,财政部还发布了其余发票(如铁路电子客票等)的电子凭证的数据标准,大家可通过财政部官网下载:
http://kjs.mof.gov.cn/zt/kuaijixinxihuajianshe/dzpzkjsjbzshsd/sjbz/202305/t20230517_3885004.htm
建议财务人打印出来,随时学习!

文章来源:财务第一教室、税务大讲堂、梅松讲税、税筹学堂整理发布,如有不妥请联系删除!
文章来源:财务第一教室、税务大讲堂、梅松讲税、税筹学堂整理发布,如有不妥请联系删除!
👇🏻 欢迎大家关注👇🏻


点击阅读原⽂,免费学习财税知识!

