2023年8月直播继续,预约保你有收获
▼
《增值税法》二审开始了!本次审议的重点修改内容并未包括一审的几大变化,是否说明一审的意见已经明确了?
《增值税法》二审
6大变化重点关注!
2019年底,《增值税法(征求意见稿)》向社会公开征求意见;2022年底,《增值税法草案》首次提交全国人大审议,此次为二审。
根据常委会审议意见和各方面意见,提请本次会议审议的草案二次审议稿拟作如下主要修改:
一是,将现行有关政策规定上升为法律,充实完善小规模纳税人制度。
二是,细化明确简易计税的具体情形。
三是,进一步明确授权国务院制定专项优惠政策的范围和要求。
四是,明确规定纳税人有权自主选择留抵税额的处理方式。
五是,规定增值税税额应当按照国务院的规定在交易凭证上单独列明。
六是,按照立法法的规定和税收法定原则的要求,进一步规范相关税收立法授权条款。
根据上述6大变化来看,并没有实质性条款的说明。从另一个角度来看,二审未提到的一审的变化,可能已成为板上钉钉的事情了。下面我们就来看看一审中的那些变化吧~
先睹为快!
增值税法9大重点变化
变化一:告别“劳务”一词
根据草案第一条,“在中华人民共和国境内(以下简称境内)销售货物、服务、无形资产、不动产(以下称应税交易),以及进口货物的单位和个人,为增值税的纳税人”。原条例中的“加工修理修配劳务”未出现在内。
在草案第七条中提到“加工修理修配服务”,可见,“劳务”已归入“服务”之中。
变化二:明确了4项“境内发生应税交易”的情形
(一)销售货物的,货物的起运地或者所在地在境内;
(二)除本条第三项、第四项另有规定外,销售服务、无形资产的,服务、无形资产在境内消费,或者销售方为境内单位和个人;
(三)销售或者租赁不动产、转让自然资源使用权的,不动产、自然资源所在地在境内;
(四)销售金融商品的,金融商品在境内发行,或者销售方为境内单位和个人。
变化三:视同销售仅保留4项(其中1条为兜底条款)
草案中,视同销售仅保留4项:
(1)单位和个体工商户将自产或者委托加工的货物用于集体福利或者个人消费;
(2)单位和个体工商户赠与货物;
(3)单位和个人赠与无形资产、不动产或者金融产品;
(4)国务院财政、税务主管部部门规定的其他情形。
对于目前的“代销”、“移送”、“用于非税项目”、“投资”和“分配”都被移除。并且,关于赠送,也未提及“用于公益事业的除外”。
但是注意这里并不是说上述行为不需要缴纳增值税了,而是不视同销售,换句话说,上述行为就是“销售行为”,自然不是“视同销售”。
变化四:新增不征税项目
关于不征税项目中,新增加了“因征收征用而得到补偿”。并明确“员工为受雇单位或者雇主提供取得工资薪金的服务”不征收增值税 。
变化五:明确征收率为3%,未体现5%
草案明确了增值税征收率为3%,对于现行不动产适用的征收率5%并没有在立法中体现。且未提及“国务院另有规定的除外”。
变化六:“不得抵扣进项税”发生重大变化
关于不得抵扣进项税,主要有以下2点变化:

除上述2条外,其他“不得抵扣进项税”条款未发生实质变化。
变化七:混合销售界定更加明确
对于混合销售,草案中明确“纳税人发生一项应税交易涉及两个以上税率、征收率的,按照应税交易的主要业务适用税率、征收率”,因此,后续大家要着重关注“从主”的界定与适用了。
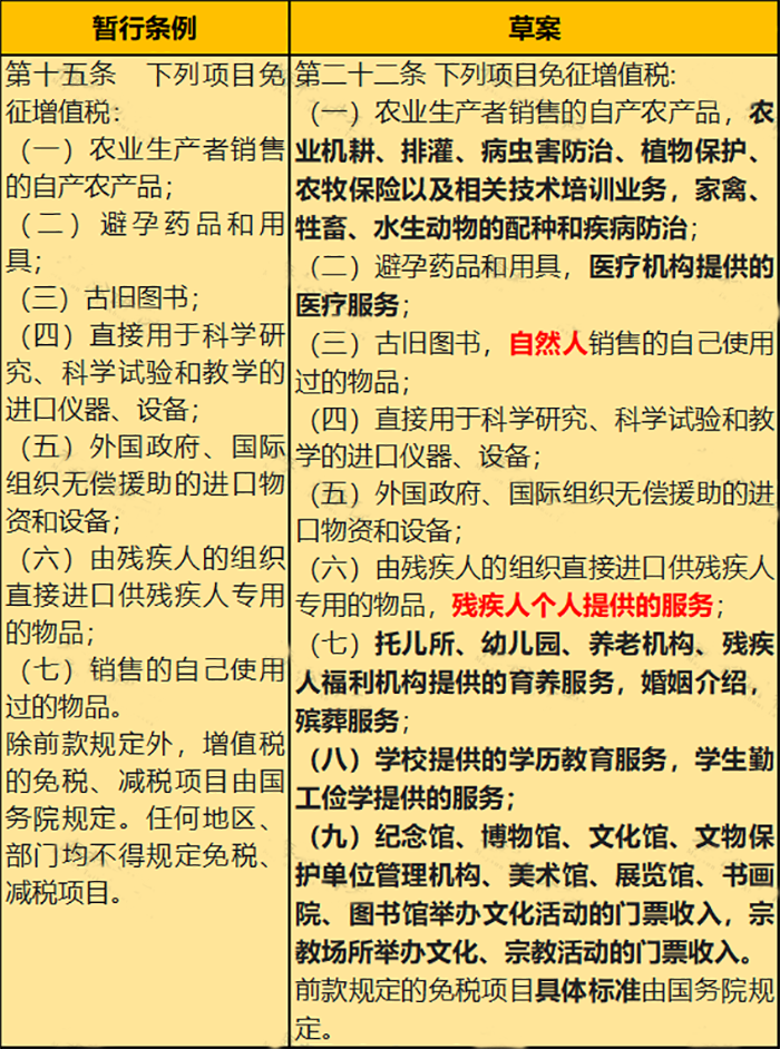
变化八:免征项目更加明确

变化九:纳税义务时间调整

文章来源:财务第一教室,税务大讲堂,财务经理人,税务经理人整理发布,如有不妥请联系删除!
👇🏻 欢迎大家关注👇🏻


点击阅读原⽂,免费学习财税知识!

