

2024年3月新课直播,预约保你有收获
▼
多项专属假期、三孩政策开放、津贴申领……2024年,女职工待遇即将上涨!关于女职工的待遇变化,你一定要知道:
• 女职工有多项专属假期!
• 三孩生育待遇纳入医保,保障范围扩大!
• 女职工可多申领两项津贴!
• 国家规定满足某些条件的女职工,可以提前退休!
一起往下看看,转发告诉公司女职工这些好消息!
女职工有多项专属假期
早在2012年《女职工劳动保护特别规定》就已发布,其中,有多项女职工专属假期保障!
小编专门整理了【女职工专属假期一览表】,快对照查看公司福利是否到位。

以上假期的具体时间,以当地规定为准。另外,部分地区还有产假延长假,就是在国家规定的产假以及地区增加的奖励假之外,经用人单位同意,还能再延长一定时间。比如,北京市规定,经用人单位同意可再增加产假一至三个月。
贵州省也于2021年12月底通过了《贵州省女职工劳动保护特别规定》,其中关于经期的规定如下:女职工因痛经不能坚持工作的,用人单位应当安排适当休息时间。女职工从事连续2小时以上站立作业的,用人单位应当安排适当的工间休息。有条件的用人单位可以向在职女职工发放必要的卫生用品或者卫生费。
三孩纳入医保,报销范围变大
有的地区还能领补贴
早在2021年国家医保局就发文:确保参保女职工生育三孩的费用纳入生育保险待遇支付范围,各地医保部门要按规定及时、足额给付生育医疗费用和生育津贴待遇,切实保障参保人员生育保障权益。同步做好城乡居民生育医疗费用待遇保障和新生儿参保工作。

生育保险待遇包括两大待遇:
1、生育津贴:满足条件即可领取,以福建省为例,只要是生三孩的员工是符合国家和当地计生政策,且在生育之前连续缴满12个月(含生育当月)的生育保险,照常领生育津贴。
2、生育医疗费用:生育医疗费用包括了参保女职工生育所发生的检查费、接生费、手术费、住院费、药费等医疗费用,以及生育出院后因生育引起疾病的医疗费。
有的地区还给三胎家庭发奖金:
比如:攀枝花对按政策生育二、三孩的攀枝花户籍家庭,每月每孩发放500元育儿补贴金,直至孩子3岁。
此外,江西、浙江等地也正加快落实三孩生育政策及配套支持措施;安徽、江苏、福建等地也相继出台普惠托育服务建设实施方案。
女职工可多领两笔津贴
女职工生育,根据就业状态,可领2笔津贴!
生育保险待遇包括《中华人民共和国社会保险法》规定的生育医疗费用和生育津贴。
生育医疗费包括生育的医疗费用、计划生育的医疗费用和法律、法规规定的其他费用。生育津贴支付期限按照《女职工劳动保护特别规定》等法律法规规定的产假期限执行。
生育津贴疑问解答:
一、哪些人可以享受生育医疗费?
(1)按政策规定生育或实行计划生育的参保职工。(2)用人单位参加生育保险并按规定足额缴费的,参保缴费次月起可享受生育医疗费待遇。(3)参加职工基本医疗保险的灵活就业人员,其生育医疗费待遇与医疗保险待遇同步启动。(4)达到法定退休年龄并办理在职转退休手续的参保职工、参保男职工的未就业配偶(指未参加基本医疗保险)、领取失业保险金期间生育或计划生育手术人员。
二、生育保险个人负担费用可以使用个人账户结算吗?
生育医疗费在定点医疗机构可以直接结算。参保职工应持本人社会保障卡到定点医疗机构就医,所发生的生育医疗费用和计划生育医疗费用,个人自付部分可使用职工基本医疗保险个人账户支付。
三、哪些生育医疗费由个人负担?
参保人员发生下列情形的生育医疗费应当由个人负担:(1)婴儿发生的各项费用(2)实施人类辅助生殖技术发生的医疗费用(3)在境外发生的生育医疗费用(4)本人要求的特需项目所发生的费用(5)法律、法规规定不予支付的其他费用
四、哪些人可以享受生育津贴?
用人单位女职工满足参保地政策规定的生育保险连续参保时间,即可享受生育保险津贴。参加生育保险且生育或实行计划生育手术时,已连续缴费满12个月的,可享受生育津贴待遇,哈尔滨、福建、四川等地,都要求12个月。北京生育津贴领取需要满足分娩前连续缴纳9个月社保。不满9个月,应在分娩月正常缴费后连续缴费12个月,也就是产前9个月、产后12个月的政策。有一点要特别注意的是,生产当月社保生育险一定是要缴纳的。各地的政策差异比较大,连续缴费时间视地区而定,有的地区生育保险连续参保1个月也可以领取生育津贴,比如广州。
02 失业期间生育:享受一次性生育补助金
女职工在失业期间生育的,可享受一次性生育补助金,一次性生育补助金的规定各地也不一样。
福建省、四川省是这样规定的,女性失业人员在享受失业保险待遇期间,符合国家计划生育规定生育、未享受生育保险待遇的,可向失业保险经办机构申请生育补助金,经审核后可一次性发给其3个月失业保险金标准的生育补助金。
洛阳是这样规定的,参保男职工(所在单位参加生育保险满1年)配偶(无工作单位)生育符合国家和省计划生育规定的,且未享受城乡居民医疗保险生育待遇的,可享受一次性生育补助金,补助金额按照参保女职工生育医疗待遇的50%计算,且没有生育津贴。
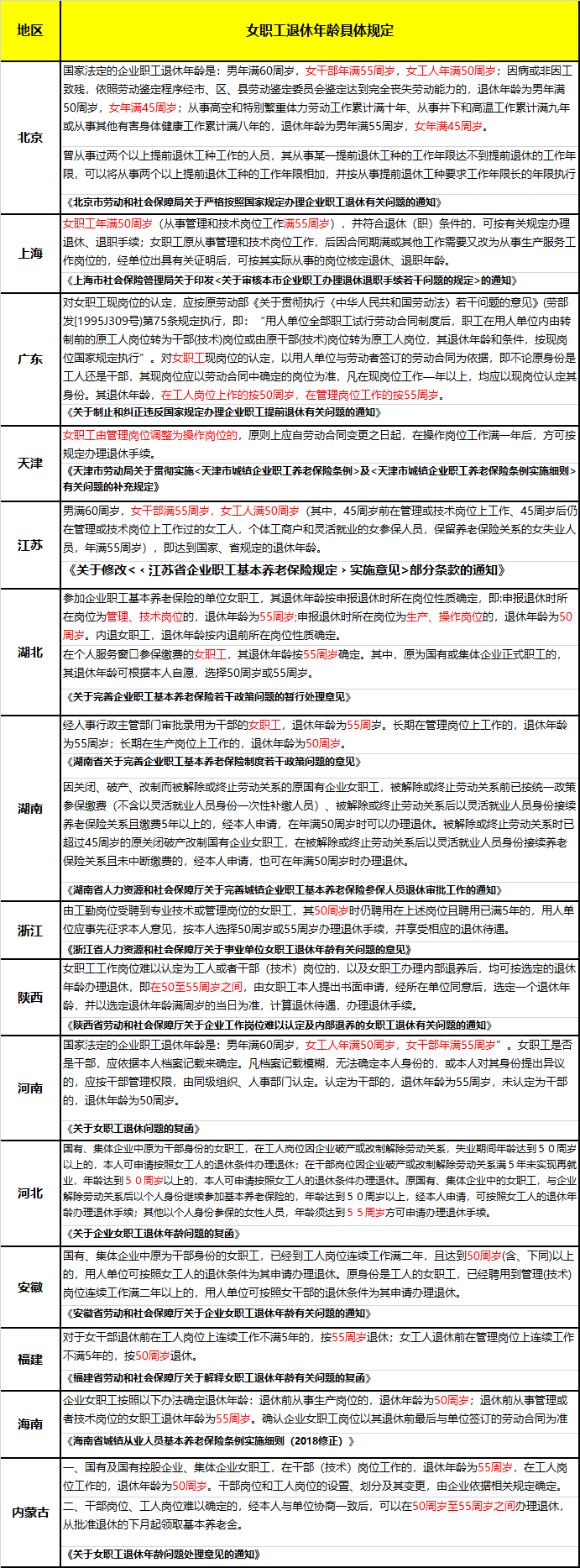
女性退休年龄
45岁?50岁?55岁?
一、女性退休年龄
现规定的退休年龄:女工人(生产操作岗位)年满50周岁,女干部、女工人(管理岗位)年满55周岁。
1、《国务院关于安置老弱病残干部的暂行办法》规定:党政机关、群众团体、企业、事业单位的干部,符合下列条件之一的,都可以退休:男年满六十周岁,女年满五十五周岁,参加革命工作年限满十年的。
2、《国务院关于工人退休、退职的暂行办法》规定:全民所有制企业、事业单位和党政机关、群众团体的工人,符合下列条件之一的,应该退休:(一)男年满60周岁,女年满50周岁,连续工龄满10年的。
3、《国家经济贸易委员会、人事部、劳动和社会保障部关于深化国有企业内部人事、劳动、分配制度改革的意见》(国经贸企改[2001]230号)规定:二、取消企业行政级别。企业不再套用国家机关的行政级别,管理人员不再享有国家机关干部的行政级别待遇。打破传统的“干部”和“工人”之间的界限,变身份管理为岗位管理。在管理岗位工作的即为管理人员。岗位发生变动后,其收入和其他待遇要按照新的岗位相应调整。
二、灵活就业女性退休年龄
有的地区执行的是55周岁,有的地区执行的是50周岁。
比如:青海、四川、青岛等很多地区女性灵活就业人员的退休年龄是50周岁,湖北、河北等地退休年龄是55周岁
三、女职工可以提前退休
下列几种情况可以办理提前退休:
1、从事井下、高空、高温、繁重体力劳动和其他有害健康工种的职工,男年满55周岁,女年满45周岁,连续工龄或工作年限满10年。
2、男年满50周岁,女年满45周岁,连续工龄或工作年限满10年的,经医院证明,并经劳动鉴定委员会确认,完全丧失劳动能力的职工。
3、因工致残,经医院证明(工人并经劳动鉴定委员会确认)完全丧失工作能力的。
另,各地省份对女性退休又有特殊的规定,具体如下:

长达10年的弹性退休时间
引发网友热议!
从规定中我们看到,男性的退休年龄最早是50周岁,最晚是60周岁;女性的退休年龄最早是45周岁,最晚是55周岁。
这也是关于退休年龄中存在的最大争议:具体多少周岁不能自己选,只能根据政策执行。
而且女性灵活就业人员的退休年龄,有的地区执行的是55周岁,有的地区执行的是50周岁。
另外,灵活就业人员和企业职工之间身份的转换,也需要对退休年龄做重新确认。
比如山东淄博等一些地区是按照在企业工作满10年,就可以按照50岁退休;而有的地区只要转为灵活就业人员必须要55岁退休;
广东省只要参加过职工基本养老保险缴费,退休不在管理技术岗位上,就可以按照50岁退休;
青海、四川、青岛等很多地区女性灵活就业人员的退休年龄是50周岁。
对此,网友表示:“支持50岁退休”“50岁退休正好,能再早点更好”!


还有一部分男性网友认为“男性应该比女性提前退休”。

文章来源:财务第一教室,税务大讲堂,梅松讲税,税务经理人,51社保网、易人事整理发布,如有不妥请联系删除!
财会人的专属公众号
👇🏻 欢迎大家关注👇🏻


