
作者| 赵财喵
来源| 慧税说、部分内容来自知音、青年文摘


热度滔天的讨论声之下,有人发出质疑,怀疑该视频是剧本摆拍,一切目的不过是为了挑起对立和矛盾从而博取流量。
目前,浙江省金华市委网信办互联网违法和不良信息举报中心工作人员表示,他们将对博主所述瑞士卷事件进行核实调查。

一个小小的瑞士卷,为何拥有如此大的能量掀起舆论狂澜? 在“如何分”的灵魂拷问背后,实则暗含着女性在职场、婚姻、生育等问题背后的权益保障。
今天小编就给大家科普一下,婚产假相关的国家规定👇
2024年最新版全国婚假一览表
根据相关规定:
职工本人结婚或职工的直系亲属(父母、配偶和子女)死亡时,可以根据具体情况,由本单位行政领导批准,酌情给予一至三天的婚丧假。
各地关于婚假的规定也有所不同,具体也查看下表:

关于婚假,需要注意这几个知识点:
一、再婚者的婚假待遇
需要注意的是再婚者与初婚者一样,均应享受婚假待遇。
对于再婚者的婚假问题,劳动和社会保障部门曾有明确答复,即:
根据《中华人民共和国婚姻法》和国家有关职工婚假的规定精神,再婚者与初婚者的法律地位相同,用人单位对再婚职工应当参照国家有关规定,给予同初婚职工一样的婚假待遇。
二、婚假工资怎么算?
在婚假的问题上,虽然国家对职工的休息、休假有规定,但并未明确规定工资计发的标准。
《关于国营企业职工请婚丧假和路程假问题的通知》规定:
职工本人结婚可以根据具体情况,由本单位行政领导批准,酌情给予一至三天的婚丧假。
假期在三个工作日以内的,工资照发。在批准的婚丧假和路程假期间职工的工资照发。途中的车船费等,全部由职工自理。
因此,在婚假的工资发放标准上,目前还没有适用于全国的统一规定。
三、婚假有效期
1.我国法律并没有对婚假的有效期做出明确的规定。一般来说,不同的公司会有不同的规章制度来约定婚假的有效期。
2.对于公司来说,一般规定员工一年或是半年之内必须休完婚假,否则视为自动放弃该福利。
3.婚假必须一次性休完,不可单独分开使用。
2024年最新版全国产假一览表
产假的天数是:98天+各地奖励天数。国际劳工组织有关公约有“妇女须有权享受不少于14周的产假”的规定,14周即98天。
随着各地计生条例的修改,产假有所延长,具体可查看下表⬇️

关于产假需要注意两点:
一、产假工资怎么支付?
如果女职工在休产假期间已经享受了生育津贴、医疗补贴等待遇,若生育津贴高于员工平均工资,则企业不用再向其支付产假工资;若低于平均工资,则公司需要补足差额。
而对于超过生育津贴支付期限、未达到生育津贴领取标准或者企业未给员工缴纳生育保险的,员工是可以要求企业支付产假工资的。
其中,对女职工产假工资计算的标准应包括计时工资、计件工资、岗位工资、奖金、津贴和补贴,是女职工休产假之前的月工资标准。
二、产假天数是自然日还是工作日?
产假天数是按自然日计算还是工作日计算,法律并未作出明确规定。
产假是基于女职工生育后身体恢复需要而设定的假期,而女职工身体恢复需要的时间长度应当是一致的,以自然日计算为宜,不考虑其中的工作日或者法定节假日。
有些地区对此进行了明确规定,具体以各地区实际文件为主。
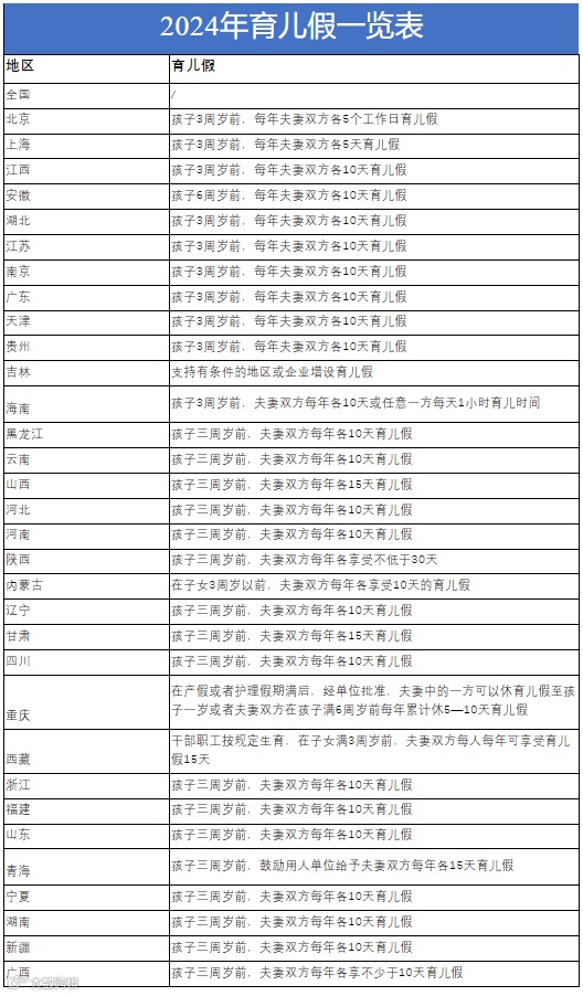
2024年最新版全国育儿假一览表
随着各地《人口计划与生育条例》的修改,大多数省份明确了育儿假。
详情可查看下表⬇️

其中,各地对于育儿假工资的计算规则也有所不同,主要分为以下三种:
一、地方有规定的,优先适用地方规定的标准
举个例子,《上海市人口与计划生育条例》第三十一条规定:“符合法律法规规定生育的夫妻,在其子女年满三周岁之前,双方每年可以享受育儿假各五天。育儿假期间的工资,按照本人正常出勤应得的工资发给。”
按照这一规定,上海市职工休育儿假的,用人单位应当按正常出勤标准发放工资。
二、按劳动合同或规章制度规定的标准来确定
如果地方法规未对育儿假期间的待遇标准作出规定,用人单位可以通过劳动合同约定或者规章制度规定的方式,明确育儿假期间的工资待遇标准。但一般情况下,劳动合同约定或者规章制度规定的标准不得低于当地最低工资标准。
三、按视同出勤标准支付育儿假工资
地方规定不明确,用人单位也未通过劳动合同或规章制度规定育儿假工资的,用人单位应当按照正常出勤支付员工工资待遇。
关于慧税学苑 /Hui Shui Xue Yuan
慧税学苑作为一个独具特色的财税实战学习平台,非常适用于零基础入门的财税小白、快速上岗的职场新人、精进业务的财会成手等群体。平台上线了财税咨询、税率查询、政策答疑、远程协助、法规检索、在线问答、案例查询、办税日历、财喵定制等多重工具服务,在这里您不仅可以获得专业的老师指导,拓展丰富的财税知识,还能快速掌握职场晋升技巧。

财税实务的学习是一个持续的过程,需要不断学习和实践来适应不断变化的财税环境。
如果你有充裕的学习时间,那么就需要系统化学习,掌握核心内容,做好业务规划。
如果你的学习时间非常碎片化,那么就需要快速掌握要点,单点问题解决,从容应对业务变化。
慧税学苑针对不同用户需求,提供视频课程、财喵微课、财喵定制3大类型课程。
视频课程一般在15分钟左右,可以更加系统化学习专题内容,注重大家的交互体验,适合新手、成手会计。

财喵微课一般在30~240秒,适合成手会计,通过问答式解决单点问题,帮助你在碎片化的时间里快速了解知识点。

财喵定制是花式长文本,以日常业务主题归集为主,财务和非财务人员都能学习。

与市面上常见的学习平台不同,慧税学苑通过前沿AI技术加持,靠聪明的系统、靠专业的团队快速响应政策更新,实现政策变化三天之内,所有AI课程刷新到位,刷文本即刷课程。

这样不仅对大家反馈及时响应,政策对课程影响程度更小,教研组对内容调整微小,而且全方位保障课程时效性和准确性,给予用户稳定预期,让法规、案例与课程紧密关联,更新情况一目了然。





