
作者| 赵财喵
来源| 慧税说、部分内容来自【二哥税税念】




-
夫妻离婚析产
-
房屋继承
-
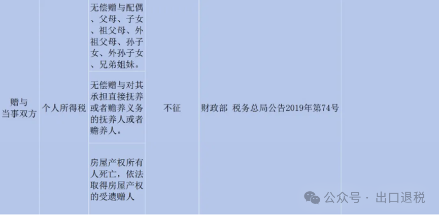
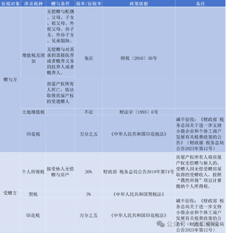
房屋赠与
-
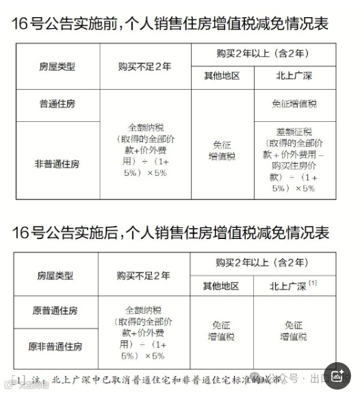
房屋转让

关于慧税学苑 /Hui Shui Xue Yuan
慧税学苑作为一个独具特色的财税实战学习平台,非常适用于零基础入门的财税小白、快速上岗的职场新人、精进业务的财会成手等群体。平台上线了财税咨询、税率查询、政策答疑、远程协助、法规检索、在线问答、案例查询、办税日历、财喵定制等多重工具服务,在这里您不仅可以获得专业的老师指导,拓展丰富的财税知识,还能快速掌握职场晋升技巧。

财税实务的学习是一个持续的过程,需要不断学习和实践来适应不断变化的财税环境。
如果你有充裕的学习时间,那么就需要系统化学习,掌握核心内容,做好业务规划。
如果你的学习时间非常碎片化,那么就需要快速掌握要点,单点问题解决,从容应对业务变化。
慧税学苑针对不同用户需求,提供视频课程、财喵微课、财喵定制3大类型课程。
视频课程一般在15分钟左右,可以更加系统化学习专题内容,注重大家的交互体验,适合新手、成手会计。

财喵微课一般在30~240秒,适合成手会计,通过问答式解决单点问题,帮助你在碎片化的时间里快速了解知识点。

财喵定制是花式长文本,以日常业务主题归集为主,财务和非财务人员都能学习。

与市面上常见的学习平台不同,慧税学苑通过前沿AI技术加持,靠聪明的系统、靠专业的团队快速响应政策更新,实现政策变化三天之内,所有AI课程刷新到位,刷文本即刷课程。

这样不仅对大家反馈及时响应,政策对课程影响程度更小,教研组对内容调整微小,而且全方位保障课程时效性和准确性,给予用户稳定预期,让法规、案例与课程紧密关联,更新情况一目了然。





