税务局的稽查又出新花样,看看你的公司能顶住吗?
税局稽查新思路
水电费、原材料、固定资产一个不落!
违法事实:
(一)产能与业务逻辑严重不符
1、产能与电量不匹配
从电力公司数据来看,该公司2023 年总电量仅能支撑生产 473万米白坯布,可该公司全年申报货物数量竟高达 5124万米,巨大的差距引起税务部门的警觉。
2、原材料情况异常
2023 年四个季度资产负债表显示,该公司原材料金额持续走低且库存商品始终为 0。
3、生产辅料缺失
公司开具的发票涵盖浆染加工费、织造加工费等,但进项发票中却没有相应的染料和水费支出。
4、固定资产成谜
2023 年度进项票无生产设备进项,资产负债表未列固定资产,企业所得税年报表没申报折旧,设备维修费用也不见踪影。
5、人工费用异常
公司银行流水里没有工资发放记录,没有人工投入。
6、运费偏低
全年运费发票与企业所得税年报表申报的运输、仓储费相比明显偏低,物流环节也存在不合理之处。
(二)资金流异常
在 2023 年 2 月 28 日至 2024 年 4 月 18 日期间,该公司与佛山市某公司先后多笔转款,形成了资金闭环,这种资金回流现象,就像一个精心设计的 “局”,严重违背正常经济业务资金支付流程。
综合上述种种不合理情况,该公司在产能不足、缺乏主料、辅料和人工的情况下,向佛山市某财纺织有限公司开具了 10 份浆染加工费发票,这种行为属于典型的为他人开具与实际经营业务情况不符的发票,也就是虚开增值税专用发票的违法行为。
所以说,小伙伴们!税务局稽查都出新思路了,咱们也得跟上节奏啊!
税局稽查,怎么查?
范围怎么界定的?
一、“看”企业收入
企业如果少计销售收入,或隐匿部分销售收入,那金税三期或即将来临的金税四期会——
1、通过成本和费用来比对你的利润是否为负数;
2、比对你开具出去的发票,收到的货款数额以及卖出的商品;
3、通过大数据,查询与你交易的下游企业的相关账本数据,比对是否存在异常;
4、通过比对同行业收入,稽查是否存在异常。
二、“观”企业成本费用
企业存在以下行为要小心了——
1、长期购进原材料或商品时暂估入库;
2、购进原材料或商品为了价格低一点而不索要发票;
3、计提了费用而迟迟没有费用发票。
4、差旅费、加油费、会议费等费用异常
三、“查”企业库存
金税三期及即将上线的金税四期,企业库存会进一步的透明化,企业进多少货,出多少货,还剩多少货,可能比你自己还清楚,如果库存账实不一致,企业务必引起重视,及时查找原因。
在此提醒企业一定要做好存货管理,统计好进销存,定期盘点库存,做好账实差异分析表,尽量避免库存账实不一致。
四、“监管”企业银行账户
银行、工业和信息化部、国家税务总局、国家市场监督管理总局等已经纳入到了企业信息联网核查系统,实施信息共享及核查通道。
税务局、银行等机构可以通过系统核实企业纳税信息及纳税人营业状态等情况。
企业如果存在以下异常情况的,要小心了--
1、企业当期新增应收账款大于收入80%、应收账款长期为负数;
2、当期新增应付账款大于收入80%;
3、预收账款减少但未记入收入、预收账款占销售收入20%以上;
4、当期新增其他应收款大于销售收入80%。
五、“算”企业应纳税额
1、增值税收入长期大于企业所得税收入;
2、税负率异常;
注意了,以下几种情形,企业非常可能被查。
(1)企业税负与本企业不同期间,与同行业其他公司对比,变动异常,过高或过低。
(2)税负率与企业的开票情况、取得支出发票情况差异过大。
(3)企业的进项变动率远大于销项税额变动率。
(4)在水、电等能耗变动不大的情形下,税负率差异过大。
3、企业大部分员工长期在个税起征点以下;
4、员工个税申报表中的工资与企业申报的工资不一致等等;
以上这些都会成为税局关注的重点。
新会计法下
会计人如何自保?
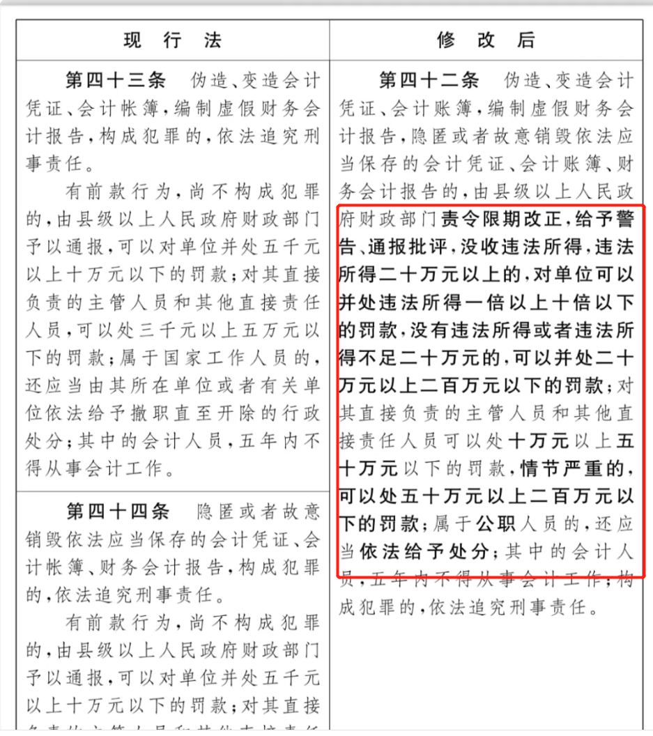
本次会计法修改,最大的变化在于:明显加大了对会计人员违法行为的处罚力度。


财务人要想自保,一定要注意这几方面:
1、千万不要碰虚开发票红线 : 坚决不参与买票、卖票,不触碰发票红线。
2、凡经手的所有支出和费用包括收入,需要准备证据链。
3、跳槽交接新工作时要谨慎。
4、日常工作要留痕迹,特别是一些安排和指令。
5、财务工作要按照制式流程完成审批,不要开绿灯。
6、必要时,财务人可以刻自己的签字章,对于不想签的文件可以用签字章代替,实在要签也要这个事情相关人员都签字,降低个人风险。
自然人作为合同当事人,使用私章也就是个人名章代替签名签订合同的,其效力与签名等同。
7、做好财务数据保密工作。
8、工作中要时刻保持四流一致。
9、会计人千万别用个人卡帮助公司收款或者付款。
10、不要做两套账、多套账、假帐。
“有人说是由上司指示的,所以主要责任在于上司而不是自己”。实际上,制作两套账簿的直接负责人就是会计,所以也必须要追究刑事责任。
11、不要随意销毁会计凭证和账本。
12、会计人不做中、不做媒、不做保,保平安。
不要替老板抵押、不要替老板担保、不要用自己的证件替老板开户、不要当公司法定代表人或者股东。
警惕!
会计这9种行为不要再有了!
1、虚开发票。虚开发票偷逃税款是最常见的形式,会计们一定要认清自己的责任和底线。
2、虚列成本费用。长期购进原材料或商品暂估入账;虚增工资;购买大量费用发票等等。
3、虚假申报。不交或少交社保,少报个税,不开票收入不申报增值税、企业所得税等等。
4、利用税收优惠。利用税收优惠政策,粉饰数据以享受优惠。
5、财务造假。两套账或多套账,少列收入或多列支出。
6、阴阳合同。将金额拆分多个合同,少开发票,从而达到“节税”。
7、利用空壳企业套利。没有实际真实的业务,利用税收优惠,虚开发票牟利。
文章来源:本文来自财务第一教室,税务大讲堂,梅松讲税,税台,财务经理人,税务经理人,猫叔说税,所刊载文章、图片等,属于相关权利人所有,若因客观原因存在使用不当的情况,敬请与我们联系及时依法删除或修改处理。

