想要学习更多财税内容,提升工作能力!
可以关注公众号#财叔税课堂
说起工资,就想起社保和个税,如果你遇到这种问题应该如何解决?
我们公司没有人员,也没有发工资,这个个税应该怎么报?
下面这类问题,大同小异,很多初创企业都会遇到:
✦公司只有法人一人,不发工资,不交社保,零申报个税,会不会有问题?
✦公司的法人要交社保可以不发工资吗?那如果不发工资只交社保,那法人的个人部分的社保怎么做账务处理?可以不申报个税吗?
✦公司只有法人,不发工资,不交社保,零申报个税违法吗?
现在财叔把问题一个个的分解讲一下:

新《公司法》出台后,一人有限责任公司不再需要强制每年一度的审计。
但是,三哥建议一人有限责任公司还是要每年进行审计。
旧版《公司法》第62条规定:“一人有限责任公司应当在每一会计年度终了时编制财务会计报告,并经会计师事务所审计。”
新版《公司法》第208条规定:“公司应当在每一会计年度终了时编制财务会计报告,并依法经会计师事务所审计。”但这里的"依法”"意味着,是否需要审计取决于其他法律法规的规定。
尽管新版公司法没有强制要求每年进行审计,但为了保持公司财务的透明度和公信力,以及避免股东对公司债务承担连带责任的风险,建议一人有限责任公司每年进行审计。
对于一人有限责任公司,如果股东不能证明公司财产独立于股东自己的财产,股东应对公司债务承担连带责任。因此,进行年度审计是证明财产独立件的重要方式。
综上所述,虽然《公司法》并没有规定一人有限责任公司每年都必须进行审计,但为了公司的合规性和股东的利益,建议每年进行审计。

好消息!!!
为了感谢小伙伴的喜欢
专门给大家准备了一份小礼物
💓强烈推荐👇
万能个税计算器(自动计算)

万能个税计算器的使用方法
扫码下方二维码注册登录即可免费使用

还有分录大全,及免费使用财务软件,非常适合小企业使用!


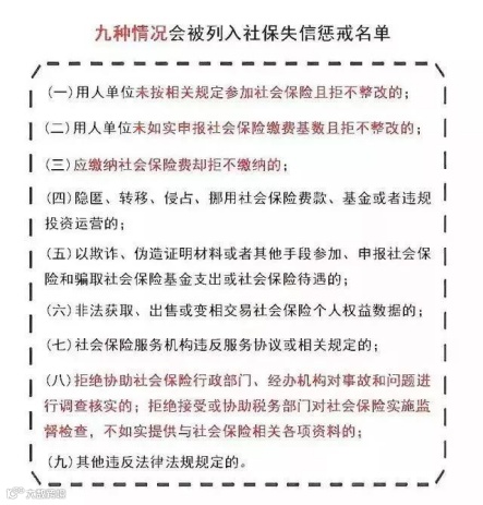
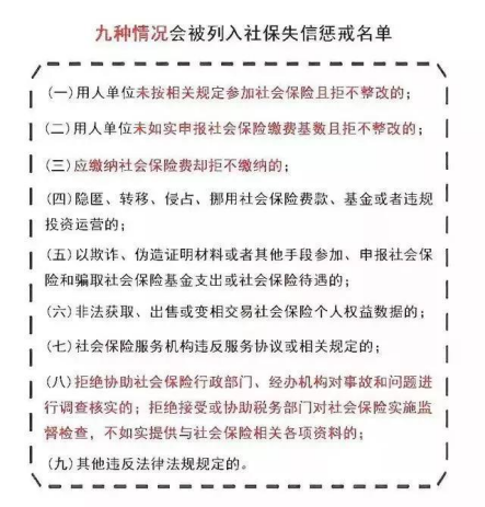
根据《中华人民共和国社会保险法》规定,劳动者和用人单位均无权对社保的是否缴纳以及如何缴纳予以协商或单方变更,任何违背社保法律规定的协商都是没有法律效力的。
而法定代表人也是属于公司员工中一员,所以也要交社保和发工资的,除非这个法人代表与公司不存在劳动关系,具体要根据实际情况及相关规定进行核实确定。
而实务中,公司不发工资,不交社保的情况是客观存在的,我们来说下如果公司不给法人发工资,缴纳社保,是否不合规或者违法?
(1)如果法人不在公司工作,即不存在劳动关系的
按照法律规定是没有强制性要发工资的规定,可以不发放工资。为特定事项而授权产生的法人代表,经本人同意,也可以不发工资;
(2)公司与法人不存在劳动关系的,或者法人为退休人员的,可以不缴纳社保;
关于社保,各地政策不同,大部分地区没有要求要对一定数量的员工缴纳社保,但是有些地方要求至少有一个人要缴纳社保,详情可以咨询当地的税务部门确认。
综上,法人在特定条件下是可以不发工资不缴纳社保的。注意,是特定条件下。
实务中,还有一种情况,鱼和熊掌都想兼得,两头落好处的:
小张:公司的法人要交社保可以不发工资吗?那如果不发工资只交社保,那法人的个人部分的社保怎么做?
答:如果法人在公司任职,为什么不发工资呢 ?合理的工资薪金增加费用减少利润,合情合理合法,如果确实不发工资,个人应当承担的社保部门可以先入费用,汇算清缴时再调整,也可以先挂在其他应收款科目。
社保入税后,社保征收从人社局改到税务局,只是征收主体更换了,社保制度并没有变,依旧是采取“社保(医保)核定、税务征收”方式,同时缴费基数计算规则也未作改变,同时还明确不对企业历史欠费开展集中清缴行动!大家之所以紧张,主要是因为社保局原先征收管理比较松,而税务局洞悉企业的一切经营信息,且对企业具有更大的威慑力,所以征收上会比较严,这让许多企业主如坐针毡。
不管是法人还是普通员工,对于存在雇佣关系的劳动者,在税务征收的情况下,大数据会更全面,所以企业还是要及时跟进政策,遵纪守法,为员工缴纳应有的社保,如果你是守法经营者大可不必担忧。

附上社保缴费基数:

这里就只单单分析零申报个税的问题,零申报个税包含2种情况:
(1)工资支出为0
如果企业属于初创公司,没有雇人(包括法人),自然也没有工资薪金支出,不用缴纳社保,零申报个税就可以了!
如果企业由于季节性停工等原因导致企业确实无法发放工资,满足企业实际情况可以进行零申报。但如果长期零申报工资(连续12个月),将成为税务征管稽查重点。比如:个人工资薪金为0元,是有理由怀疑企业是否以其他方式为个人消费支出买单以规避个税。
(2)个人所得税应纳税所得额长期为0
关于零申报个税,还有一种情况,新个税起征点上调到5000元后,很多企业财务以为工资不超过个税起征点5000元,应纳税所得额为0就可以零申报个税,注意,据实申报,发了3000,按照3000申报,发了5000,按照5000申报!长期零申报个税且与财务报表数据和社保申报数据不一致,不符合实际情况的纳税行为会引起税务机关的注意,成为评估核查对象。
所以,如果企业想要长期经营下去,最好的建议是正常缴纳工资和社保,当然,新个税之下,提高了免征额,增加了专项附加扣除,企业法人个税负担也越来越轻,没必要因为长期零申报而引发企业风险。
附上:个人所得税税率表


公司不做税务申报或长期零申报
正常而言,注册公司领取营业执照开始经营后,一般从第二个月开始,就要开始记账报税,纳税申报,不过由于现实中一般新公司没有业务,所以新注册公司前期是可以申请零申报的,并且国家对零报税持续的时间作出强制要求,如果你注册好公司,还没准备好投入运营,没有相关业务发生,增值税可以零申报,直到有收入再正常申报。
但是如果长时间不做税务申报,会导致企业的纳税信用等级降底,限制企业后期正常业务,不允许企业贷款,甚至罚款,拉入税务黑名单等。
长期零申报的后果有哪些?
由于各地政策不同,一般来说连续3个月零申报有可能会被列为异常申报,如果超过6个月还一直零申报的话,很有可能会被税务机关列入的重点关注对象,甚至直接引起稽查。长期零申报可能引起的后果:
如果你想零申报,你还必须按时记账,并按时填写纳税申报单。如果你经常忘记申报,当心被列为“非正常户”。
来源:财税刘三哥、财叔税课堂、梅松讲税、税务师、猫叔说税、税务经理人、大白学会计、网络等。内容仅供学习交流之目的,如有不妥,请联系删除。
想要学习更多财税内容,提升工作能力!
可以关注公众号#财叔税课堂

超400万财务人信赖之选!
电脑、APP、小程序多端同步 随时随地记账查账
1分钟轻松查验999+张发 工资条一键群发
银行流水一键生成凭证 自动存入电子档案
不再另外装订打印 让财务档案彻底电子化
......还有更多功能等您来解锁!
💓立即点击下方图片用起来👇
转发,点赞,在看,安排一下


