今天查看一家公司老会计做的账,发现该家公司的老会计,把平时办公室购买的桶装水计入了“应付职工薪酬-福利费”,从而导致公司历年来的福利费一直大大超过企业所得税前扣除标准,但是老会计从来没有在汇算清缴时进行纳税调增处理,留下了非常大的涉税风险!
殊不知,好多账务风险都是由于会计不懂政策,错误的入账人为造成的。
下面小编给大家总结了一些其他的常见问题,大家一起讨论下!
公司办公室购买的桶装水,属于“管理费用-办公费”还是属于应付职工薪酬-福利费?
请简单说出你的思路!
员工工资为零,单位只缴纳社保,个税如何处理?
大家觉得自己能够得几分呢?
4道题问题标准答案
已经帮大家准备好了
(无套路,无需分享,转发)
扫描下方二维码
关注后回复::125
即可查看正确答案

👇👇会计必备👇👇
做会计,不会会计分录那怎么行呢,不仅考试要用,工作也要用。
今天总结了一份各行业会计分录,涉及方方面面,大家可以保存起来,以后100%用得到!

扫描下方二维码
对话框内容回复:125
即可领取

限时今天免费领取
明天就不发放了哦
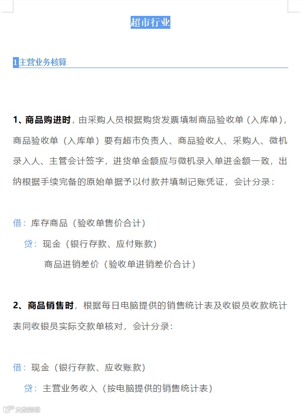
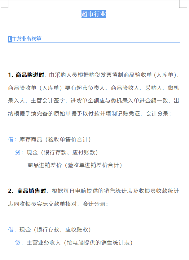
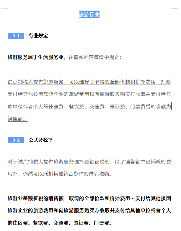
下面我截图部分行业分录给大家展示下


扫描下方二维码
对话框内容回复:125
即可查看

限时今天免费领取
明天就不发放了哦



...
空间有限
就不一一展示了
无需转发、集赞
扫描下方二维码
对话框内容回复:125
即可查看

限时今天免费领取
明天就不发放了哦

