某抖音商户巨额收入被税务局稽查。个体户一定要按规定做账报税吗?
看看今天这个案例能不能给大家提个醒!
某抖音商户巨额收入被税务局稽查。个体户一定要按规定做账报税吗?
看看今天这个案例能不能给大家提个醒!
抖音个体户不做账报税,
3.4亿元收入被查!罚补税765万!
纳税人识别号 纳税人名称 余某
法定代表人姓名 余某
行政处罚决定书文号 ***税稽 罚 〔2024〕 10 号
案件名称 余某-其他违法
处罚类别 其他违法
处罚事由
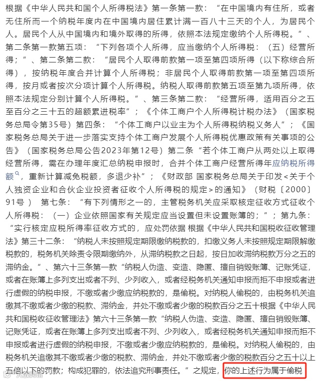
2021年至2023年期间,你以本人名字注册成立两户个体工商户***男装店、***服装店,另外以其母亲和妻弟的名字注册成立两户个体工商户***搭配店、***搭配店,在抖音平台从事直播销售服装,实际生产经营及受益者均是余某,其亲属均未参与日常管理。
在此期间共取得含税销售收入不含税收入为339,635,042.02元,其中,2021年88,928,462.15元;2022年126,197,791.27元;2023年124,508,788.60元。你在已实现销售取得收入的情况下,仅申报开票收入,少申报绝大部分销售收入,导致少缴个人所得税。
由于上述四户个体户均未设置账簿,成本资料、费用凭证残缺不全,参考辖区内同类服装经营个体户应税所得率,按5%的应税所得率计算个人所得税。

处罚结果 对你处以少缴的个人所得税5,103,705.20元百分之五十的罚款2,551,852.60元。
处罚生效期 2024-09-27
处罚机关 国家税务总局***税务局稽查局
02
个体户开票金额400万
查账征收!
税务局发文明确!个体户年开票金额400万以上的,转为企业,必须查账征收!
四川省税务局针对个体户税收征管,出台了一系列政策:
全国各地核定征收的政策陆续都在收紧,我们一起来看一下:
江苏省税务局发布《关于下发“个体双定户大额超开”专项应对任务的通知》,进一步规范个体工商户定期定额管理。

无独有偶,不只是江苏税务局要求个体工商户不再采用定期定额征收,随着税收现代化服务的不断推进,核定征收程序流于形式,核定的税额未能反映企业的实际纳税能力,造成国家税源的损失,其他各地税务机关也开始逐渐取消核定征收!
1、黑龙江大庆税务局

国家税务总局大庆市税务局发布,自2022年4月1日起,对目前采取核定征收的月销售额超10万元的个体工商户,实行查账征收。对新办个体工商户符合规定范围的,一律实行查账征收。
2、海南定安税务局

同日,海南省定安税务局发布了同样的消息,针对存量个体工商户经营收入达到建账标准且月均收入超过10万元以上的16户个体工商户,积极引导其按查账征收方式申报纳税。(现页面关闭,等待最新调整政策)
3、其他税务局
除了上述两个税务局发布公告外,目前为止,全国各地核定征收的政策都在收紧,像上海、山东、浙江 、贵州、福建、湖北等地,已经在逐渐取消核定征收政策。
比如上海,早在2021年,就有消息称取消新设企业核定征收,已经办好核定征收的一般纳税人企业,2021年起全部改为查账征收。
再比如山东,此前,猫叔在网上看到一个税务的公告,是关于2538户个体户终止定期定额后转查账征收的。

专门给大家准备了一份小礼物
💓强烈推荐👇
万能个税计算器(自动计算)
万能个税计算器的使用方法
扫码下方二维码注册登录即可免费使用
还有分录大全,及免费使用财务软件,非常适合小企业使用!
03
个体户严查开始!
一、不设置账簿、不记账
猫叔建议,个体户有条件的还是应该建账,一则是内部的管理更规范,二则一旦被稽查到才能有凭证可以依赖,最起码也应该建立收支凭证黏贴簿、进货销货登记簿等。
1
销售收入不完整:如现金收入、未开票收入,视同销售未入账报税;
2
虚开发票:可利用小规模纳税人免征额优惠政策为其他单位虚开增值税发票;
3
发票开具不合规:开票不及时,开票信息与业务不符等;
4
进项税税额抵扣不合规:如收到发票信息与实际业务不符,将用于集体福利、个人消费等不能抵扣进项税额的项目进行了违规抵扣。
1
收入不完整;
2
与其他不属于经营所得的收入混淆;
3
虚列成本费用,列支了不得扣除的支出;
4
在有综合所得的情况下,计算应纳税所得额时仍然扣减费用6万元及其他扣除项目;
5
个人、家庭费用与经营费用未能分别核算;
6
扣除业主本人工资;
7
长期零申报、不申报、或不按规定记账;
8
以其他形式向个人支付的应税收入未依法代扣代缴个人所得税。
价格的“度”,也就是合理性非常重要!一旦过了,不合理了,难以自圆其说!
一、增值税
(一)满足一定销售额标准免税
1.对月销售额10万以下(含本数)的增值税小规模纳税人,免征增值税。
2.小规模季度免税销售额30万,只有在纳税人开具普票时享受,开具专票的不得享受!此优惠3%征收率的可以享受。
3.增值税小规模纳税人适用3%征收率的应税销售收入,减按1%征收率征收增值税;适用3%预征率的预缴增值税项目,减按1%预征率预缴增值税。
政策执行期:2023年1月1日至2027年12月31日
(二)即征即退和免征

二、附加税费
1.个体工商户减征“六税两费”政策
由省、自治区、直辖市人民政府根据本地区实际情况,以及宏观调控需要确定,对个体工商户可以在50%的税额幅度内减征资源税、城市维护建设税、房产税、城镇土地使用税、印花税(不含证券交易印花税)、耕地占用税和教育费附加、地方教育附加。个体工商户已依法享受资源税、城市维护建设税、房产税、城镇土地使用税、印花税、耕地占用税、教育费附加、地方教育附加其他优惠政策的,可叠加享受此项优惠政策。
政策执行期:自2023年1月1日至2027年12月31日
2.个体工商户可免征印花税
个体工商户的以下凭证,免征印花税:
财产所有权人将财产赠与政府、学校、社会福利机构、慈善组织书立的产权转移书据;个人与电子商务经营者订立的电子订单。
三、个人所得税
优惠政策:

注意!小规模纳税人的个体户可以开具增值税专用发票!
来源:财税刘三哥、财叔税课堂、梅松讲税、税务总局等网络。所推送文章非商业用途,版权归原作者所有,转载请联系原作者,侵权留言立删。
好消息! 为了感谢小伙伴的喜欢 专门给大家准备了一份小礼物: <税负率预警系统>免费! ![]()
快点找我领取吧! ![]()
![]()
![]()
转发,点赞,在看,安排一下


