随着医用耗材在医疗服务中的重要性日益凸显,三甲医院的医用耗材采购费用占到医院营业收入的15-20%。以前,由于医疗耗材的采购采用的方式不统一,信息不公开透明,致使采购的产品质量参差不齐,价格虚高等现象普遍存在。同时,供应商遴选方式不够合理,存在不正当竞争等。随着“两票制”、“营改增”、“零加成”等医改措施的逐步实施,医用耗材采购模式的改革也稳步推进。在2017年3月28日的全国医改大会上,已经宣布将启动医用耗材集中采购,四川等地介绍了医用耗材集采的经验做法和发展方向。医用耗材的集中招标采购将是今后医疗领域改革的重点任务之一。
医用耗材采购现状
近年来,我国医用耗材的消耗量急剧增加。2014年我国医用耗材市场规模近1400亿;2010到2014年,我国医用耗材制造业的资产总额年均增长率为27.80%。一方面,由于医用耗材的种类多、规格杂、用途广,客观上给采购带来很大难度。另一方面,部分医院重视业务培训、轻视耗材采购管理;重视引进临床医师、缺乏专业医工人才,对医用耗材采购的重视程度严重不足。
2014年以来,国家卫计委提出以省为单位,按照质量优先、价格合理原则,采取量价挂钩、招采合一、“双信封制”等办法对医用耗材开展集中招标采购,允许各地结合自身实际进行探索。医疗机构耗材采购管理方面的主动意识有很大提高,再加上有国家层面的政策支持,各地均大胆创新、积极试点,形成了操作性较强的集中采购方式。
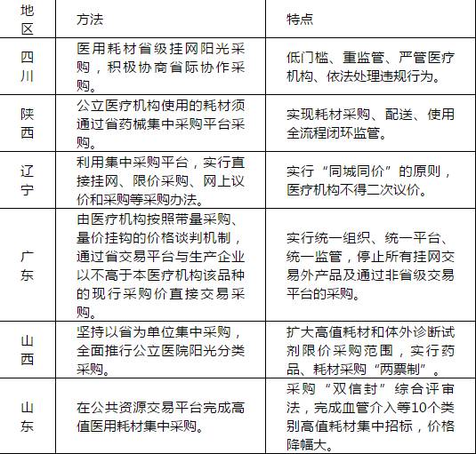
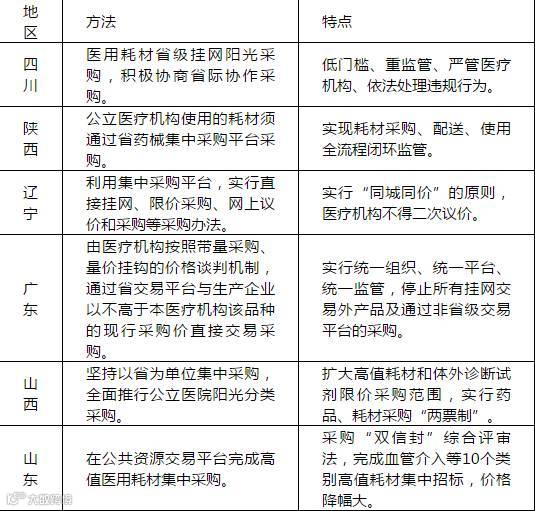
部分省份医用耗材集中采购办法及特点

医用耗材集中采购三大效益
医用耗材的集中采购通常由各级政府统一组织,根据采购目录,按照上一年度医疗机构实际使用基数,采用公开招标的方式,依据量价挂钩、带量议价等原则,结合技术标,经公开招标产生耗材的供应价和配送商,通常同一耗材可产生多个供应商。
通过集中采购,政府将医疗机构有限的、分散的采购资源整合起来,形成合力,共同应对销售市场,充分吸引更多的供应商参与竞价,降低采购成本,压低采购价格,遴选优质供应商。
那么,医用耗材集中采购模式有哪些主要作用呢。
一是整合采购资源。集中采购机构为资源整合提供了平台,政府将分散在各医疗机构的采购资源加以整合,通过选聘专家、聚合资金、调集物力,形成强大的采购合力。
二是加强供应链管理。集中采购能够使使耗材调配统一、分拨有序、统筹流向和流量,进而提高供应效率。
三是降低采购成本。集中采购通过政府组织统一招标,大大节省了采购过程人力、物力、财力的消耗。
四是规范采购行为。《中华人民共和国政府采购法》等相关法律法规对政府集中采购有明确规范,明确了各主体的分工,规范了各单位责任和权限。另外采购全程受到监督,提高了采购过程的透明度。
五是形成良性竞争。通过集中采购与配送,市场竞争更加充分,市场产品优化重组,优胜劣汰,提升了供货质量和安全性。
医用耗材集中采购五大步骤
医用耗材集中招标通常有以下五个步骤:招标准备、组织投标报名、开标、评标、定标。集中招标采购前,由政府部门牵头,会同医疗机构、医保部门等成立招标领导机构,负责全程的组织、领导工作,并拟制招标文件。随后,组织供应商报名,集中答疑并完成资格审查。紧接着组织相关部门进行开标、评标、定标,并发送中标通知书。医疗机构从中标的配送商中选择符合自身实际的企业,与之签订供货协议。
医用耗材的集中招标采购流程和细节,虽然各地有所差异,总体来看,都包含以下要素:一是建立网上集中招标采购平台(主要为省级,也有地区联盟和市级集中采购平台);二是确定招标采购范围和采购目录;三是建立数据库,记录、提供配送企业、产品订购、采购数量、成交价格、配送管理、临床使用、考核评价等相关信息。
统一的采购平台为医疗机构和配送商搭建了沟通的桥梁,提供了便利的交易渠道。采购目录的确定,解决了以往招投标中产品名称不统一、招标目录不齐全的问题。数据库的建立首先是提高了配送商的门槛,过滤掉资质不符的企业,保证了产品的质量;其次有利于管理部门的监督,并大大提高动态监管能力;最后有利于与医保部门、价格主管等部门资源共享,信息互通。
在集中招标实施过程中,需要着重解决好以下问题:首先是采购周期较长,流程较多,应注重时效性,尤其是保障好紧急采购需求;其次是应避免采购与使用单位分离,导致采购结果实施不顺畅;三是注重市场价格调研,做到公开透明,把握好耗材价格的市场浮动。
医用耗材集中采购四个注意
耗材集中采购实施后,尽管受影响最大的是各级药械厂商,但对医院来说,由于产品目录和供应商更换较大,也应提前谋划应对措施。医疗机构应加强对配送商及产品的全程监督、反馈评价,优化配送方式,以落实国家、军队以及各级卫计委的政策,最终服务医改、惠及医患。
在对象选择方面,要制定完善标准。在集中采购实施初期,医疗机构将面临全新的合作对象,各独立医疗机构应结合自身实际,建立针对性强、操作性高、系统完善、合理可靠的标准,从配送商中遴选优质对象。
在自主采购方面,要运用灵活方法。对于少部分未纳入政府集中招标采购的耗材及急需使用的新产品,医疗机构应灵活运用各种采购方式。通过联合采购,采用量价挂钩的原则,压低价格;通过实行竞争性谈判采购或询价采购,牢牢掌握主动权。
在配送方式方面,要加强全程监督。在配送时,各医疗机构应逐渐采用医院SPD系统。SPD指对医疗机构的经常性物品(包括药品、耗材、医疗器械等)的采购、使用、回收和配送等过程进行一元化管理的体系。SPD 系统流程分为3个部分,即院外、院内和消耗点;经过两级库存将耗材配送到各消耗点,如供应室、病区、手术室等。
在订货原则方面,要进行综合评价。通过SPD系统的全程监管,广泛运用各项数据,追求最佳性价比,量化资质类指标。在对医用耗材进行评价时追求最佳性价比,避免片面追求最低价;追求医院整体效益最大化,避免追求单体效益最大化。医疗机构通过SPD系统将评价结果反馈到数据库,为后续采购以及其它医疗机构的采购提供数据支持和采购依据。
医疗耗材配送SPD系统流程图

医用耗材集中采购难点探讨
此次集中采购招标改革是落实医改的重要手段,将与“两票制”、“营改增”、“零加成”等医改措施同时实施,对医疗机构的影响较大,医院采购人面临诸多困难。一是政府构建的数据库信息量庞大,难以保证所有数据真实有效,给医疗机构的选择带来困难。二是有关政府部门更新集中采购目录和入围配送商的速度较慢,无法满足医疗机构的需求。三是对未纳入集采目录的耗材及新产品,医疗机构的采购权限难以界定。四是采购紧急需要的耗材时效性低。下一步,应根据各地区试点情况,及时完善采购制度,制定切实可行且符合地域特点的实施方法。
医用耗材的集中招标采购是国家层面的重大改革决策,医疗机构应积极配合,适应医改新形势,采取积极有效的落实和应对措施。医疗器械流通领域各个环节、各个部门积极配合,对于降低耗材价格、规范耗材管理、推动行业发展具有促进作用,最终将惠及医患双方。


