大数跨境
0
0

解读|87号令实施 评委职责有变化

解读|87号令实施 评委职责有变化 政府采购信息
2017-10-10
0
导读:知识点还是要记的

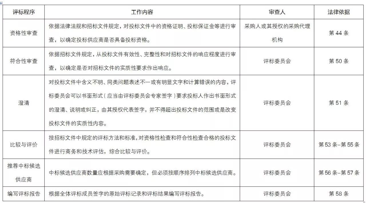
87号令实施之前,评标环节的初步评审及详细评审均由评标委员会独立完成,但87号令对此作了改变。87号令对评标工作的职责分工(见下表),最难把握的是哪些应列入资格审查范围,哪些应列入符合性审查范围。

有业界人士认为,87号令第四十四条是基于《政府采购法》第二十三条而来,那又该如何判定那些列入资格审查范围交由采购人或代理机构审查呢?

结合《政府采购法》第二十二条、第二十三条,采购人资格审查的范围包括四方面:①资格证明文件;②业绩证明材料;③资格条件;④特定要求。

搞清资格审查范围,就清楚了符合性审查的范围,即从投标文件有效性、完整性和响应程度进行审查,以确定是否对招标文件实质性要求作出响应。也就是说不属于资格审查范围的,均属于符合性审查范畴。
87号令关于评标工作的职责分工


【声明】内容源于网络
0
0
政府采购信息
第一时间提供专业、权威、精准的政采资讯,铺设一条采购信息高速通道。
内容 10451
粉丝 0
政府采购信息 第一时间提供专业、权威、精准的政采资讯,铺设一条采购信息高速通道。
总阅读6.3k
粉丝0
内容10.5k