
厦门培训班(11月4日-6日)
万老师:13681486927;吕老师:15010767010
长沙研修班(11月22日-24日)
柏老师:18501929366;袁老师:15010306725
政府采购信息报/网记者从湖北省政府采购网获悉,湖北省财政厅日前发布了《关于印发湖北省政府采购负面清单的通知》(鄂财采发〔2019〕6号,以下简称《通知》)。
《通知》指出,为进一步规范政府采购各方当事人行为,营造公平竞争的政府采购市场环境,根据《中华人民共和国政府采购法》《中华人民共和国政府采购法实施条例》《政府采购货物和服务招标投标管理办法》等法律法规及相关规定,湖北省财政厅制定了《湖北省政府采购负面清单》(以下简称《负面清单》),并印发给各市、州、直管市、林区、县(市、区)财政局,省直各单位,各政府采购代理机构,各政府采购评审专家。在政府采购活动中,不得做负面清单中所列的禁止事项。
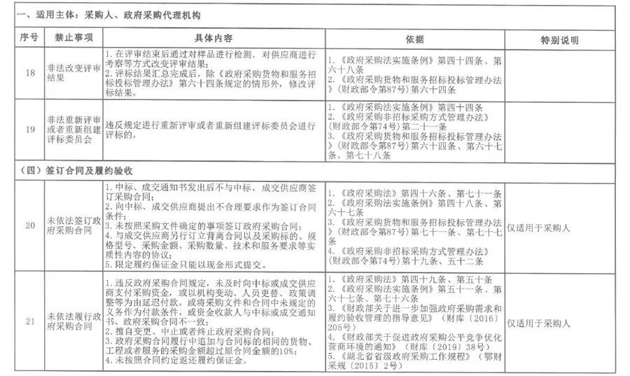
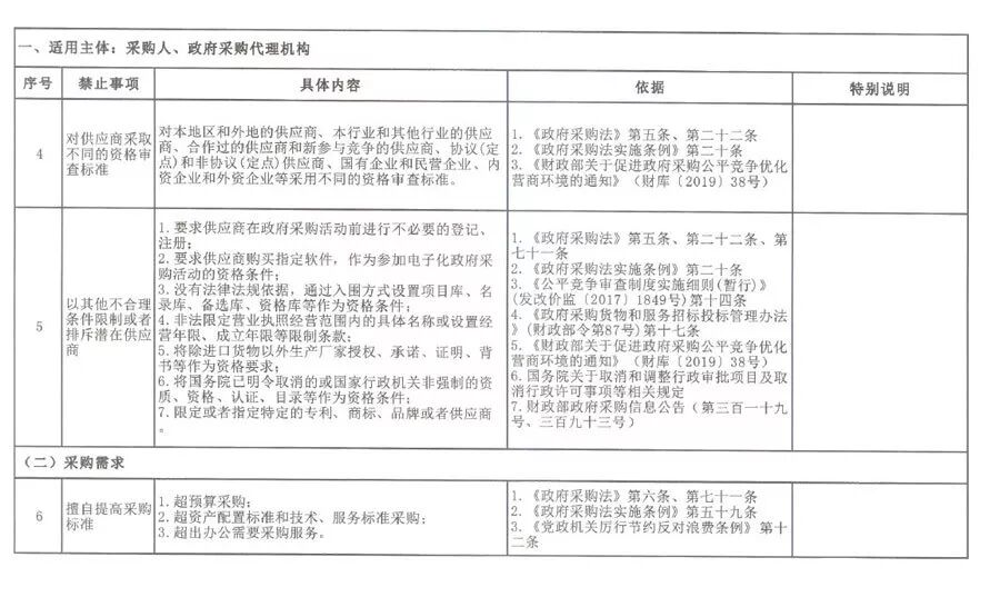
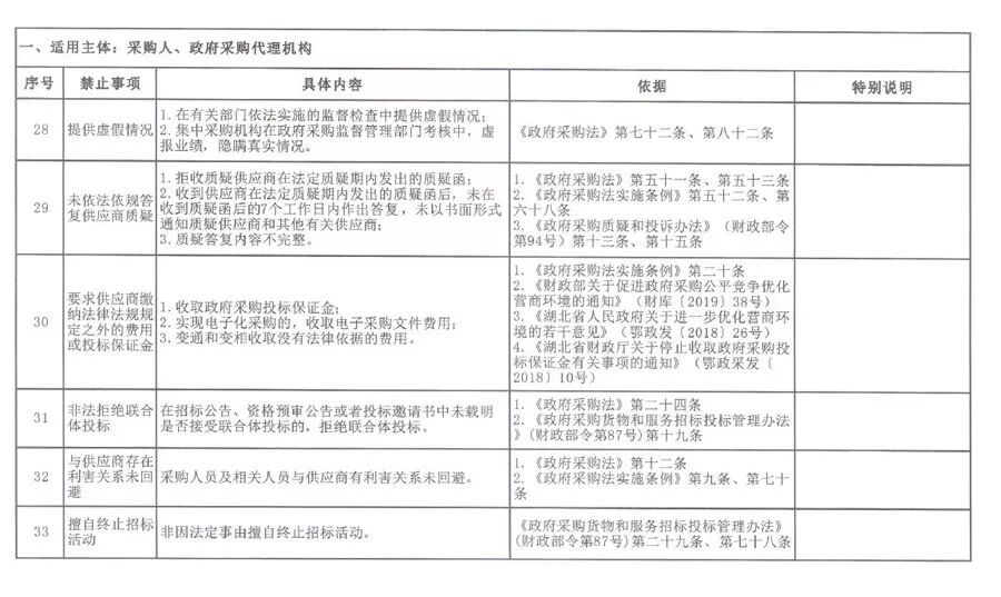
据了解,《负面清单》中针对采购人、政府采购代理机构的禁止事项共有39项,包括:“非法限定供应商的所有制形式、组织形式、股权结构或者所在地”、“将供应商规模条件设置为资格条件”、“设定与采购项目的具体特点和实际需要不相适应或者与合同履行无关的资格条件”等。
《负面清单》中针对供应商的禁止事项共有8项,包括:“不正当竞争”、“未依法签订政府采购合同”、“未依法履行政府采购合同”、“虚假、恶意投诉”等。
《负面清单》中针对政府采购评审专家的禁止事项共有7项,包括:“提供虚假申请材料”、“未按照采购文件规定的评审程序、评审方法和评审标准进行独立评审”、“违反评审纪律”、“泄露评审相关情况及获悉的秘密”等。
《负面清单》中针对政府采购监督管理部门的禁止事项共有6项,包括:“未依法处理投诉事项”、“参与政府采购项目的采购活动”、“未依法公开监管处罚信息”、“滥用职权,玩忽职守,徇私舞弊”等。
据悉,《通知》将于发布之日起施行。
以下为《湖北省政府采购负面清单》
点击阅读原文查看
《湖北省政府采购负面清单》


