文化旅游及博物馆政府采购培训班(时间待定)
崔老师:13718990636(同微信)
政府采购信息报/网记者了解到,财政部日前发布了中华人民共和国财政部公告2020年第7号。该公告公布了财政部现行有效规章目录。
经梳理,现行财政规章和规范性文件共有93个,其中规范政府采购的规章共有个5,包括:
1、《政府采购非招标采购方式管理办法》(财政部令第74号);
2、《政府采购货物和服务招标投标管理办法》(财政部令第87号);
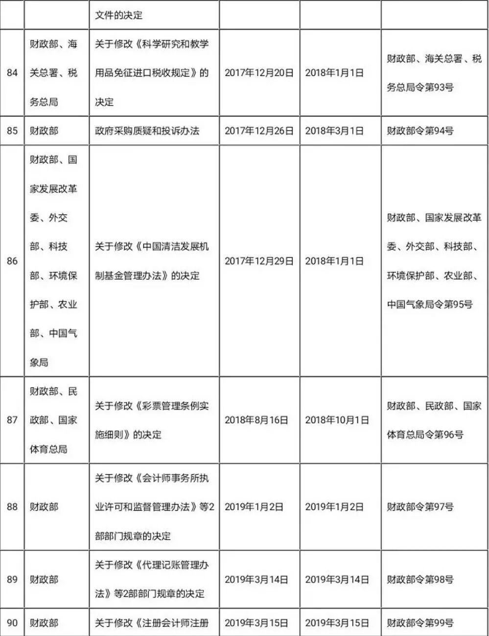
3、《政府采购质疑和投诉办法》(财政部令第94号);
4、《政府采购信息发布管理办法》(财政部令第101号);
5、《政府购买服务管理办法》(财政部令第102号)。
以下为公告全文
中华人民共和国财政部公告
2020年第7号
根据《财政部规章和规范性文件清理工作规则》,我部对现行财政规章和规范性文件进行了全面清理。现将财政部现行有效规章目录予以公布。
特此公告。
财 政 部
2020年1月23日
财政部现行有效规章目录(93件)
发布日期: 2020年02月13日

