
江西省财政厅近日印发了《江西省政府集中采购目录及标准(2022年版)》(以下简称《目录》)。据江西省财政厅政府采购监管处相关负责人介绍,2022年版的集采目录主要有以下三个特点和变化:
一是充分利用电子卖场。据江西省财政厅政府采购监管处相关负责人介绍,《目录》共36个品目,绝大多数品目均可在电子卖场进行采购。该负责人强调,集中采购目录以内(表格备注中明确可选电子卖场)的零星采购(省本级单项或批量100万元以下、市县级单项或批量50万元以下),按照江西省政府采购电子卖场有关规定执行,原则上应通过电子卖场进行采购。电子卖场不能满足需求的,采购人可通过集中采购目录内表格备注中明确的其他方式进行采购,例如:协议供货、批量集中采购。
据江西省财政厅政府采购监管处相关负责人介绍,江西省政府采购电子卖场建设自2021年9月15日正式运行,江西省电子卖场全省“一张网”已完成建设。截至2022年1月10日,电子卖场上架商品已突破25.6万件,入驻供应商达10866余家,入驻采购单位2.5万余家,成交金额累计1.21亿元。
二是分散采购限额标准变化。省级预算单位的货物、服务项目分散采购限额标准为由50万调整为100万元,市、县级预算单位的货物、服务项目分散采购限额标准由30万调整为50万元;工程项目分散采购限额标准保持60万元。
江西省财政厅政府采购监管处相关负责人表示,提高省、市、县预算单位的货物和服务项目分散采购限额标准,主要是为落实“放管服”改革精神,降低行政成本,提高采购效率。
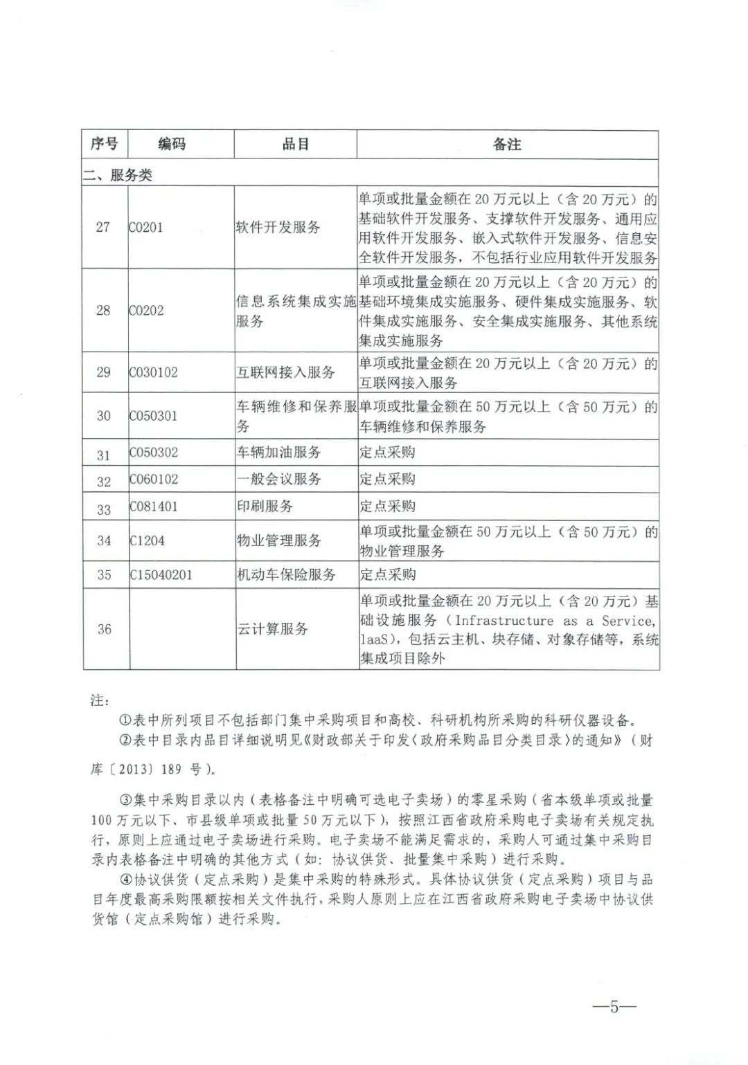
三是政府集中采购目录变化。《目录》由2020年的40个品目调整为36个品目,减少“视频会议系统”“人寿保险服务”“存储设备”等。
以下为《目录》全新

