财政部门如何抓好《政府采购需求管理办法》(财库〔2021〕22号)(以下简称22号文)落实?采购人不知道如何落实22号文相关要求怎么办?“为落实好22号文,我市率先在全国出台政府采购需求管理相关文书范本。”近日,厦门市财政局政府采购监管处相关负责人告诉《政府采购信息》报记者,为解决采购人不知道如何落实22号文相关要求的难题、服务好厦门市各级采购人,厦门市财政局发布4份需求管理相关文书范本。
据了解,厦门市财政局同时制发了《政府采购项目采购需求》《政府采购项目采购实施计划》《政府采购项目采购需求和采购实施计划一般性审查意见书》《政府采购项目采购需求和采购实施计划重点审查意见书》等4份文书范本,让采购人以填空的形式制作22号文所要求的各项文书,并对需求管理容易出问题的环节作出提示,以帮助采购人抓好需求管理。
需求调查须弄清后续采购情况
采购需求如何编制和审查?如何防止采购需求具有倾向性?如何通过需求管理实现政府采购项目的绩效目标?厦门市财政局制定的《政府采购项目采购需求》文件范本对项目的采购需求做出了详细规定,采购需求须包括需求调查情况、需求清单、技术要求和商务要求等情况。
为抓好政府采购项目需求管理,该局要求采购人在需求调查环节下功夫,需求调查情况包括是否开展需求调查、调查方式、调查对象以及调查结果。厦门市财政局尤其强调需求调查结果,该部分需要反映采购标的相关产业发展情况,市场供给情况,同类采购项目历史成交信息,可能涉及的运行维护、升级更新、备品备件、耗材等后续采购情况以及其他相关情况。
“要实现政府采购项目的绩效目标,需要综合项目全周期考虑,所以我们将项目可能涉及的运行维护、升级更新、备品备件、耗材等后续采购情况作为采购需求调查结果的重要组成部分,在需求调查环节弄清楚这些问题才能有效防止买得便宜用得贵等问题。”厦门市财政局政府采购监管处相关负责人向记者表示。
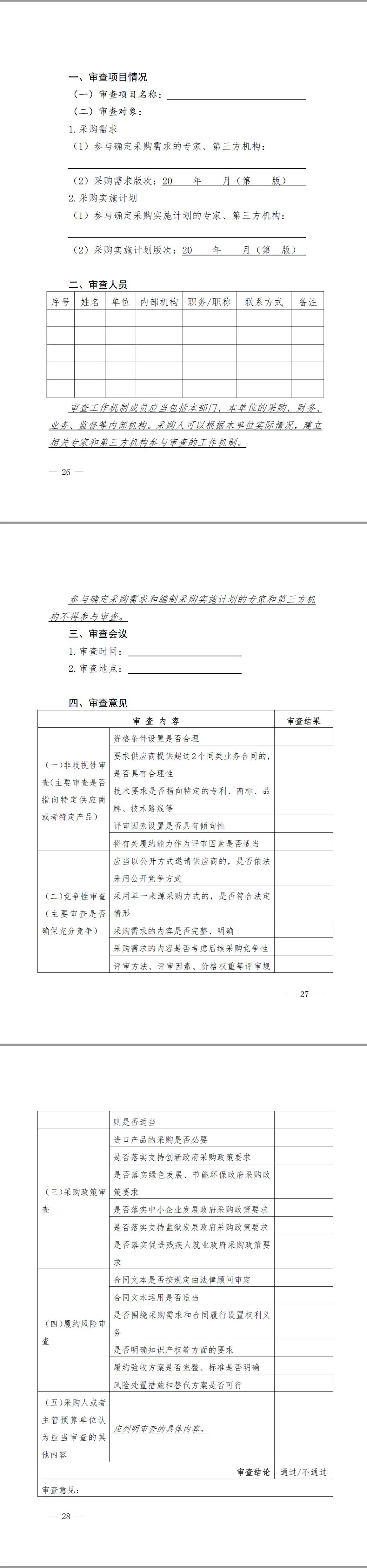
验收标准需在计划环节明确
政府采购项目采购实施计划如何写?厦门市财政局制作的《政府采购项目采购实施计划》范本将采购活动开展时间、组织形式、委托代理安排、采购预算及最高限价、采购方式、采购报划分与合同分包、供应商资格条件、竞争范围、评审规则、每包合同类别与定价方式以及履约验收方案等11项内容均列入必填项,通过完备的采购实施计划预防采购环节出现问题。
据介绍,履约验收方案不仅需要写明验收主体、时间、方式、程序、内容,还需要写明验收标准,并针对可能出现的履约风险提出管控措施。“范本对履约验收方案的规定比较细致,主要是为了解决以往政府采购中存在得比较多的重采购、轻验收的问题,通过加强履约验收管理实现物有所值的采购理念。”上述相关负责人表示。
一般性审查不通过不能进入重点审查
为确保需求提出和实施计划科学合理,厦门市财政局进一步规范需求审查环节,编写了《政府采购项目采购需求和采购实施计划一般性审查意见书》和《政府采购项目采购需求和采购实施计划重点审查意见书》范本。
除了是否开展需求调查,采购需求是否符合预算、资产、财务等管理制度规定,对采购方式、评审规则、合同类型、定价方式的选择是否说明适用理由,一般性审查还包括属于按规定需要报相关监管部门批准、核准的事项是否作出相关安排等事项。
根据《政府采购项目采购需求和采购实施计划重点审查意见书》范本,重点审查应在一般性审查通过的基础上再进行。厦门市财政局进一步明确主管预算部门落实需求管理的责任,明确主管预算单位可以根据本部门实际情况,确定由主管预算单位统一组织重点审查的项目类别或者金额范围。













