日前,重庆市财政局发布《重庆市政府采购常见违规违法行为清单的通知》(以下简称《清单》)。《清单》是根据《政府采购法》《政府采购法实施条例》等法律法规,并结合政府采购过程中常见违法违规行为最终形成。
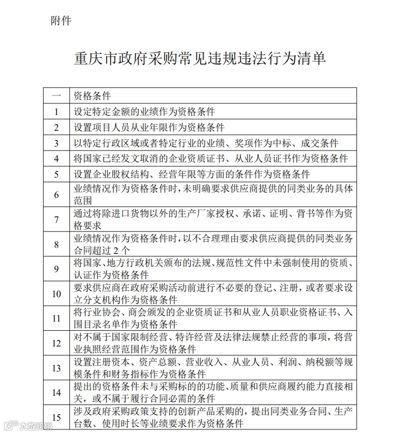
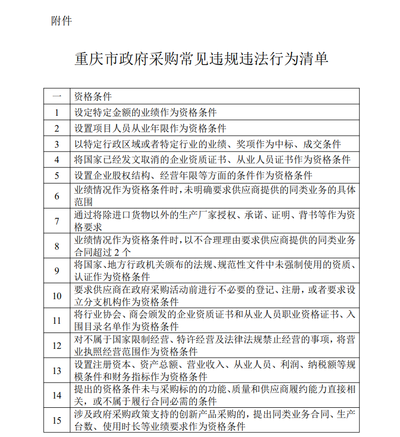
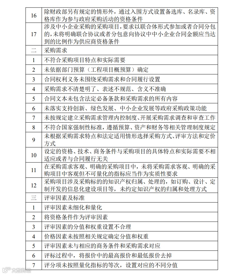
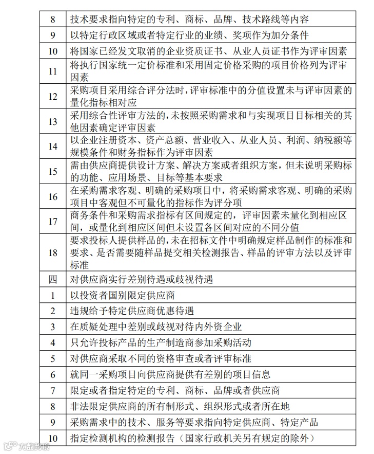
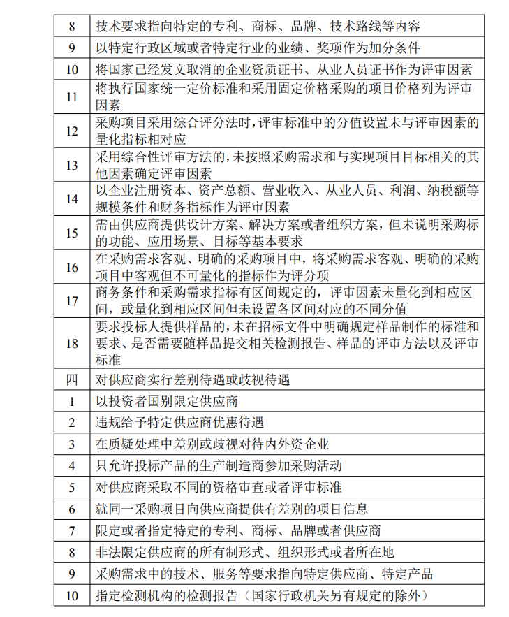
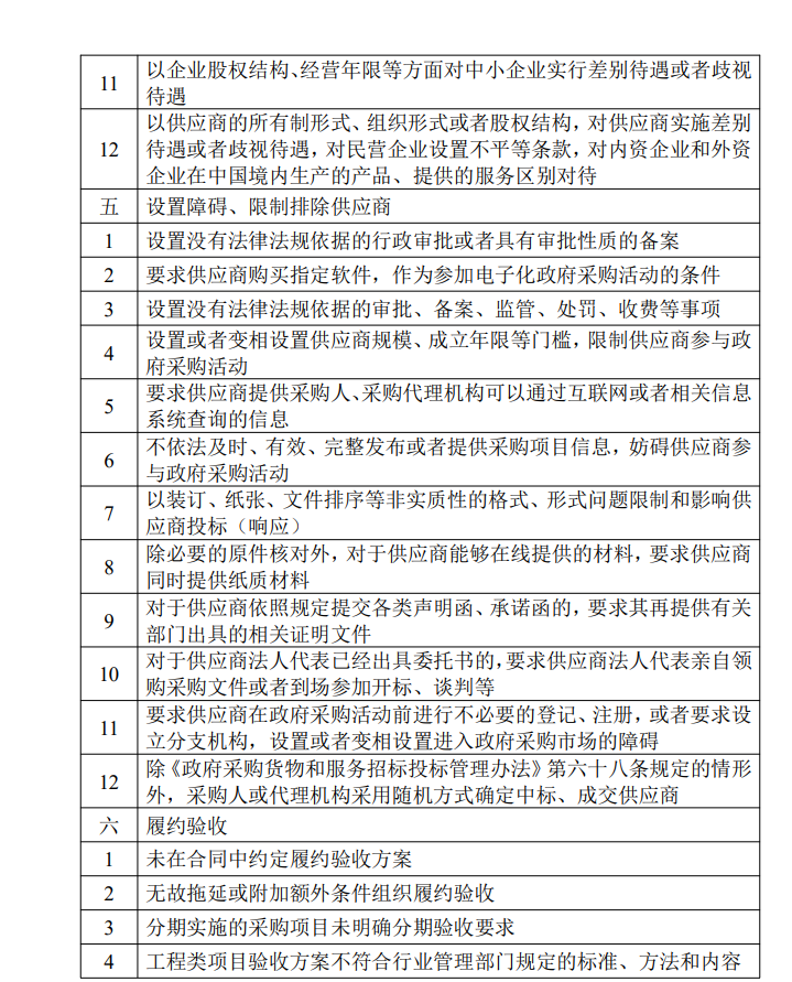
《清单》共分资格条件,采购需求,评审因素及标准,对供应商实行差别待遇或歧视待遇,设置障碍、限制排除供应商,履约验收,资金支付,保证金收取,企业融资,合同管理,评审专家行为,供应商行为共12种类型,共计144种违规违法行为“一网打尽”!
以下为原文
重庆市财政局关于印发重庆市政府采购常见违规违法行为清单的通知
为进一步提高政府采购文件编制质量,规范政府采购行为, 明确采购单位主体责任,增强政府采购当事人的依法采购意识, 切实优化营商环境,促进政府采购领域公平竞争,根据《政府采购法》《政府采购法实施条例》等法律法规,我市梳理汇总政府采购过程中常见违法违规行为,形成《重庆市政府采购常见违法违规行为清单》(以下简称《清单》),供各级财政监管部门及政府采购当事人对照参考,避免发生相关违法违规行为,保证政府采购活动的公平公正。
《清单》是对政府采购过程中常见违法违规行为进行汇总列 举,并未穷尽,后续我市将持续对清单内容进行更新调整。
附件:重庆市政府采购常见违规违法行为清单











