9月21日,财政部印发《政府采购品目分类目录》(2022年),为完善政府采购基础分类标准,按照深化政府采购制度改革和实施预算管理一体化要求,财政部对《政府采购品目分类目录》(财库〔2013〕189号,以下简称《采购品目目录》)进行了修订,并与《固定资产等资产基础分类与代码》(GB/T 14885,以下简称《资产分类与代码》)统一为一套编码体系。自印发之日起执行。
修订的主要内容为:
一、货物类品目的修订
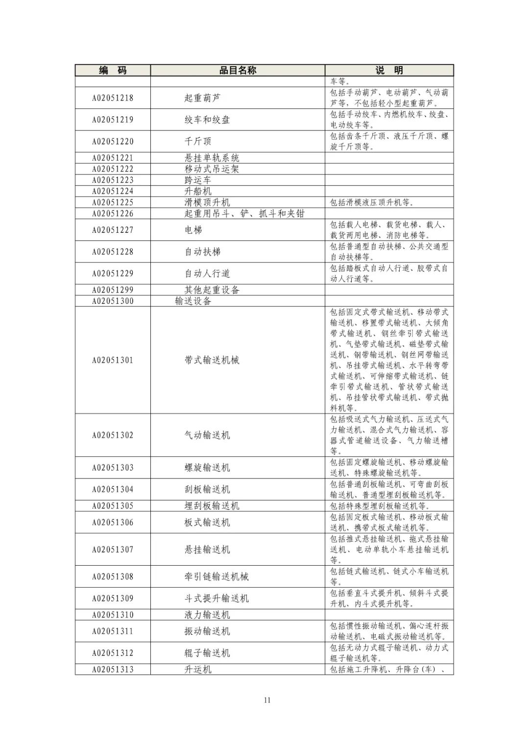
修订后的货物类品目共8个门类,包括房屋和构筑物、设备、文物和陈列品、图书和档案、家具和用具、特种动植物、物资、无形资产。修订的主要内容为:
一是与《资产分类与代码》保持一致。对货物类品目与资产分类进行一一对应,两者编码均由拉丁字母“A”和4级代码8位阿拉伯数字组成,为政府采购与资产管理的有效衔接提供基础保障。如办公用房和计算机品目的编码在《采购品目目录》和《资产分类与代码》中均为A01010100和A02010100。
二是根据工作实践和单位反馈意见,新增部分品目。如在“A01010200业务用房”下增设“城市客运用房”;在“A02010100计算机”下增设“移动工作站”、“图形工作站”;在“A02050900金属加工设备”下增设“增材制造设备”;在“A02080100无线电通信设备”下增设“无线电反制设备”;在“A02080800视频会议系统设备”下增设“视频会议系统及会议室音频系统”;在“A02080000通信设备”下增设“无线传输辅助设备”;在“A02081000传真通信设备”下增设“文件(图文)传真机”;在“A02370000政法、消防、检测设备”下增设“教育训练装备”;在“A02430000航空器及其配套设备”下增设“无人机”等品目。
三是优化货物类品目分类方式。如将原按技术类型分类的喷墨打印机、激光打印机等,根据资产配置标准的分类方式,调整为按功能分类的“A02021001 A3黑白打印机”、“A02021002 A3彩色打印机”、“A02021003A4黑白打印机”、“A02021004 A4彩色打印机”和“A02021005 3D打印机”。
四是不适宜政府采购的分类未纳入《采购品目目录》。如《资产分类与代码》中“A03010000不可移动文物”项下的“古遗址”、“古建筑”、“石窟寺和石刻”、“近代现代重要史迹和代表性建筑”,以及“A08000000无形资产”项下的“资质证明”、“产品认证”、“商誉”、“管理经营”等类别,未纳入《采购品目目录》。
二、工程类品目的修订
修订后的工程类品目共10个门类,包括房屋施工、构筑物施工、施工工程准备、预制构件组装和装配、专业施工、安装工程、装修工程、修缮工程、工程设备租赁(带操作员)、其他建筑工程。修订的主要内容为:
一是与资产分类中的房屋分类保持一致,并对其下级品目进行同步更新。如将原房屋施工调整为“B01010000办公用房施工”和“B01020000业务用房施工”,并在“B01020000业务用房施工”下,同步更新了“警察业务用房施工”、“司法业务用房施工”、“教育用房施工”等品目。
二是规范部分品目名称。如将“B01022400”的品目名称“城市公交用房施工”修改为“城市客运用房施工”,“B02080300城市地铁隧道工程施工”修改为“城市轨道交通隧道工程施工”;“B02140300荒山绿化工程施工”修改为“土地绿化工程施工”;“B02140400防沙工程施工”修改为“防沙治沙工程施工”;“B02140600人工湿地工程施工”修改为“湿地保护工程施工”等。
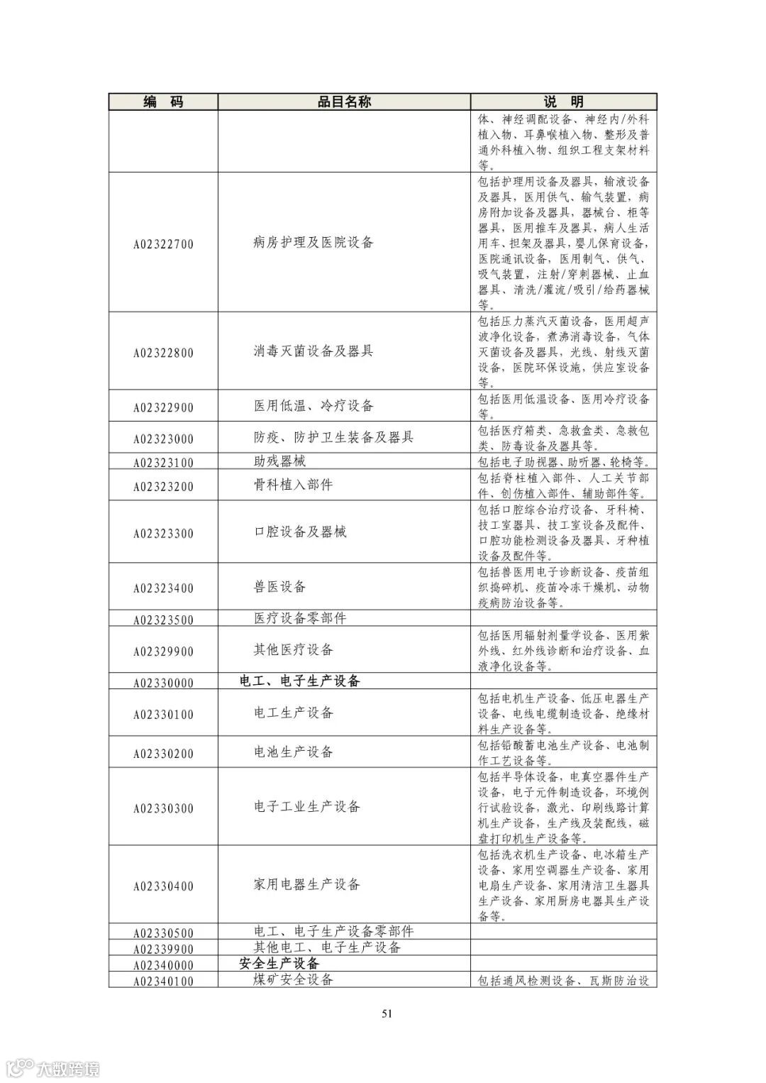
三、服务类品目的修订修订后的服务类品目共25个门类,包括科学研究和试验开发、教育服务、医疗卫生服务、社会服务、生态环境保护和治理服务、公共设施管理服务、农林牧渔服务等。修订的主要内容为:
一是与政府购买服务相衔接。对照《中央本级政府购买服务指导性目录》(以下简称《指导性目录》),调整了教育服务、社会服务、生态环境保护和治理服务等分类,新增了科技服务、公共信息与宣传服务等类别,《指导性目录》中的所有目录均已在《采购品目目录》中体现。如《指导性目录》中的“教育课程研究与开发服务”、“校园活动组织实施服务”等目录,在《采购品目目录》的“C02000000教育服务”品目下增设;《指导性目录》中“科技公共服务”及所属“科技研发与推广服务”、“科技成果转化与推广”等目录,则全部在《采购品目目录》中新设相应品目。
二是与框架协议采购相适应。根据2022年3月施行的《政府采购框架协议采购方式管理暂行办法》规定,新增“C20000000鉴证咨询服务”品目,包括“C20010000认证服务”(产品认证服务、服务认证服务等)、“C20020000鉴证服务”(会计鉴证服务、税务鉴证服务、工程造价鉴定服务、工程监理服务、资产评估服务等)和C20030000咨询服务(会计咨询服务、税务咨询服务、法律咨询服务、评审咨询服务等)。
三是规范实施政府和社会资本合作项目采购。按照深化改革和政府采购法修订的总体思路,新增“C24000000政府和社会资本合作服务”品目。包括“公共设施类合作服务”、“交通设施类合作服务”、“水利设施类合作服务”、“公园、景区及旅游类合作服务”、“生态环境保护类合作服务”、“农业、林业类合作服务”、“教育类合作服务”、“医疗卫生类合作服务”、“社会保障类合作服务”、“公共文化类合作服务”、“信息技术、信息传输类合作服务”以及“城市、城镇发展类合作服务”等12个类别。
四是根据《“十四五”公共服务规划》、《国家基本公共服务标准(2021年版)》及新型服务业态的变化,新增或调整相关品目。如在“C02000000教育服务”下增设“考试服务”;在“C04000000医疗卫生服务”下增设“康复服务”、“公共卫生事件防控服务”;在“C05010000社会保障服务”下增设“托育服务”;在“C23000000商务服务”下增设“信用服务”;将“安全服务”由“商务服务”调整至“社会服务”项下。
五是根据工作实践和单位反馈意见,新增或调整部分品目。如在“C12000000水利管理服务”下增设“水资源保护服务”,在“C16000000信息技术服务”下增设“云计算服务”,在“C09019900”其他农业服务”中增加土壤普查服务、土壤修复服务和农业园艺服务等内容,并将“C07040000噪声污染治理服务”修改为“噪声与振动污染治理服务”等。
六是优化服务分类顺序。按照服务属性对品目分类进行排序,如“教育服务”、“医疗卫生服务”、“社会服务”、“生态环境保护和治理服务”等公共服务属性强的排序靠前,“信息技术服务”、“电信和其他信息传输服务”等辅助性服务排序靠后。
七是补充完善品目说明。为便于预算单位准确理解和使用品目,补充新增品目说明并对原有品目说明进行完善,保证每一个末级品目均有说明。














































































































































