关于《物业管理服务政府采购需求标准(办公楼类)(征求意见稿)》向社会公开征求意见的通知
为贯彻落实中央全面深化改革委员会审议通过的《深化政府采购制度改革方案》有关要求,推动政府采购需求标准建设,财政部组织专业力量研究起草了《物业管理服务政府采购需求标准(办公楼类)(征求意见稿)》(见附件),现向社会公开征求意见。公众可在2023年3月10日前,通过电子邮件将意见发至:lvxbmof@163.com。
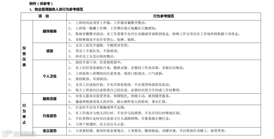
附件:物业管理服务政府采购需求标准(办公楼类)(征求意见稿) 点击下载
财政部办公厅
2023年2月20日




























