湖南省工程建设项目招投标突出问题专项整治办公室通报,为进一步构建亲清政商关系,规范工程建设领域招投标市场秩序,优化湖南省营商环境,加大对行贿、串通投标等严重失信行为的惩戒力度,现决定将湖南天鹰建设有限公司等7家企业、204名个人列入工程建设项目招投标突出问题专项整治第五批严重失信行为名单并予以公开通报。
本次通报的企业、个人,为谋取自身利益,在参与工程建设项目招投标活动中,有的行贿,有的串通投标,有的既串通投标又行贿,严重损害守法经营者利益,扰乱市场竞争秩序,破坏营商环境,败坏社会风气,影响经济社会健康发展。对这些违法违规企业、个人,在依法给予刑事、行政等方面惩处的同时,还须严格按照有关规定实施联合惩戒,在惩戒期限内(自发布之日起一年)限制其从事招投标活动、取消财政补贴资格、强化税收监控管理、提高贷款利率等,提高其违法成本。同时,教育和引导其他市场主体不敢、不能、不想违规违法,自觉规范从业行为。
湖南省工程建设项目招投标突出问题专项整治办公室提出,对于顶风作案、严重扰乱招投标市场秩序、人民群众反映强烈的企业、个人及评标专家,要坚决纳入“严重失信行为名单”实施联合惩戒;涉嫌犯罪的,依法移送司法机关追究刑事责任。
附件:1.工程建设项目招投标串通投标失信行为名单(企业和个人)
2.工程建设项目招投标行贿失信行为名单(企业和个人)
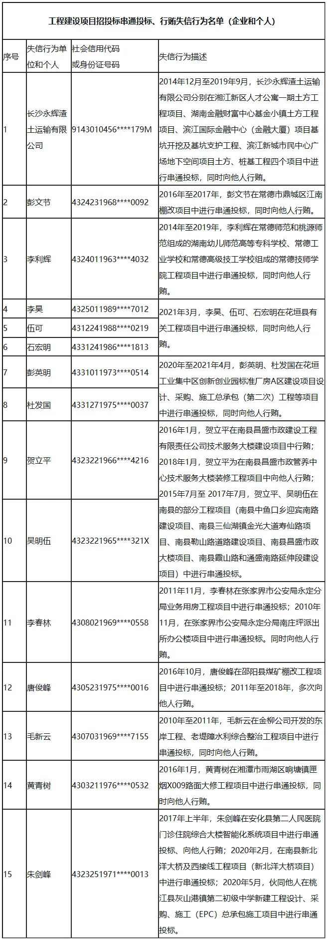
3.工程建设项目招投标串通投标、行贿失信行为名单(企业和个人)






