12月22日,上海市财政局印发《上海市政府集中采购目录及标准(2024年版)》的通知(沪财采〔2023〕32号,以下简称2024目录及标准),从2024年1月1日起实施。
据了解,集中采购目录的品目名称、编码及说明按照《政府采购品目分类目录》(财库〔2022〕31号)执行和解释。2024目录及标准明确了35个品目,与上一版集采目录及标准相比减少了5个品目。其中车辆合并为1个品目为乘用车,适用框架协议采购。包括轿车、越野车、客车和其他乘用车;打印机由喷墨打印机、激光打印机、针式打印机合并为打印机1个品目,并且由输入输出设备——打印机归类为办公设备等。
2024目录及标准明确,采购项目预算金额在公开招标数额标准以上的,应当采用公开招标方式;采购项目预算金额未达到公开招标数额标准的,由采购人依法自行选择非公开招标采购方式。
不属于依法必须招标的政府采购工程项目,应当按照《中华人民共和国政府采购法实施条例》第二十五条等相关规定,采用竞争性谈判、竞争性磋商或者单一来源方式进行采购。
以下为原文
关于印发《上海市政府集中采购目录及标准(2024年版)》的通知
沪财采〔2023〕32号
各市级预算单位、各区财政局:
根据《中华人民共和国政府采购法》和《上海市政府采购实施办法》相关规定,以及《财政部关于印发〈地方预算单位政府集中采购目录及标准指引(2020年版)〉的通知》(财库〔2019〕69号)要求,结合本市政府采购工作实际,我局编制了《上海市政府集中采购目录及标准(2024年版)》,已经市政府批准,现印发给你们,从2024年1月1日起实施。
上海市财政局
2023年12月22日
附件:
上海市政府集中采购目录及标准(2024年版)
一、集中采购目录
以下项目纳入集中采购范围,须按规定委托集中采购机构代理采购:





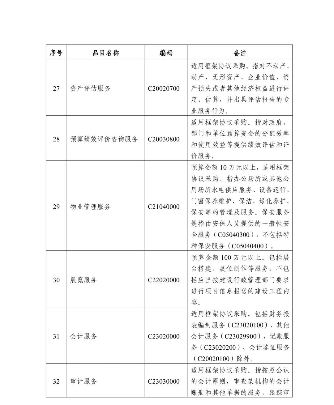
注:(1)集中采购目录的品目名称、编码及说明按照《政府采购品目分类目录》(财库〔2022〕31号)执行和解释。(2)表中注明“适用框架协议采购”的品目,仅限于单笔采购金额不超过100万元的小额零星采购项目;预算金额在100万元以上、不属于框架协议采购适用情形的项目,应委托集中采购机构依法组织项目采购。(3)表中所称“以上”均包含本数,下同。
二、分散采购限额标准
本市政府采购货物、服务和工程项目分散采购限额标准(即政府采购限额标准)为100万元。
除集中采购机构采购项目外,采购人自行采购单项或批量金额达到分散采购限额标准的项目应按《中华人民共和国政府采购法》和《中华人民共和国招标投标法》有关规定执行。
集中采购目录以外且金额未达到分散采购限额标准的项目,不属于《中华人民共和国政府采购法》规定的政府采购项目,由采购人按照相关预算支出管理规定和本单位内部控制制度组织实施采购。财政部门另有规定的,按规定执行。
三、公开招标数额标准
本市政府采购货物和服务项目公开招标数额标准为400万元。政府采购工程以及与工程建设有关的货物、服务公开招标数额标准按照国务院有关规定执行。
四、对相关问题的说明
采购人应当根据集中采购目录、分散采购限额标准和已批复的部门预算编制政府采购实施计划,通过预算管理一体化系统报同级财政部门备案后实施采购。
(一)关于集中采购项目的委托
采购人实施纳入集中采购目录的项目,除适用框架协议采购方式的小额零星采购项目外,应依法委托集中采购机构采购。采购人可以不受行政级次、地区和部门隶属关系所限,自主择优委托集中采购机构组织开展集中采购活动。
(二)关于分散采购项目的实施
对于分散采购项目,采购人可以自行组织开展采购活动,也可以根据国家和本市相关规定,择优委托具备相应专业能力的采购代理机构采购。
分散采购项目金额巨大、社会关注度高、与社会公共利益或公众安全关系密切的,鼓励采购人委托具备相应专业能力的集中采购机构组织开展采购活动。
(三)关于政府采购方式的适用
采购项目预算金额在公开招标数额标准以上的,应当采用公开招标方式;采购项目预算金额未达到公开招标数额标准的,由采购人依法自行选择非公开招标采购方式。
不属于依法必须招标的政府采购工程项目,应当按照《中华人民共和国政府采购法实施条例》第二十五条等相关规定,采用竞争性谈判、竞争性磋商或者单一来源方式进行采购。
(四)关于框架协议采购和网上超市的适用
框架协议采购适用于小额零星采购,单笔采购金额不得超过政府采购限额标准。符合《政府采购框架协议采购方式管理暂行办法》(财政部令第110号)第三十七条规定情形的,以及框架协议采购入围产品无法满足实际工作需要的,采购人可按规定程序退出框架协议采购后通过网上超市采购。
(五)关于政府采购信息的发布
上海政府采购网(www.zfcg.sh.gov.cn)是本市指定的政府采购信息发布媒体。政府采购进口机电产品国际招标项目的信息,除在相关主管部门指定网站发布外,应依法在上海政府采购网同步发布。政府采购工程招投标项目的信息,在行业主管部门指定网站发布。
(六)关于集中采购目录的执行
根据财政部要求,为确保集中采购目录在本市范围内的相对统一,本市各级采购人应统一执行本集中采购目录。
(七)关于涉密采购项目的实施
涉密政府采购项目按照《财政部 国家保密局关于印发〈涉密政府采购管理暂行办法〉的通知》(财库〔2019〕39号)等相关规定执行。



