浙江省公共资源交易中心1月4日,1月10日公布《关于2023年11月浙江省综合性评标专家库评标专家除名情况的通报》《关于2023年12月浙江省综合性评标专家库评标专家除名情况的通报》。
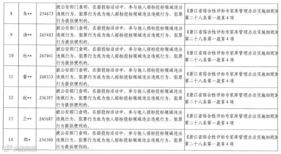
根据全省工程建设项目招标投标领域突出问题专项整治工作部署,省招标投标管理中心持续开展省综合性评标专家库“清库行动”。依据《浙江省综合性评标专家库管理办法实施细则》有关规定,共26名问题和失格专家被通报除名。其中被公安部门查明,在招投标活动中,参与他人招标投标领域违法违规行为、犯罪行为或为他人招标投标领域违法违规行为、犯罪行为提供便利的共20人、被人民法院认为构成犯罪的3人、因在招标投标活动中从事违法违规行为被有关行政部门予以行政处罚的1人。
完整名单如下






