
为贯彻落实《国家中长期教育改革和发展规划纲要(2010-2020年)》,科学引导高校青年学子积极参加科研活动,切实增强自主创新能力和实际动手能力,实现应用型人才培养和产业需求的有效衔接,推动我国北斗产业又好又快发展,上海华测导航创办了面向全国高校在校学生的纯公益性软件设计及GNSS算法大赛,即“华测杯”全国大学生测绘地理信息软件开发创新大赛(以下简称“大赛”)。现将第一届大赛有关事项通知如下:
一、大赛目的
通过搭建富有自由、开放、创新精神的大赛平台,促进高校人才培养和新兴北斗产业需求的有效衔接,培育并发现更多高端、优秀软件及算法人才,增强产业自主创新能力,推动我国北斗产业又好又快发展。
二、大赛主办单位
上海华测导航技术股份有限公司
三、大赛组别
1、应用软件组
2、算法组
四、参赛说明
(一)参赛对象:
各高等院校、科研机构具有正式学籍的统招全日制学生(包括专科、本科学生及硕士、博士研究生)。
(二)参赛形式:
以组队报名形式参赛,每队可有4名及以下队员(其中队长1名),每队可最多请1名指导教师组成,指导教师应为学生所在学校的专职教师担任。
(三)参赛要求:
1、每个参赛队须有一个队名;
2、可跨学科、跨专业、跨年级、跨学校组队;
3、参赛者最多可参加2个队,一个参赛队仅可提交一份作品。
(四)作品要求:
1、参赛团队根据本届大赛各组别竞赛要求完成相关作品;
2、要求作品必须为作者原创,不侵犯第三方版权。如有参考其他作品、代码、模型、文档等内容,或引用第三方数据,请在文档最后注明。如侵犯第三方权益,其责任由参赛者自行承担。组委会有权因此取消相应奖项及要求归还相应获奖证书、奖金或奖品;
3、软件作品应严格按照软件工程规范进行开发,编程风格良好,注释清晰,文档完整;
4、作品提交后,作品所有权仍归原作者所有,但大赛组委会拥有作品发布和宣传的权利;
5、参赛作品默认符合开源规则;
6、各组参赛作品的题目及具体要求参见附件一、附件二。
(五)参赛费用:
1、本次大赛为公益性质,全程不收取任何费用;
2、参赛作品开发过程中所需要的资料等相关费用,由参赛者承担;
3、入围决赛的参赛者到上海参加决赛的交通、食宿等费用,由主办方统一安排承担。
(六)参赛原则:
主办方坚持公开、公正、公平的原则,把控好初赛、决赛评审各环节,做到公开透明,评判公正。
五、大赛安排
(一)报名阶段 2017年5月20日-6月30日
各参赛队伍统一通过大赛官网(www.huace.cn)或“华测导航”微信公众号,点击“华测报名”进行在线报名,不接受邮件、电话报名。参赛队伍在线提交报名信息及相关资料。
(二)作品提交阶段 2017年6月30日-8月20日
各参赛队伍进行作品制作及完善,并在截止时间前统一通过大赛邮箱(contest@huace.cn)进行作品提交。
(三)预赛阶段 2017年8月20日-8月30日
预赛为非现场答辩方式:由大赛组委会组织完成预赛作品筛选与评审,并于8月30日公布入选初赛的队伍名单。
(四)初赛阶段 2017年9月1日-9月10日
初赛为现场答辩方式:由大赛组委会组织初赛评审委员会,评审委员会根据作品情况、现场答辩情况进行评选。
(五)决赛阶段 2017年9月10日-9月30日
入选团队赴上海参加决赛答辩及颁奖典礼。
决赛为现场答辩方式:由大赛组委会组织决赛评审委员会,评审委员会根据作品情况、结合现场答辩情况进行最终评选。
六、奖项设置
(一)参赛团队:各组别分别设置特等奖、一、二、三等奖,优秀奖及鼓励奖。所有获奖团队可获得大赛组委会提供的获奖证书、奖金或奖品。
(二)参赛选手:获得大赛三等奖以上选手,将在主办方发布的实习、就业中获得优先录取资格。同时,主办方还将邀请合作伙伴向大赛选手提供实习、就业机会。
(三)指导教师:设置优秀指导教师奖及最佳指导教师奖。获得大赛三等奖及以上奖项的参赛队的指导老师将获得相应级别的获奖证书及奖金。
(四)奖金/奖品:

七、其他事项
1、大赛具体内容说明等请见附件。
大赛官方网址:http://www.huace.cn
大赛官方微信(报名及咨询):“华测导航”微信公众号
大赛作品提交邮箱:contest@huace.cn
咨询电话:400 620 6818转1
2、为保持联系,请避免在赛事期间更换您的手机、Email和常用QQ等相关联系方式。
3、参赛期间原则上队员不得变更,确实需要变更的请及时通过咨询电话进行咨询。
4、本次竞赛的最终解释权归大赛组委会。
附件一:《应用软件组参赛题目及具体要求》
附件二:《算法组参赛题目及具体要求》
附件一:
“华测杯”全国大学生测绘地理信息软件开发创新大赛
应用软件组参赛参赛题目及具体要求
一、参赛原则:
本次大赛主要考察参赛人员创新能力、学习能力,不对题目做具体要求。
二、参赛题目:
无固定技术方向要求(Android应用、web应用、桌面应用任意一种或多种组合),参赛者根据自身情况,选择技术平台,题目不限。
三、作品提交要求:
作品应完整包括:
1、作品系统设计文档:
2、作品源代码:
3、演示录像
4、PPT及语音讲解(可选)
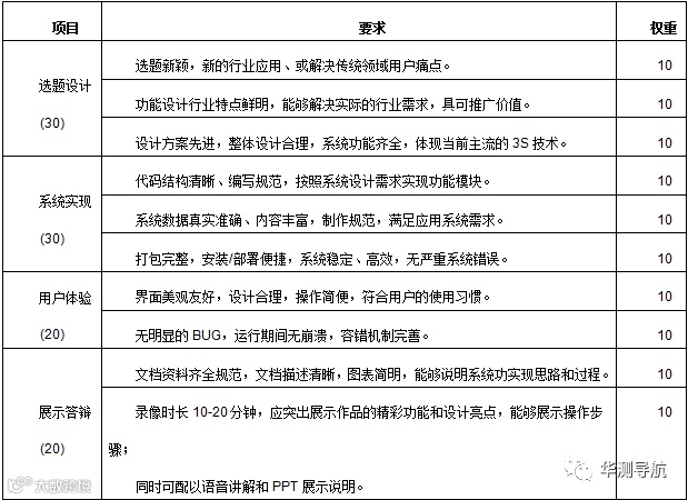
四、作品评选规则

备注: 不符合作品提交要求酌情扣分;
附件二:
“华测杯”全国大学生测绘地理信息软件开发创新大赛
算法组参赛题目及具体要求
一、参赛原则:
本次大赛主要考察参赛人员创新能力、学习能力,不对题目做具体要求。
二、参赛题目:
设计实现单频RTK算法,并支持结果成图(静态数据需有定位波动图、动态数据需有轨迹图)。可支持GPS、BDS、GPS/BDS的解算,可在rtklib上进行算法优化,算法优化应主要集中在数据预处理、周跳探测、模糊度固定等方面,最终实现性能优异的单频rtk算法。
三、数据提供及技术支持:
原始数据由主办方提供,并提供技术支持。
四、作品提交要求:
作品应完整包括:
1、作品源码;
2、设计文档;
3、数据处理结果报告(word文档:包括固定率,精度信息,软件数据处理结果成图);
4、演示录像
5、PPT及语音讲解(可选)。
五、作品评选规则

备注: 不符合作品提交要求酌情扣分;


