搜索
首页
大数快讯
大数活动
服务超市
文章专题
出海平台
流量密码
出海蓝图
产业赛道
物流仓储
跨境支付
选品策略
实操手册
报告
跨企查
百科
导航
知识体系
工具箱
更多
找货源
跨境招聘
DeepSeek
首页
>
鲲鹏应用创新大赛2023全国总决赛入围名单出炉
>
0
0
鲲鹏应用创新大赛2023全国总决赛入围名单出炉
福建鲲鹏生态创新中心
2023-10-18
0
导读:恭喜福建赛区推选的兴业数金成功晋级全国总决赛!
经过半决赛激烈的角逐、专业的评审
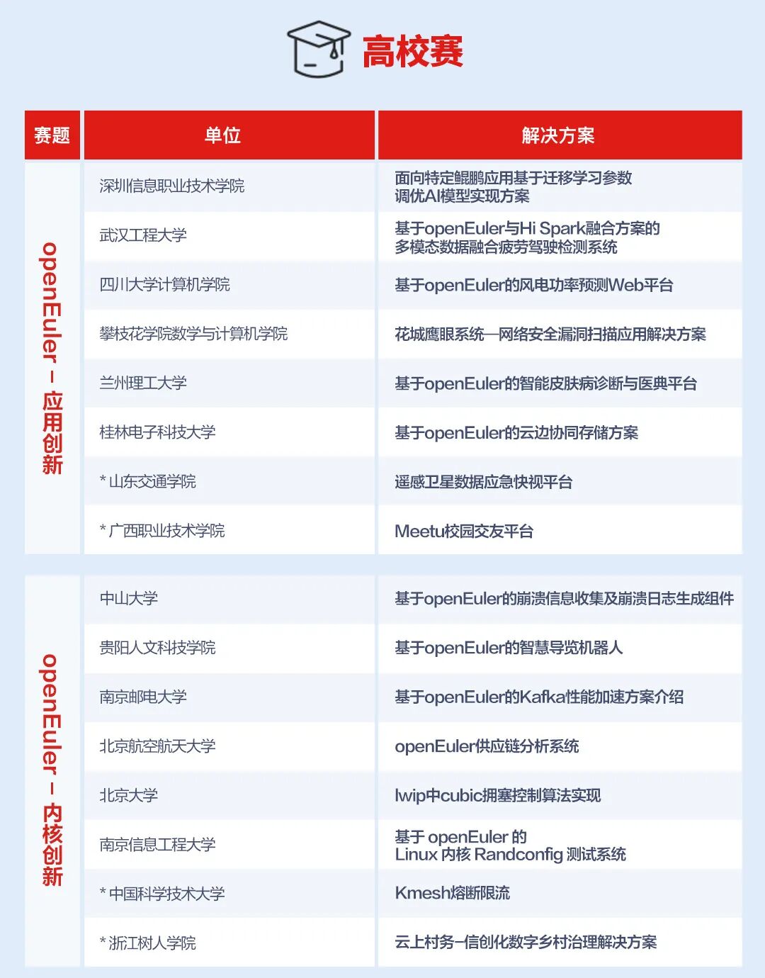
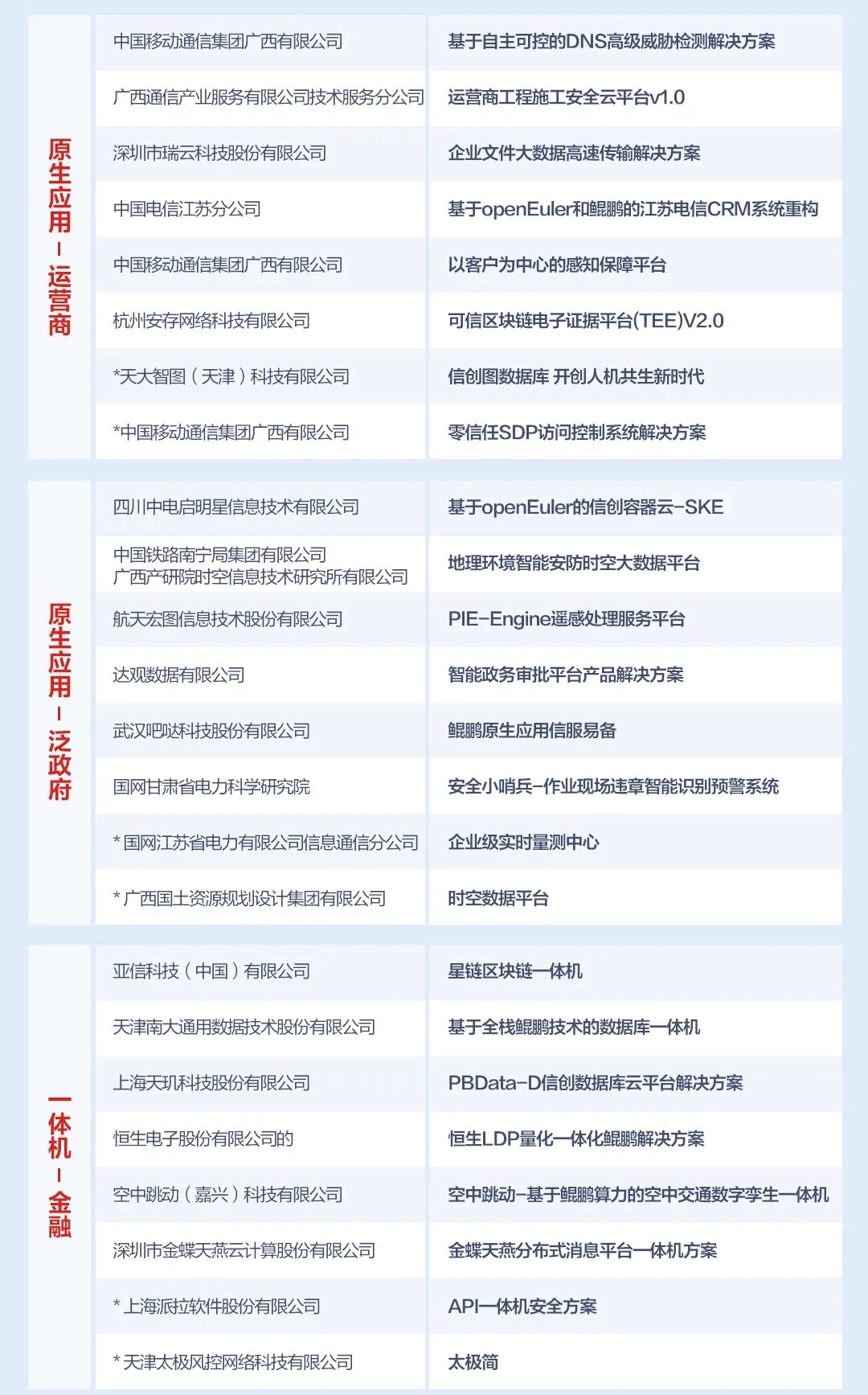
最终102支队伍入围总决赛
其中
福建赛区推选的
兴业数字金融服务(上海)股份有限公司
成功晋级鲲鹏应用创新大赛2023全国决赛!
恭喜以上入围决赛的团队!
鲲鹏应用创新大赛2023全国总决赛将于
2023年11月2日
在成都举行
届时,102支入围团队将现场PK
争夺本届大赛最强桂冠
究竟谁能问鼎巅峰
让我们翘首以待!
【扫码查看详情】
【声明】内容源于网络
0
0
福建鲲鹏生态创新中心
福建鲲鹏生态创新中心是以鲲鹏通用处理器为基础,服务区域新一代信息技术应用创新生态体系。中心立足于福建省福州市长乐区,联合企业、政府、高校、科研院所等产业力量,共同构建开放的鲲鹏软硬件生态和联盟。
内容
233
粉丝
0
立即咨询
关注
福建鲲鹏生态创新中心
福建鲲鹏生态创新中心是以鲲鹏通用处理器为基础,服务区域新一代信息技术应用创新生态体系。中心立足于福建省福州市长乐区,联合企业、政府、高校、科研院所等产业力量,共同构建开放的鲲鹏软硬件生态和联盟。
总阅读
135
粉丝
0
内容
233
立即咨询
关注