
1《淘宝网关于减免、从轻等替代措施实施细则》变更
为规范市场管理秩序,为消费者营造安全安心的网购环境,提升消费者的购买信心和满意度,淘宝网拟修订《淘宝网关于减免、从轻等替代措施实施细则》。
■ 公示时间:2020年04月02日
■ 生效时间:2020年04月09日
具体变更要点如下:
● 修订自检自查中关于“非法服务、票证类”中违反酒店类商品或服务的规定。
规则详解:

2新增“境内酒景套餐”、变更酒店套餐相关规则
为持续适应旅游市场发展,向消费者提供更丰富的商品,飞猪拟调整“境内玩乐套餐”、“酒店客栈套餐”相关类目发布范围及管理规则。
■ 公示时间:2020年04月02日
■ 生效时间:2020年04月09日
■ 卖家须在2020年4月30日前,按照新的类目发布范围完成商品迁移等操作,逾期未迁移的商品将做下架处理,但卖家完成迁移后可自行上架商品。
具体变更要点如下:
● 原“国内酒店套餐”更名为“境内酒店套餐”,并拓展该类目的发布范围;
● 原“海外酒店套餐”更名为“境外酒店套餐”;
● 新增“境内酒景套餐”类目,可发布至少包含酒店住宿及景点门票元素的中国大陆境内城市周边玩乐套餐商品。
规则详解(滑动表格查看):
1飞猪旅行集市度假类目订单取消管理规定
为保障买卖双方的权益,维护市场秩序,飞猪拟修订《飞猪旅行集市度假业务管理标准》、《飞猪旅行集市度假商品服务保障标准》,调整度假类目订单取消的保障规则。
■ 公示时间:2020年03月31日
■ 生效时间:2020年04月07日
具体变更要点如下:
● 对“境内周边游”、“境外玩乐套餐”、“酒店SPA/足浴/温泉”、“美食卡券/酒店餐饮卡券”、“旅行拍照/婚纱摄影”类目商品做如下调整:
1)产品端:开放对等取消政策功能,由卖家按照该功能自行设置买卖双方取消订单时,各自需承担的违约金,且同一违约行为,卖家承担的违约金不得低于买家承担的违约金。
2)规则端:卖家及买家取消订单时,按照商品详情页面的取消政策处理,但若按该取消政策,卖家取消订单的违约金低于买家因此产生的直接实际损失的,卖家须就高赔偿买家的损失。删除《飞猪旅行集市度假商品服务保障标准》里的卖家违约规定。
● 对“地陪/讲解/翻译/咨询服务”、“船票”、“旅游服务”(但不包括“旅游商品升级差价/押金”类目)、“旅游优惠券/会员卡”类目商品做如下调整:
1)产品端:将现有《飞猪旅行集市度假商品服务保障标准》里的卖家违约规定,直接展示在商品详情页的“取消政策”/“退改规则”模块。
2)规则端:订单生效后,因卖家原因取消订单,按照商品详情页面“取消政策”/“退改规则”模块的规定处理,但若按该取消政策,卖家取消订单的违约金低于买家因此产生的直接实际损失的,卖家须就高赔偿买家的损失。删除《飞猪旅行集市度假商品服务保障标准》里的卖家违约规定。
规则详解(滑动表格查看):
2《淘宝平台违禁信息管理规则》关于传播情色、暴力、低俗内容类商品规则解读变更
为了规范淘宝网网购平台的市场管理秩序,为消费者营造安全安心的网购环境,提升消费者的购买信心和满意度,淘宝网将依据国家相关法律法规,对《淘宝平台违禁信息管理规则》解读的相关条款进行变更。
■ 公示时间:2020年03月20日
■ 生效时间:2020年03月27日
具体变更要点如下:
● 新增关于传播情色、暴力、低俗内容管控。
具体变更要点如下(滑动表格查看):

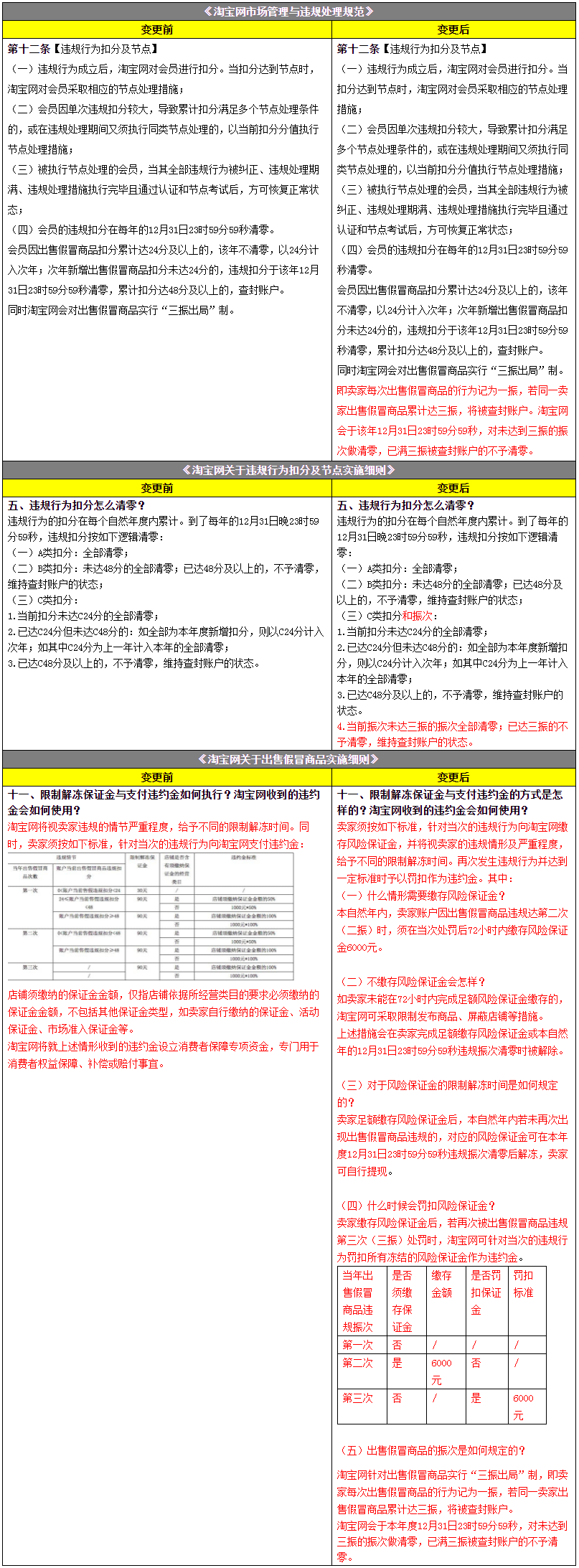
3《淘宝网市场管理与违规处理规范》及《淘宝网关于出售假冒商品实施细则》变更
安全更安心的网购环境,淘宝网将对《淘宝网市场管理与违规处理规范》中关于违规行为扣分及节点、《淘宝网关于出售假冒商品实施细则》进行调整。
■ 公示时间:2020年03月19日
■ 生效时间:2020年03月31日
具体变更要点如下:
● 新增关于出售假冒商品振次清零实施细则;
● 变更因出售假冒商品违规,限制解冻保证金与支付违约金的方式。
规则详解(滑动表格查看):
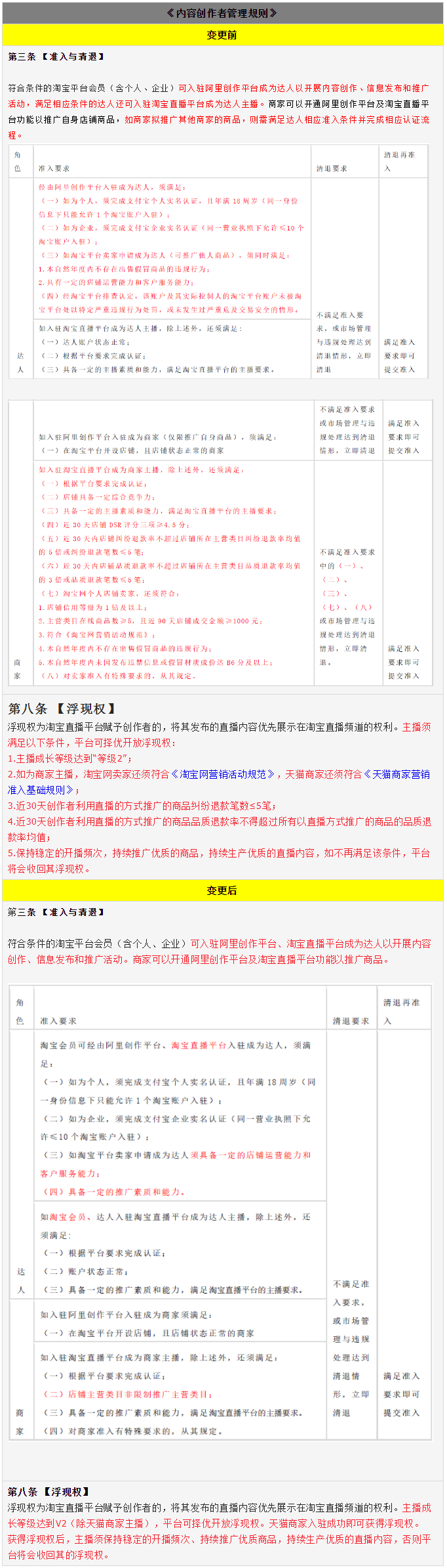
4《内容创作者管理规则》准入及浮现权规则变更
为了让更多的会员可以参与淘宝内容生态,共享生态红利。淘宝平台对内容创作者的相关规则进行了调整。
■ 公示时间:2020年03月17日
■ 生效时间:2020年03月24日
具体变更要点如下:
● 全面调整创作者的准入规则及浮现权规则。
具体变更要点如下(滑动表格查看):
(滑动表格查看):
5飞猪旅行集市度假商品主图发布规范变更
为持续提升消费者购物体验,维护市场秩序,飞猪拟修订度假商品主图发布规范。
■ 公示时间:2020年03月17日
■ 生效时间:2020年03月25日
具体变更要点如下:
● 删除第一张主图“文字数量不超过两排”的规定,但保留文字放置的位置要求。
规则 详解(滑动表格查看):



