
绩效管理是店长管理团队的重要环节,它可以反映置业顺问的工作效果及其未来工作的潜能。通过绩效评估,可以激励先进、鞭策后进,促进团队的整体发展,从而提升店铺的整体工作效率。因此。店长需要负责制定门店员工的绩效管理。
具体如何做好门店员工的绩效管理呢?主要围绕以下四点展开。
1.目标制定
为了使团队成员明确努力方向,也便于店铺工作分析和绩效评估。店长应及时为团队成员制定切合实际的绩效目标。店长在制定团队成员绩效目标时应做好以下工作。
(1)根据组织目标制定团队成员的绩效目标,使团队成员的绩效目标与组织的总体目标相符合。
(2)团队成员的绩效目标应具有较强的挑战性,虽有一定难度,但经过努力能够完成,这样有利于发掘团队成员的潜能。
(3)团队成员绩效目标及其评估标准应为团队成员所接受,这样才能有利于加强团队成员的自我管理。
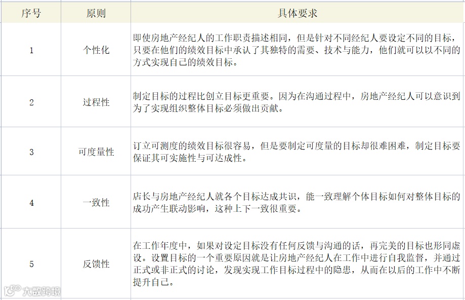
2.制定原则
只有根据一定的原则制定绩效目标,才能确保工作朝正确方向推进。店长在制定绩效目标时,可遵循图表所示的原则。

3.目标内容
目标包括两部分∶第一部分描述团体成员必须实现的绩效,即“什么工作”;第二部分描述用于评估置业顾问是否实现目标标准。让我们看下面一些例子。
(1)可以量化的目标
目标∶销售方面增加20%成交率。
第一部分"销售"描述的是"做什么"。第二部分"增加20%"描述的测量单位,可以用来度量整体目标是否实现。就这一目标而言,第一部分太模糊,加上第二部分之后,才形成具体的测量年度绩效进步的标准。
(2)不容易量化的目标
目标∶房源开发能力有所提升。
这一目标中、"做什么工作"是"房源开发能力的提升",但是标准却很难度量或计算。怎样才算是有所提升?如果你能界定或捕述你所指的"提升"是什么。就不会产生问题,这一点很重要。因此,目标应该可以是量化的,如"房源开发量每月增加10%。
(3)可使绩效标准具体化的方法
在上例中、我们关注的是我们想要得到的。有时候,详细明确我们不希望得到的会更容易。如"每月拜访150个客户.其中只有2个或2个以下可能流失"。
4.目标可测量化
绩效目标没有标准的程式。目标越具体,置业顾同与店长就越有可能就目标的内涵达成共识,这是至关重要的。
(1)清晰的目标
目标∶"完成月度工作报表,并在月底前把报表上交给店长。"
类似这样的目标具体得多。到了评估置业顾问是否实现目标的时候,这一评估过程会很直接明了。店长与置业顾问只要给予准确答复即可。
(2)可以被测量的目标
目标∶"完成每周周踩盘报告,踩盘报告数据必须准确,上交之后不需再作修改。在每周末把报告上交给店长,并且报告内容要达到店长要求的标准。"
这是一个可以被测量的目标举例。店长在设定绩效目标时,要努力实现某种程度的平衡。使目标足够具体、保证员工与店长对目标的内涵达成一致理解,保证其可测量性与可操作性,提升整体绩效水平。
绩效考核办法主要有如下图所示的几种。

1.书面评语
用书面形式描述被评定人的优缺点、过去的表现、未来的发展潜力以及建议改进的地方等。
2.关键事件法
把置业顾问在关键事件中的各种杰出表现或明显不足之处记录在案,指出哪些是积极的行为、哪些是不理想的行为。
3.排队法
对置业顾问直接进行比较,通常以"总的绩效"为基准,作出从最佳到最差的排序。
4.量表评估法
绩效评估表通常包括对工作成果、工作中的行为及工作态度等项目设立具体的评分标准。最后把各项得分相加,即得出每个人的绩效评分。
5.目标评定法
由置业顾问确定的目标而提供绩效标准,按照置业顾问达到目标的程度独立评估。此评估优点在于为置业顾问的工作成果确立了明确的目标,能奖励职业顾问尽量向目标靠拢。
反馈是绩效考核中的最后一个环节,也是最重要的一个环节。绩效反馈的目的是让被考核者了解自己的绩效状况,将管理者的期望传递给被考核者。
绩效反馈的途径有很多,但其中最直接、最有效的方式就是面谈。通过面谈,不但可以准确地将绩效考核的结果告知员工,更重要的是,在面谈过程中,店长与员工可以面对面交流,双方可以针对考核结果,共同讨论研究出改进的方案。
1.绩效面谈的目的
店长与员工进行绩效面谈的目的如下图所示。

2.绩效面谈的准备
店长与员工进行绩效面谈前,应做好如下图所示的准备工作。

绩效考核本身不是目的,而是一种手段,应该重视考核结果的应用。绩效考核的结果可以应用于多个方面,即可为人力资源管理提供决策信息,还可以为员工个人在绩效改进职业生涯发展方面提供借鉴。绩效考核结果的具体应用表现在下图所示的几个方面。

无论是大型房产中介品牌还是小型房产中介公司,都需要有一套标准的员工绩效管理体系,致使门店走向专业化,整体效益化发展。

国内知名的房产科技公司,致力于让房产行业更高效,希望成为百万经纪人信任的科技品牌。一直秉承用户第一、创新、简洁、敬业的核心价值观为客户提供好产品和好服务。服务了全国6万+房产中介公司60万+房产经纪人。研发了现代化房产SaaS系统房在线、房产小程序、房产网站、隐号拨打、房源采集、软件冠名、线上电子签约等产品,帮助房产公司提高管理、提高效率、获得客户、获得房源和提高业绩!


