日前,财政部发布《2021年全国政府采购代理机构评价指标体系》,作为6月起开展的2021年全国政府采购代理机构监督评价工作的依据。(点开查看《财政部关于2021年开展全国政府采购代理机构监督评价工作的通知》,以下简称《通知》)
评价指标体系主要包括企业基本情况、业绩与人员情况、管理情况、失信与处理处罚情况4个一级指标以及11个二级指标,根据企业从业人员数量、业绩等因素,按照成长型、综合型两类进行分别评价。
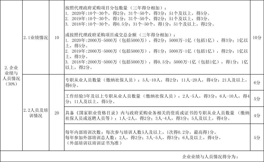
其中,对参评政府采购代理机构“人员及培训情况”做出了重点要求,总分值设为5分。
综合型:每年内部培训次数:每次参与培训人数30人及以上,1次得0.2分,最高得1分。每年参加外部培训总人数:5人-10人,得2分;11人-15人,得3分;16人及以上,得4分。(外部培训以培训证书为准)
成长型:每年内部培训次数:每次参与培训人数5人及以上,1次得0.2分,最高得1分。每年参加外部培训总人数:2人,得2分;3人-5人,得3分;6人及以上,得4分。(外部培训以培训证书为准)
通知要求:监督评价工作由财政部牵头组织,中央、省、市、县四级财政部门共同参与。监督评价时间从2021年6月开始,采取书面审查、实地考察等多种形式相结合的方式开展。
本次监督评价工作主要针对代理机构2020年执业情况。各级财政部门在代理机构名单中,随机抽取代理本级政府采购业务的代理机构作为被检查单位,本次采用被检查单位自愿参加评价,其他单位申请参加的模式开展工作。中央本级抽取数量由财政部具体确定,各省(区、市)抽取数量由省级财政部门负责确定,但抽取比率不得低于本地区代理机构总数的25%,抽取数量原则上不得少于30家,代理机构总数不足30家的,应对所有代理机构开展监督评价工作。从每家代理机构抽取项目时,数量应不少于5个。
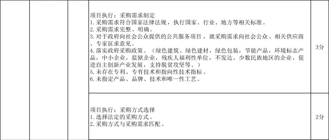
附:《2021年全国政府采购代理机构评价指标体系》全文(点击图片可查看高清效果)


