
各政府采购有关单位:
为了推进《深化政府采购制度改革方案》贯彻落实,促进政府采购有关各方持续在专业度上发力、追求服务专业化,《政府采购信息》报社决定从2021年起,对政府采购有关各方政府采购专业度开展评价。
通过政府采购专业度评价将推出2021年度五个方面的优秀单位、业务标兵及精品项目,分别是:2021年度集采机构先进单位(采购中心/交易中心)、2021年度政府采购先进采购人•高校•医院、2021年度政府采购精品项目、2021年度政府采购业务标兵、2021年度政府采购先进地市。请各政府采购相关单位结合自身实际,填写表格中的数字与事实,参与评价。
评价材料提交截止时间2022年1月18日。评价因素如下:
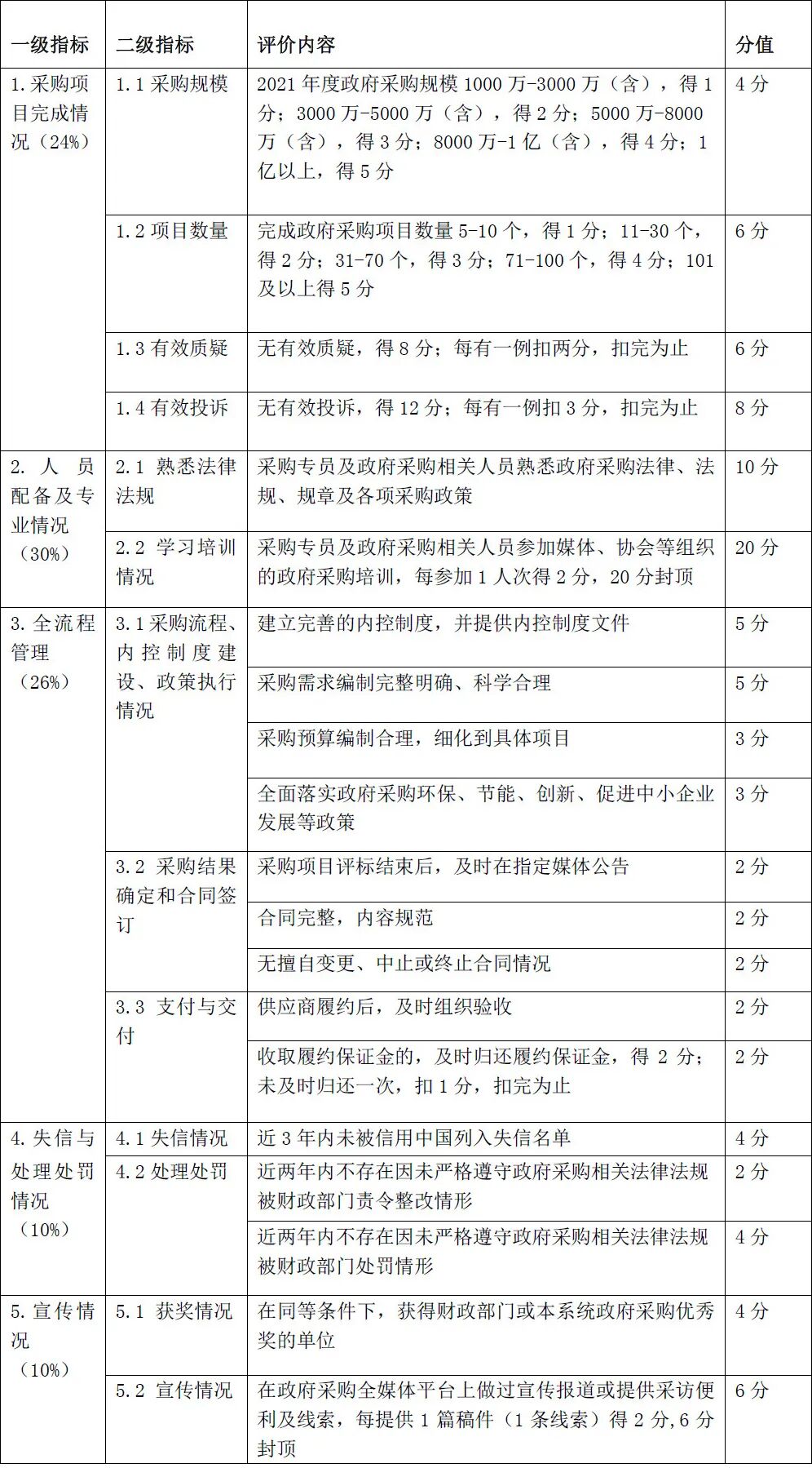
一、2021年度集采机构先进单位(采购中心/交易中心)评价指标
二、2021年度政府采购先进采购人•高校•医院评价指标
三、2021年度政府采购精品项目评价指标
四、2021年度政府采购业务标兵评价指标
五、2021年度政府采购先进地市评价指标
评价材料提交邮箱:
cuiweiwei@caigou2003.com
咨询电话:
13811260863
13811258152
13811259171
13811257631
18500045515
13811253810
13811253693
13811272801
13811278057
15901565041
点击“阅读原文”下载专业度评价和案例模板

