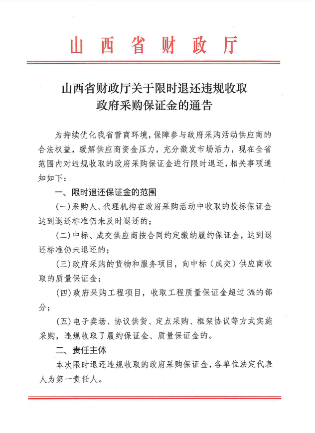
山西省财政厅日前发布了《关于限时退还违规收取政府采购保证金的通告》(以下简称《通告》)。
《通告》规定了限时退还保证金的五种范围:一是采购人、代理机构在政府采购活动中收取的投标保证金达到退还标准仍未及时退还的;二是中标、成交供应商按合同约定缴纳履约保证金,达到退还标准仍未退还的;三是中标、成交供应商按合同约定缴纳履约保证金,达到退还标准仍未退还的;四是政府采购工程项目,收取工程质量保证金超过3%的部分;五是电子卖场、协议供货、定点采购、框架协议等方式实施采购,违规收取了履约保证金、质量保证金的。
《通告》强调,本次限时退还违规收取的政府采购保证金,各单位法定代表人为第一责任人。
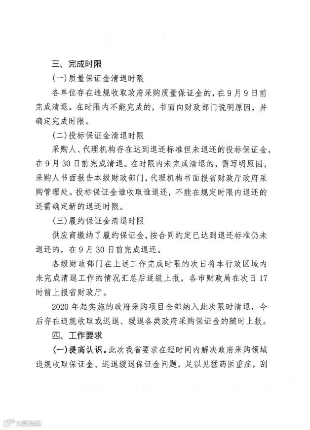
关于各类保证金的清退时限,《通告》明确,各单位存在违规收取政府采购质量保证金的,在9月9日前完成清退。在时限内不能完成的,书面向财政部门说明原因,并确定完成时限。
采购人、代理机构存在达到退还标准但未退还的投标保证金,在9月30日前完成清退。在时限内未完成清退的,需写明原因,采购人书面报告本级财政部门,代理机构书面报省财政厅政府采购管理处。投标保证金谁收取谁退还,不能在规定时限内退还的还需确定新的退还时限。
供应商缴纳了履约保证金,按合同约定已达到退还标准仍未退还的,在9月30日前完成退还。
《通告》要求,各级财政部门在上述工作完成时限的次日将本行政区域内未完成清退工作的情况汇总后逐级上报,各市财政局在次日17时前上报省财政厅。2020年起实施的政府采购项目全部纳入此次限时清退,今后存在违规收取或迟退、缓退各类政府采购保证金的随时上报。
根据《通告》,代理机构应如实报告本单位保证金清理情况,瞒报或在本通知之后仍违规收取或迟退、缓退保证金的,将暂停政府采购信息化系统操作权限一个月,并责令整改。





