
政府采购信息报社社长、高级编辑刘亚利(资料照片)
2022年12月1日,政府采购信息报社社长、高级编辑刘亚利应邀为广东省教育系统政府采购线上培训班进行线上授课,刘亚利以《质疑投诉的法理与应对》为题,深入解读2021年财政部处罚信息公告,围绕十个质疑投诉案例对采购人如何正确处理质疑投诉中的疑难问题进行了讲解。
当天,刘亚利还在线回答了培训学员的十个典型问题:
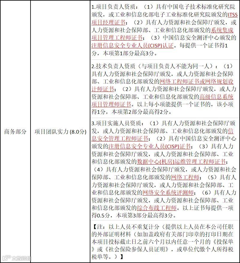
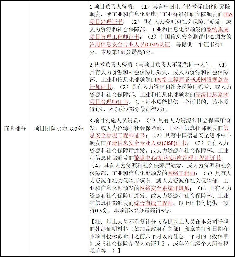
问题一:某个全光校园网设备采购项目,预算经费126万元,货物分散类政府招标项目,项目建设内容含校园网有线、无线WIFI6网络实现全覆盖的设备和安装,包含无线控制器、全光交换机、无线AP等以及有线网络端口、电话线路节点安装和调试。项目要求除设备安装调试外,还需提供无缝接入校园网所需的其它辅助材料并安装。用户提出要在商务评分中要求增加评审点如下。以下哪些评审因素可行?如果不可,虽然项目是按货物类采购,但实际包含了无线网络等的安装调试工作,应在哪里保证项目能高质量完成?

刘亚利答(以下简为答):关于服务团队证书问题,需要考虑两个方面:第一是这些证书每一个本身能不能设置?第二是,即便每一个证书当成独立的个体来看都没有问题,但设置过多、设置分数过大,也存在与采购需求不相适应的问题。
这里大多数证书属于计算机技术与软件专业技术资格(水平)考试证书,这个考试是由国家人力资源和社会保障部、工业和信息化部领导下的国家级考试,简称软考。共设置了27个专业资格,涵盖5个专业领域(计算机软件、计算机网络、计算机应用技术、信息系统和信息服务),每个专业3个级别层次(初级、中级、高级)。其中:高级(5种):系统分析师、信息系统项目管理师、网络规划设计师、系统架构设计师、系统规划与管理师;中级(16种):计算机硬件工程师、软件技术支持工程师、系统集成项目管理工程师、信息系统管理工程师、数据库系统工程师、信息系统监理师、软件设计师、多媒体应用设计师、嵌入式系统设计师、电子商务设计师、计算辅助设计师、软件设计师、软件过程能力评估师、软件评测师、软件设计师、网络工程师;初级(6种):网页制作员、信息处理技术员、信息系统运行管理员、电子商务技术员、网络管理员、程序员。
具体到本案例中的证书是否合规、合理呢?按照《政府采购需求管理办法》(财库〔2021〕22号)第二十一条、第六条规定,评审因素应当按照采购需求和与实现项目目标相关的其他因素确定。采购需求是指采购人为实现项目目标,拟采购的标的及其需要满足的技术、商务要求。具体到本项目,预算126万元,金额比较小,本项目的属性又是货物项目、服务应当视为伴随行为,因此,对计算机软件与技术的要求不应当过高。2022年财政部发布第1691号公告,公布了上海民航职业技术学院浦东校区修缮及改扩建工程智慧校园设备采购项目投诉处理结果,财政部认定将多项证书作为评审因素,与采购需求不相适应。该项目3630万元,要求了包括软考证书在内的15个证书。本项目预算126万元,要求提供11个证书,也同样存在与采购需求不相适应的问题。鉴于本案例所述的项目,金额不大,又是货物属性,加上项目市场上非常成熟,建议对服务团队和负责人设置3分以下的分值,要求提供计算机软件与技术(初级)证书即可。本案例中,信息系统项目管理师、网络规划设计师、系统规划与管理师,均为计算机软件与技术(高级),在实践中,通过率是非常低的,在有些地方对应高级工程师等高级职称,对于本项目来说,有点设置过高。
根据《国家职业资格目录(2021年版)》,所列的72项职业资格中与本项目相关的只有计算机软件与技术(初级、中级、高级)(水平评价类),并没有本项目所列的ITSS项目经理证书、注册信息安全专业人员(CISP)认证、数据中心(机房)运维管理工程师,综合布线工程师。这些证书设置为评审因素,更须慎重。
需要指出的是:2019年工业和信息化部办公厅发布了关于废止《关于组织开展计算机技术与软件专业技术资格(水平)证书登记工作的通知》等四个文件的通知,随着这些文件被废止,计算机技术与软件专业技术资格(水平)证书登记可能会被取消。因此,即便是计算机技术与软件专业技术资格(水平)证书,在采购文件中将这些证书设置为评分项也不能脱离项目需求,设置无关、过多、过高分数更是不可取的,即使每一个单个看都是合规合理的,但设置过多往往导致指向特定供应商、和采购需求不相适应,这是财政部发布第1691号公告传达的意思。
从放管服改革、优化营商环境、正在进行的GPA谈判来说,对于非准入性的证书,政府采购设置评分项会越来越严格(设置资格条件、实质性要求更是违规的)。归根结底,采购人要担起主体责任,关键是抓好两头,一个是围绕采购标的本身科学合理设置采购需求,另一个是验收环节要严格把关,不合格的就不通过,令其整改。采购是一个用心的活,采购人如果想抬高门槛自己省心,往往事与愿违。像本项目金额不大,如果设置过高的门槛,往往导致大企业没兴趣、中小企业进不来,反而会因为频频流标延误项目实施,这在实践中的例子不胜枚举。
问题二:非政府采购的投诉、质疑怎么处理?如何裁定投标方是否提供虚假材料?
答:目录外、未达到限额标准的项目不适用《政府采购法》第六章质疑与投诉、第七章监督检查、第八章法律责任相关规定。实践中,一些采购人、主管预算单位也通过内控制度规范目录外、未达到限额标准的项目的供应商救济、供应商约束事宜。比如我们为某部门制定的内控制度载明:对于参加目录外、未达到限额标准的项目的供应商,提供虚假材料等行为的,限制其几年内不得参加本系统此类项目的响应。
采购人没有调查权,只能根据采购文件载明的处理方式,对采购中获取的材料进行审查综合各种因素进行认定。
问题三:中标人和投诉人投标时都提供了A品牌的货物,投诉人看到中标公告后提出质疑,提供了一份A品牌货物生产商出具的投诉人是A品牌货物在广东销售的唯一代理商这样的说明函,投诉人以中标人届时将没法供货为理由要求学校去调查。请问这种情况怎么处理?
答:《政府采购货物和服务招标投标管理办法》(财政部令第87号)第十七条规定,除进口货物以外,不得将生产厂家授权、承诺、证明、背书等设置为资格要求,因此,不能凭借投诉方提供生产厂商出具的自己是某地唯一代理商,认定中标人中标无效。中标人供货是合同履行阶段的问题,采购人严格做好履约验收即可,如果不能供货按照民法典解决合同纠纷,同时报告本级财政部门,由财政部门进行处罚。
问题四:政府采购的质疑投诉涉及到政府采购的方方面面,包括用户需求、评审标准、验收付款等等,而在处理质疑投诉过程中,强调采购人的主体责任,牵头处理的往往是单位的采购执行部门,请问采购人内部如何强调(分解)各部门的责任,做到职责明确,压力传导?
答:将内控制度的法治化,是政府采购修法的一大趋势。财政部也出台了《政府采购需求管理办法》(财库〔2021〕22号)、《关于加强政府采购活动内部控制管理的指导意见》(财库〔2016〕99号)等制度性文件。实践中,我们也接受委托帮助一些采购人、主管部门起草了一系列内控制度规范,我们的设想是构建一个从负责人或者、分管领导、采购部门、业务部门、财务部门、审计部门、监察部门集体参与的规范制度,也可以帮助采购部门做好向上管理、刷新领导对于采购工作的认知、争取领导对于采购工作的支持。从各方面的反馈看,效果还是不错的。
问题五:检测报告作假问题:某项目投标人质疑中标单位检测报告造假。处理调查是,中标单位提供了检测报告原件,项目经理将原件与投标文件中的扫描件进行核对,两份文件内容不一致。该如何处理?
答:原件与投标文件中的扫描件不一致涉嫌提供虚假材料谋取中标,但在政府采购质疑答复中,采购人只能审查采购中获取的全部材料来答复,而没有行政调查权,是否构成提供虚假材料谋取中标,采购人自己不能认定。应当报告本级财政部门,由财政部门行使行政调查权和行政处罚权。同时,根据《政府采购法实施条例》第五十四条规定,询问或者质疑事项可能影响中标、成交结果的,采购人应当暂停签订合同,已经签订合同的,应当中止履行合同。
问题六:新建校区采购公寓组合床,某供应商对中标人A公司提出质疑:第一条就是质疑A公司未按招标文件的要求提供8种木料样品,第二条质疑A公司提交的样品中衣柜所用的木板没有按招标的要求“采用优质白蜡木加贴皮”,A公司提供的是进口松木,未实质性响应招标文件要求,应取消A公司中标资格。
经原评审委员会观看评标当天样品提交现场的录像资料,结合A公司提供的申辩及对当天评审资料的分析后得出结论:1.因A公司提供的衣柜、木床属同一木料,因此共用同一样品,当时也贴了两份的标签,因此并未少交样品;2.专家一致认为,A公司提供进口松木进行响应,比招标文件要求的“白蜡木加贴皮”的工艺及质量要求更优,应属于正偏离。采购人怎么处理?能够以投标人样品不全、材料未实质响应认定投标人无效?
答:1.在针对采购过程、采购结果的质疑答复中,采购人可以组织原评标委员会协助答复质疑,这种“协助”不是重新评审,其意见可以作为采购人答复质疑的参考。采购人应当审查采购中获取的全部材料,本着有错必纠的原则做出答复。依据《政府采购货物和服务招标投标管理办法》(财政部令第87号)第二十二条规定,招标文件原则上不得将供应商提交样品设置为资格条件或者实质性要求,因此,不能因为投标人样品不全等因素认定投标人投标无效。
2.如果招标文件将“采用优质白蜡木加贴皮”设置为不允许偏离的实质性要求,依据《政府采购货物和服务招标投标管理办法》(财政部令第87号)第二十条、第五十条,供应商提供进口松木,未实质性响应招标文件,政府采购法律制度未采纳“正偏离”的说法,除非招标文件另有特别规定,应认定为投标无效。如果是非实质性要求,评标委员会可以对其偏离程度进行评估,综合比较与评价,采购人不能通过对样品是否偏离进行检测改变评审结果。如果采购人认为评标委员会评审工作存在不公正行为,应当报告财政部门,由财政部门处理。
问题七:采购文件发出后并在采购公告期间,有时会受到部分质疑(对技术参数)方面的,即声称对自己权益受到损害的潜在投标人,该如何去答复?如果是这样的质疑,是否需要延期?又是否需要去受理这样的质疑?
答:依据《政府采购质疑和投诉办法》(财政部令第94号)第十一条第二款规定,潜在供应商已依法获取其可质疑的采购文件的,可以对该文件提出质疑。对采购文件提出质疑的,应当在获取采购文件或者采购文件公告期限届满之日起7个工作日内提出。如果供应商获取了采购文件,或者采购文件采用公告方式提供的,供应商在法定的质疑期限内提出的质疑,采购人、采购代理机构应当依法在法定的期限内答复,经审查确实存在问题的,除采购标的和资格条件外,应当发布更正公告予以澄清、更正。在招标采购中,依据《政府采购货物和服务招标投标管理办法》(财政部令第87号)第二十七条规定,澄清或者修改的内容可能影响投标文件编制的,采购人或者采购代理机构应当在投标截止时间至少15日前,以书面形式通知所有获取招标文件的潜在投标人;不足15日的,采购人或者采购代理机构应当顺延提交投标文件的截止时间。在竞争性谈判、询价采购中,依据《政府采购非招标采购方式管理办法》(财政部令第74号)第二十九条第二款、第四十五条第二款规定:澄清或者修改的内容可能影响响应文件编制的,采购人、采购代理机构或者谈判小组、询价小组应当在提交首次响应文件截止之日3个工作日前,以书面形式通知所有接收谈判文件、询价通知书的供应商,不足3个工作日的,应当顺延提交首次响应文件截止之日。在竞争性磋商方式中,依据《政府采购竞争性磋商采购方式管理暂行办法》(财库〔2014〕214号)第十条第三款规定,澄清或者修改的内容可能影响响应文件编制的,采购人、采购代理机构应当在提交首次响应文件截止时间至少5日前,以书面形式通知所有获取磋商文件的供应商;不足5日的,采购人、采购代理机构应当顺延提交首次响应文件截止时间。
问题八:对政府采购质疑文件的回复是否必须通过发补充公告向所有潜在投标人公开?质疑函有必要同时公开(隐去质疑人单位名称)吗?还是只回复给该质疑人即可?
答:依据《政府采购质疑和投诉办法》(财政部令第94号)第十三条规定,采购人、采购代理机构应当在收到质疑函后7个工作日内作出答复,并以书面形式通知质疑供应商和其他有关供应商。并没有要求对质疑函、质疑答复进行公告。“其他有关供应商”一般理解指获取采购文件的所有供应商。
问题九:投标人认为评审结果有问题,可以查询自己的评分明细吗?
答:投标人可以质疑采购结果。中标通知书发出后,未中标供应商就已知道自己的得分和排序,但法律没有规定供应商可以查询自己的评分明细。实践中,一些地方或者采购人出于公开公正的考虑,主动公开或者告知供应商评分明细,也是可以的。
法律依据:《政府采购货物和服务招标投标管理办法》第六十八条 在公告中标结果的同时,采购人或者采购代理机构应当向中标人发出中标通知书;对未通过资格审查的投标人,应当告知其未通过的原因;采用综合评分法评审的,还应当告知未中标人本人的评审得分与排序。
问题十:必须组织原评标委员会复核来答复质疑吗?
答:《财政部关于进一步规范政府采购评审工作有关问题的通知》规定,参与政府采购活动的供应商对评审过程或者结果提出质疑的,采购人或者采购代理机构可以组织原评审委员会协助处理质疑事项,并依据评审委员会出具的意见进行答复。质疑答复导致中标或成交结果改变的,采购人或者采购代理机构应当将相关情况报财政部备案。根据上述规定,可以组织原评标委员会复核来答复质疑。
按照《政府采购评审专家管理办法》第十八条第三款的规定,评审专家应当配合答复供应商的询问、质疑和投诉等事项。因此,评标委员会有义务配合答复质疑。当评标委员会的复核意见与事实不符或者与其他专家的咨询意见不符时,作为答复主体的采购人或者采购代理机构可以不采用评标委员会的复核意见,而是根据书面审查得出的事实,并结合供应商提供的其他证据材料一起进行综合分析来认定质疑是否成立,并依法答复质疑。



