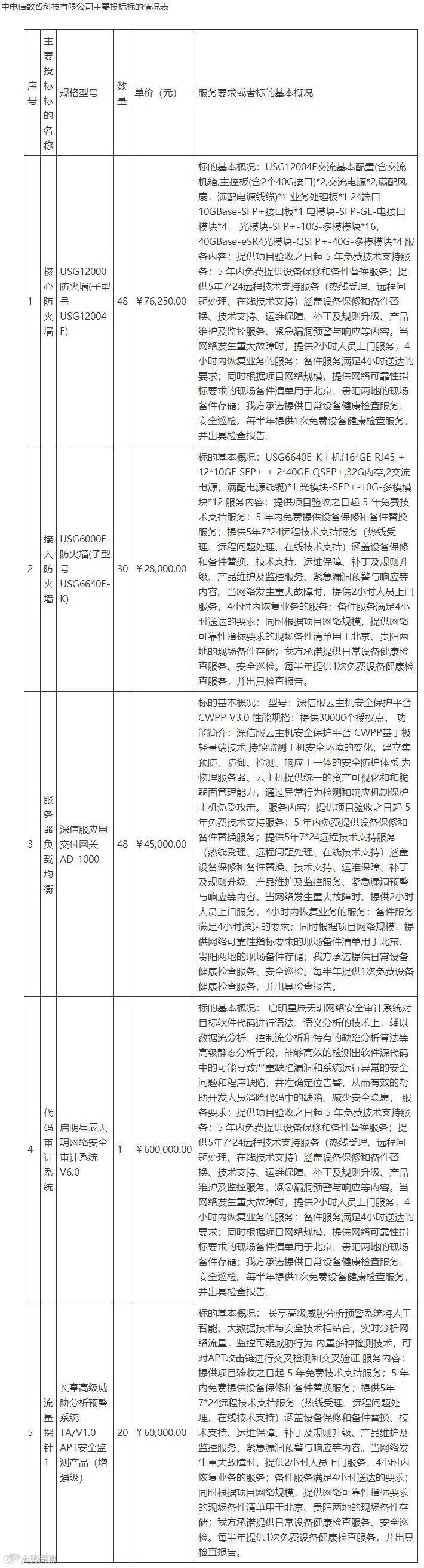
2月22日,财政部发布一批政府采购信息公告。据了解,其中两条信息公告均指向应急管理大数据工程及自然灾害监测预警信息化工程应急管理部建设部分安全体系建设包1采购项目(政府采购信息公告第一千八百一十四号、政府采购信息公告第一千八百一十八号),最终结果为3199万元的项目被废标。
该项目具体情形是怎样的呢?2022年4月7日,应急管理部发布《应急管理大数据工程及自然灾害监测预警信息化工程应急管理部建设部分安全体系建设包1采购项目》招标公告,预算4197.65万元。该项目2022年5月17日发布中标公告,中标供应商为中电信数智科技有限公司,中标金额为2579万元。2022年6月7日发布更正公告,经评审委员会复核,原中标人在其投标文件中未提供有效的核心防火墙和接入防火墙信息安全产品认证证书,不满足招标文件投标人须知前附表第24条的实质性要求,投标被拒绝。根据《政府采购质疑和投诉办法》第十六条,经采购人确认,本项目中标人变更为中科软科技股份有限公司;中标金额3199万元。
2023年2月22日,财政部又发布两则《政府采购信息公告》,奇安信网神信息技术(北京)股份有限公司、三六零数字安全科技集团有限公司又针对该中标人发起质疑,经过财政部依法调查后,认定中科软科技股份有限公司所投核心防火墙不符合法律规定、所投服务器负载均衡不符合法律规定,根据《政府采购质疑和投诉办法》(财政部令第94号)第三十二条第一款第(二)项的规定,该中标无效。

具体公告如下
中华人民共和国财政部政府采购信息公告(第一千八百一十四号)
投诉处理结果公告
一、项目编号:GC-HGX211817
二、项目名称:应急管理部应急管理大数据工程及自然灾害监测预警信息化工程应急管理部建设部分安全体系建设包1采购项目
三、相关当事人
投诉人:三六零数字安全科技集团有限公司(以下称投诉人)
地址:北京市朝阳区酒仙桥路甲10号3号楼15层17层1773
被投诉人:中央国家机关政府采购中心(以下称国采中心)
地址:北京市西城区西章胡同9号院1号楼一层
当事人:应急部
地址:北京市西城区广安门南街70号
相关供应商:中科软科技股份有限公司(以下称中科软公司)
地址:北京市海淀区中关村新科祥园甲6号楼
四、基本情况
投诉人因对国采中心就本项目作出的质疑答复不满,向本机关提起投诉。投诉事项1为:中科软公司所投核心防火墙不满足招标文件要求。投诉事项2为:中科软公司所投核心防火墙报价不合理。投诉事项3为:中科软公司所投服务器负载均衡不符合法律规定。本机关依法调查并作出处理决定。
五、处理依据及结果
根据《政府采购质疑和投诉办法》(财政部令第94号)第二十九条第(二)项的规定,投诉事项1、2缺乏事实依据。根据《政府采购质疑和投诉办法》(财政部令第94号)第三十二条第一款第(二)项的规定,投诉事项3成立,中科软公司中标无效。
财 政 部
2023年2月21日
中华人民共和国财政部政府采购信息公告(第一千八百一十八号)
投诉处理结果公告
一、项目编号:GC-HGX211817
二、项目名称:应急管理部应急管理大数据工程及自然灾害监测预警信息化工程应急管理部建设部分安全体系建设包1采购项目
三、相关当事人
投诉人:奇安信网神信息技术(北京)股份有限公司(以下称投诉人)
地址:北京市西城区西直门外南路26号院1号楼2层
被投诉人:中央国家机关政府采购中心(以下称国采中心)
地址:北京市西城区西章胡同9号院1号楼一层
当事人:应急部
地址:北京市西城区广安门南街70号
相关供应商:中科软科技股份有限公司(以下称中科软公司)
地址:北京市海淀区中关村新科祥园甲6号楼
四、基本情况
投诉人因对国采中心就本项目作出的质疑答复不满,向本机关提起投诉。投诉事项1为:中科软公司所投核心防火墙不符合法律规定。投诉事项2、4、5、6为:中科软公司所投部分产品不满足招标文件要求。投诉事项3为:中科软公司投标文件涉嫌造假。投诉事项7为:中科软公司所投核心防火墙报价不合理。投诉事项8为:中科软公司提供的证明材料不满足招标文件要求。本机关依法调查并作出处理决定。
五、处理依据及结果
根据《政府采购质疑和投诉办法》(财政部令第94号)第二十九条第(二)项的规定,投诉事项2、3、4、5、6、7、8缺乏事实依据。根据《政府采购质疑和投诉办法》(财政部令第94号)第三十二条第一款第(二)项的规定,投诉事项1成立,中科软公司中标无效。
财 政 部
2023年2月21日



