日前,湖南省财政厅发布《关于开展政府采购评审专家和采购代理机构履职评价工作的通知》(以下简称《通知》)。
对于政府采购评审专家的履职评价,《通知》中指出,采购人或其委托的采购代理机构应当依法从湖南省政府采购评审专家库中抽取评审专家,并对专家进行履职评价。省财政厅会根据每位评审专家累计平均得分,对排名位于后1/3的评审专家,将其抽取概率降低50%。
对于在湖南省政府采购评审专家库中抽取评审专家的采购代理机构,《通知》指出,应由被抽取的评审专家对其进行履职评价。在评审活动结束后,评审专家通过中国湖南政府采购网对采购代理机构的采购文件编写质量、评审活动组织等情况逐项打分。采购代理机构年度平均得分将被计入“政府采购代理机构监督评价”得分,同时,其累计接受评价的次数和累计平均得分将在中国湖南政府采购网公开,供采购人在选取采购代理机构时参考。



对采购代理机构履职情况的评价指标

注:①社会代理机构接受采购人委托及时按照规定向评审专家支付劳务报酬,或向评审专家说明劳务报酬由采购人支付(对社会代理机构代理项目的评价指标)。
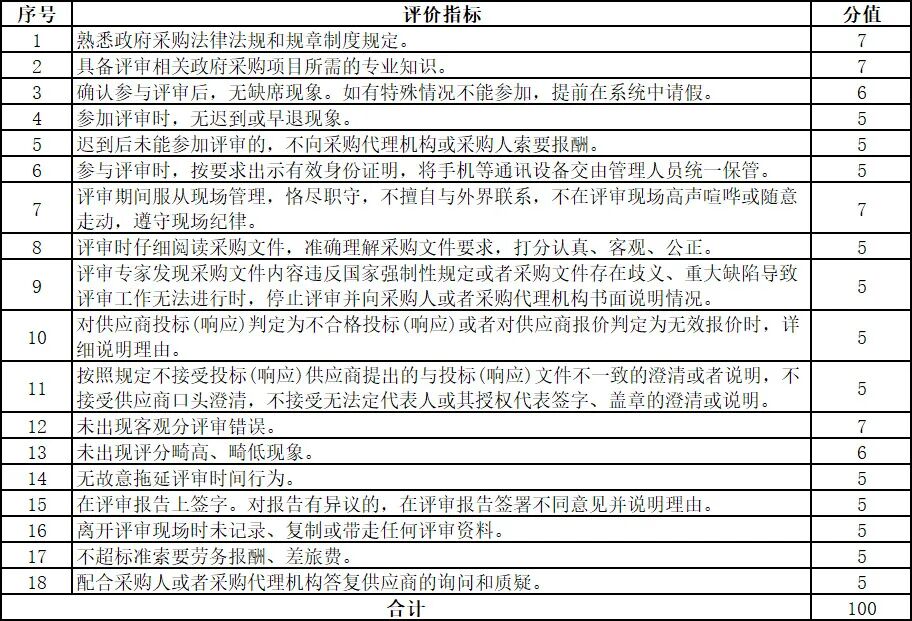
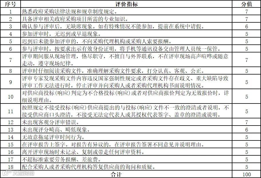
对政府采购评审专家履职情况评价指标

注:①如专家因迟到或其他原因未能参与评审工作,采购代理机构只对第3项或第5项指标进行评价,评价结果换算为百分制后计入得分。
②采购代理机构原则上应当在评审工作结束后5个工作日内对评审专家进行评价。对第18项指标可以追加做出评价。
政府采购遇到问题,专业的采购顾问哪里找?
为了更好地服务政府采购事业,政府采购信息报社依托20余年的专业积累,联合正福易考通为政府采购有关单位重点推出8项专业咨询服务
具体服务内容有哪些?
协助开展政府采购网留言咨询答疑;
协助开展政府采购规范性文件调研起草、审查论证;
协助起草/审查政府采购文件标准文本/范本、编制政府采购合同标准文本/范本;
协助指导案例选取制作;
微信公众号内容供给;
协助优化营商环境评价宣传及填报;
协助编制采购单位内控制度;
协助出版政府采购专业书籍。
如何获得这些服务?
政府采购高端咨询联系人:小易-13811261720


