
日前,云南省发展和改革委员会对2020年版《云南省公共资源交易目录》进行修订,印发《云南省公共资源交易目录(2023版)》(以下简称2023版目录)。本目录自印发之日起施行,《云南省公共资源交易目录(2020版)》同时废止。
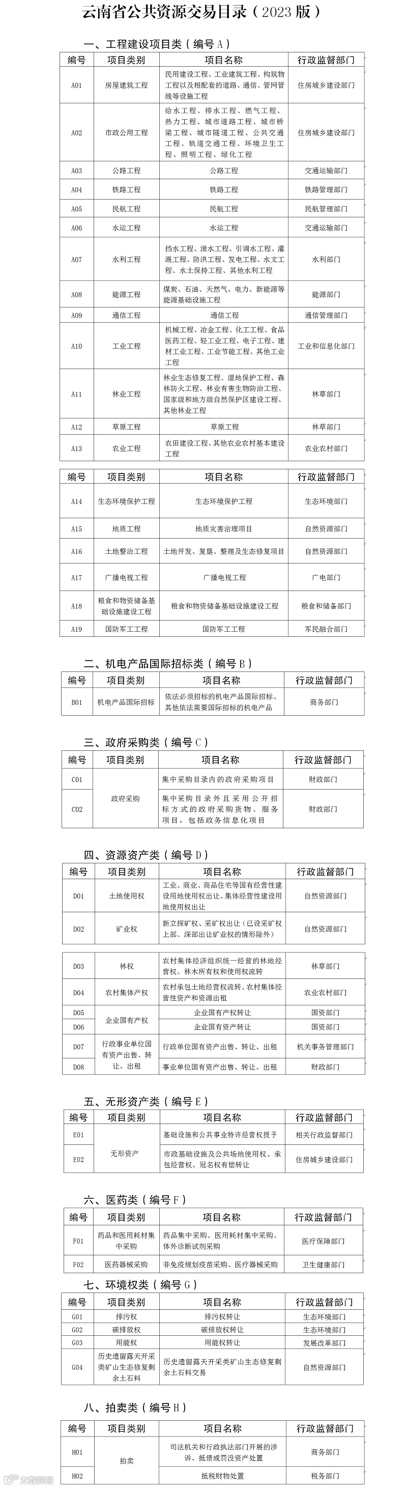
2023版目录由原来的五大类42项调整为八大类40项,不再细化二级项目类别。新增广播电视工程、粮食和物资储备基础设施建设工程、国防军工工程三个项目类别,相应的行政监督部门分别是广电部门、粮食和储备部门、军民融合部门。规范林业工程、农业工程、水运工程、民航工程、土地使用权、矿业权等类别的项目名称。
2023版目录还调整部分项目的行政监督部门。政务信息化项目的行政监督部门由工业和信息化部门调整为财政部门;市政公用工程中的电力工程的行政监督部门由住房城乡建设部门调整为能源部门,通信工程的行政监督部门由住房城乡建设部门调整为通信管理部门;用能权转让的行政监督部门由生态环境部门调整为发展改革部门;市政基础设施及公共场地使用权、承包经营权、冠名权有偿转让的行政监督部门明确为住房城乡建设部门;司法机关和行政执法部门开展的涉诉、抵债或罚没资产处置项目的行政监督部门由法院、公安部门调整为商务部门;行政单位国有资产出售、转让、出租项目的行政监督部门由财政部门调整为机关事务管理部门。同时明确,特殊项目需进入全省各级公共资源交易中心交易的,按照分级管理原则,由项目业主申请,明确行政监督部门及监督职责,经同级发展改革部门审核同意后即可进场交易,进一步简化流程。
政府采购类项目,2023版目录明确采购单位的同级财政部门建设部署了政府采购电子交易平台的,进入当地政府采购电子交易平台交易;尚未建设部署政府采购电子交易平台的,就近就便进入省、州(市)、县(市、区)公共资源交易中心交易。各级公共资源交易中心应予以积极支持配合,无偿提供交易场地服务,不承担对政府采购项目的监管职责。
以下为《云南省公共资源交易目录(2023版)》原文
云南省发展和改革委员会关于印发云南省公共资源交易目录(2023版)的通知
云发改交易管理〔2023〕910号
各州(市)人民政府,省公共资源交易工作联席会议成员单位:
经省人民政府同意,现将《云南省公共资源交易目录(2023版)》印发给你们,请遵照执行。
本目录自印发之日起施行,《云南省公共资源交易目录(2020版)》同时废止。
云南省发展和改革委员会
2023年9月8日
(此件公开发布)

九、说明
(一)依法必须招标的项目,按照分级管理原则,分别进入省、州(市)、县(市、区)公共资源交易中心交易。
(二)县级以上地方人民政府对其所属部门有关招标投标活动的监督职责分工另有规定的,从其规定。
(三)政府采购类项目,采购单位的同级财政部门建设部署了政府采购电子交易平台的,进入当地政府采购电子交易平台交易;尚未建设部署政府采购电子交易平台的,就近就便进入省、州(市)、县(市、区)公共资源交易中心交易。各级公共资源交易中心应予以积极支持配合,无偿提供交易场地服务,不承担对政府采购项目的监管职责。
(四)按照国有资产管理相关规定,行政事业单位出租国有产权的,鼓励进入各级公共资源交易中心交易。
(五)药品和医用耗材采购通过省药品集中采购平台采购,与省公共资源交易平台实现“信息共享,CA互认”。
(六)特殊项目需进入全省各级公共资源交易中心交易的,按照分级管理原则,由项目业主申请,明确行政监督部门及监督职责,经同级发展改革部门审核同意后进场交易。



