各照明供应商:
各个国家机关、事业单位和团队组织都离不开照明,照明设备采购自然也成为政府采购的重要品目。每年近百亿元的照明政府采购规模,使得政府采购市场成为照明供应商的重要战略市场。《政府采购法》施行20年来,一大批优秀的照明供应商开始领跑政府采购市场,给采购单位提供了优质的产品、专业的服务。
春天终将回馈每一个在冬天里的坚守者、发光者,你在屏幕上笑说一句“我太难了”,可知屏幕下有多少含泪的共鸣?阳光打在你的脸上,温暖留在我们心里。在2023年即将过去之际,政府采购信息报联合政府采购信息网对照明供应商的专业度进行评价,开展“2023年度政府采购十强照明供应商”专业度评价活动,从全国选出10家诚信度高、产品质量高、综合实力突出的照明供应商,为每一个努力奋斗的你喝彩!
现将有关事项通知如下:
一、申报方式
1)照明供应商自行申报;
2)政府采购监管部门或采购人或采购中心等有关方推荐;
3)主办方根据“正福易找标”照明项目大数据挖掘洞察。
二、申报条件
1、满足《政府采购法》第二十二条对供应商参加政府采购的要求,参评供应商是依法设立的具有独立承担民事责任能力的。
2、在2022-2023年度政府采购活动中,供应商无以下情形:(1)受到刑事处罚(2)责令停产停业、吊销证照(3)较大数额(200万元)罚款(4)政府采购重大(严重)违法记录(5)失信被执行人(6)重大税收案件的当事人(7)环保、金融、知识产权等黑名单。
3、积极参加政府采购监管部门、指定政府采购宣传媒体举办的专业培训,例如财政部门指定媒体举办的线上线下研修班、正福易考通供应商线上课程学习等,着力提升政府采购业务水平。
4、积极参与政府采购项目,2022-2023年度参与政府采购项目3次以上,中标、成交1次以上。
三、评价程序
1、申报材料提交截止时间:2024年1月22日。
2、资格性审查:政府采购信息报/网专业度评价组委会对申报照明供应商的资格条件进行审查,确定参评照明供应商名单。
3、专家评审:由专家委员会依据评价标准及细化指标,对通过资格性审查的照明供应商进行评审打分。
4、在政府采购信息全媒体平台公示专业度评价结果。
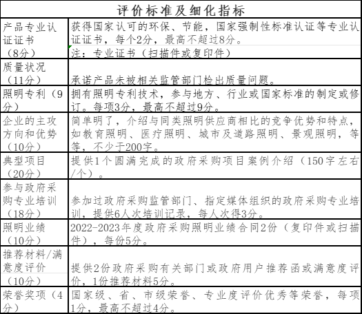
四、评价标准

五、申报联系
材料报送邮箱:xiuxiaoyun@caigou2003.com
联系人:
王老师010-88587089-823,13811084875(同微信)
修老师010-88587089-820,13811277952(同微信)
张老师010-88587089-821,13811269152(同微信)
六、附件


