国家发展改革委、人民银行会同社会信用体系建设部际联席会议成员单位和其他有关部门(单位),编制了《全国公共信用信息基础目录(2025年版)(征求意见稿)》和《全国失信惩戒措施基础清单(2025年版)(征求意见稿)》,现向社会公开征求意见。公开征求意见时间为2024年11月29日至2024年12月29日。
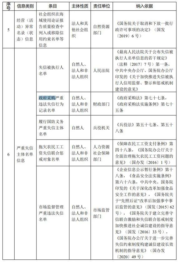
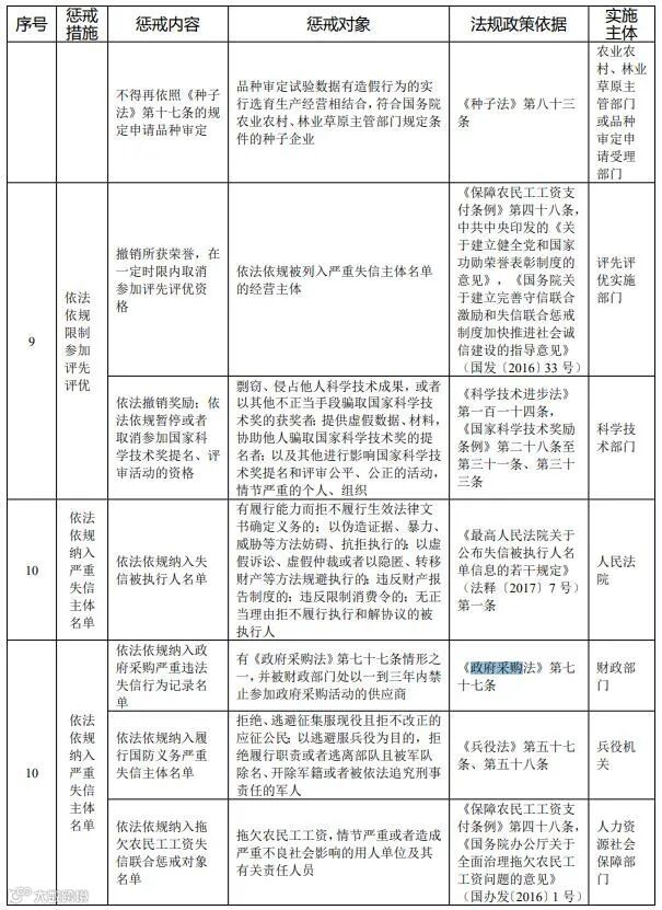
全国公共信用信息基础目录(2025年版)(征求意见稿)中,跟政府采购有关的有:的严重失信主体名单信息方面;全国失信惩戒措施基础清单(2025年版)(征求意见稿)中,跟政府采购相关的有:依法依规实施市场或行业禁入(退出)、依法依规实施职业禁入或从业限制、依法依规纳入严重失信主体名单。




如有建议或意见请加小编微信
13718013710 13717632620


