点击上方蓝字 关注我们
政府采购信息
近日,西藏自治区财政厅关于公开征求《西藏自治区政府采购负面清单(2025年版)(征求意见稿)》(以下简称《征求意见稿》)意见建议的通知发布,公开征求意见截止时间为5月9日。
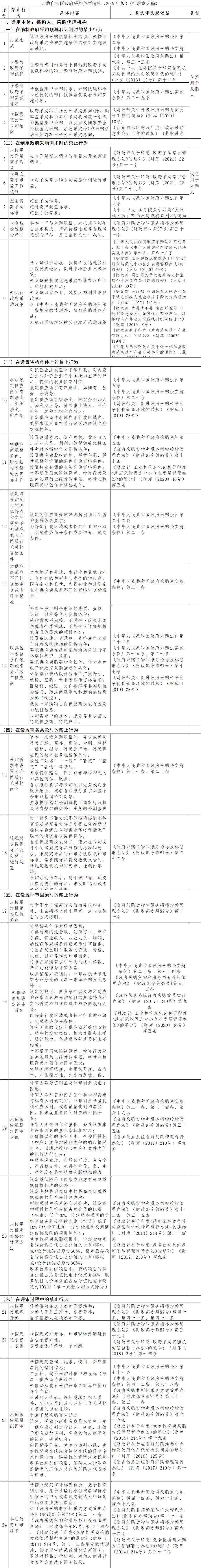
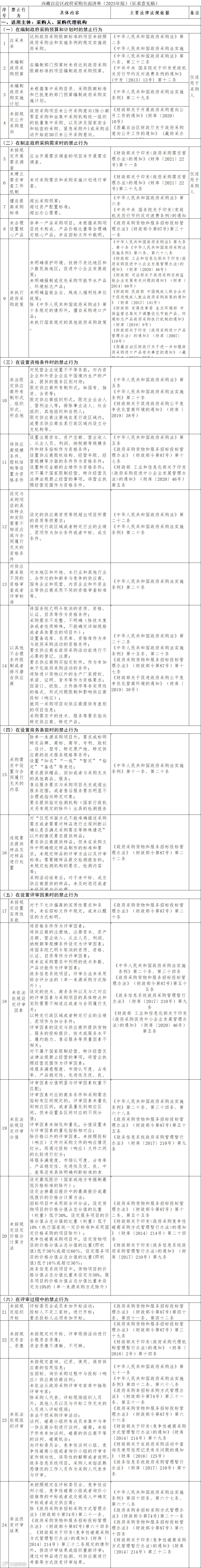
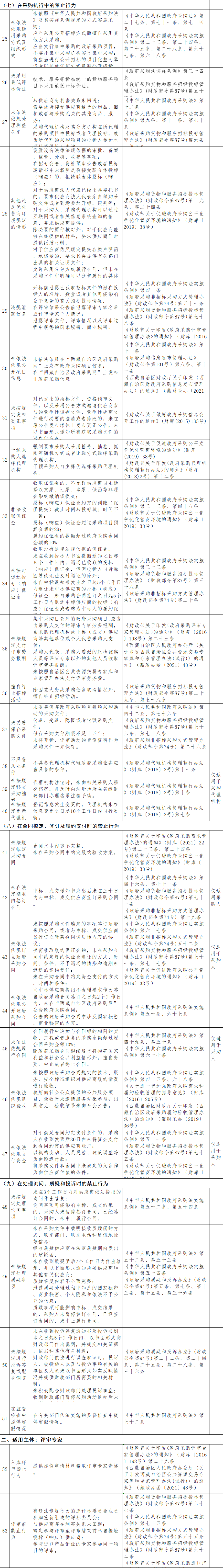
《征求意见稿》共包括66项禁止行为。其中,采购人、采购代理机构的禁止行为分为九类51项行为;评审专家的禁止行为共5项;供应商的禁止行为共9项。
具体如下:



原文如下:
西藏自治区财政厅关于公开征求《西藏自治区政府采购负面清单(2025年版)(征求意见稿)》意见建议的通知
为持续规范政府采购活动,营造我区开放有序、公平竞争的政府采购市场环境,根据《中华人民共和国政府采购法》及其实施条例等法律法规相关规定,我们梳理形成《西藏自治区政府采购负面清单(2025年版)(征求意见稿)》。现向社会公开征求意见,公众可在5月9日前,通过电子邮件将意见建议发至xzczcgb@163.com,或通过信件方式发送至西藏自治区政府采购管理办公室,联系方式:0891-6284709。
附件:西藏自治区政府采购负面清单(2025年版)(征求意见稿)
西藏自治区财政厅
2025年4月25日
附件:西藏自治区政府采购负面清单(2025年版)(征求意见稿).xls
如有建议或意见请加小编微信
13521445720 13717632620
热门阅读:
政采图书,扫描(识别)下方图片二维码即可购买(可开电子发票)



