点击蓝字 关注我们
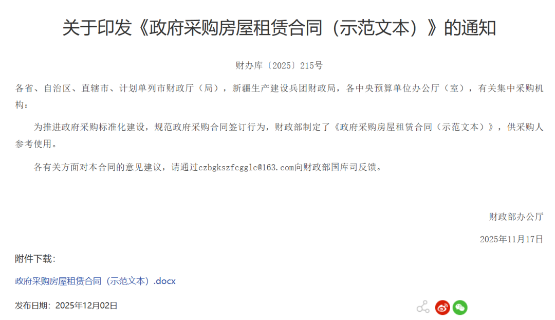
关于印发《政府采购房屋租赁合同(示范文本)》的通知
财办库〔2025〕215号
各省、自治区、直辖市、计划单列市财政厅(局),新疆生产建设兵团财政局,各中央预算单位办公厅(室),有关集中采购机构:
为推进政府采购标准化建设,规范政府采购合同签订行为,财政部制定了《政府采购房屋租赁合同(示范文本)》,供采购人参考使用。
各有关方面对本合同的意见建议,请通过czbgkszfcgglc@163.com向财政部国库司反馈。
财政部办公厅
2025年11月17日
附件下载:
如有建议或意见请加小编微信
13521445720 13717632620
热门阅读:

