华测导航
CHCNAV
考试时间及科目
| 日期 | 时间 | 科目名称 | 试卷满分 | 合格标准 |
| 9月8日 | 14∶00-16∶30 | 测绘综合能力 | 120 | 72 |
| 9月9日 | 8∶30-11∶00 | 测绘管理与法律法规 | 120 | 72 |
| 9月9日 | 14∶00-17∶00 | 测绘案例分析 | 120 | 72 |
命题要求:
内容改动:
《测绘管理与法律法规》:
测绘管理与法律法规考察测绘专业技术人员在测绘项目的管理中,运用法律法规、技术规范、技术标准解决实际问题的能力。
《测绘综合能力》:
测绘综合能力考察测绘专业技术人员运用测绘专业技术理论,分析、判断和解决测绘项目实施过程中专业技术问题的能力,以及处理测绘专业之间综合性问题的能力。
《测绘案例分析》:
测绘案例分析考察测绘专业技术人员运用《测绘管理与法律法规》、《测绘综合能力》科目在实务应用时体现的综合分析能力及实际执业能力。
《测绘管理与法律法规》2017年教材362页,2018年删减到230页(删除每章的真题解析、强化训练及复习重点和附录1-5的仿真试卷(A、B))。2018年在2017年原有章节的基础上增加一章(第9章 地理信息安全管理),由15章增加到16章。
答题方式:
《测绘综合能力》与《测绘管理与法律法规》两个科目均为客观题,请考生在答题卡上按要求作答。《测绘案例分析》科目为主观题,在专用答题卡上作答,考生务必注意以下事项:
1.答题前要仔细阅读应试人员注意事项(试卷封二)和作答须知(专用答题卡首页);
2.使用规定的作答工具作答;
3.在专用答题卡划定的区域内作答。
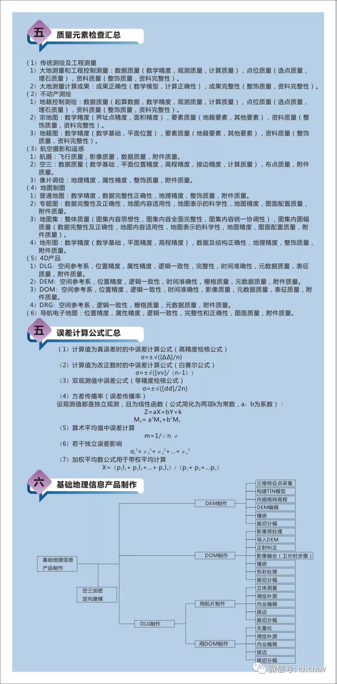
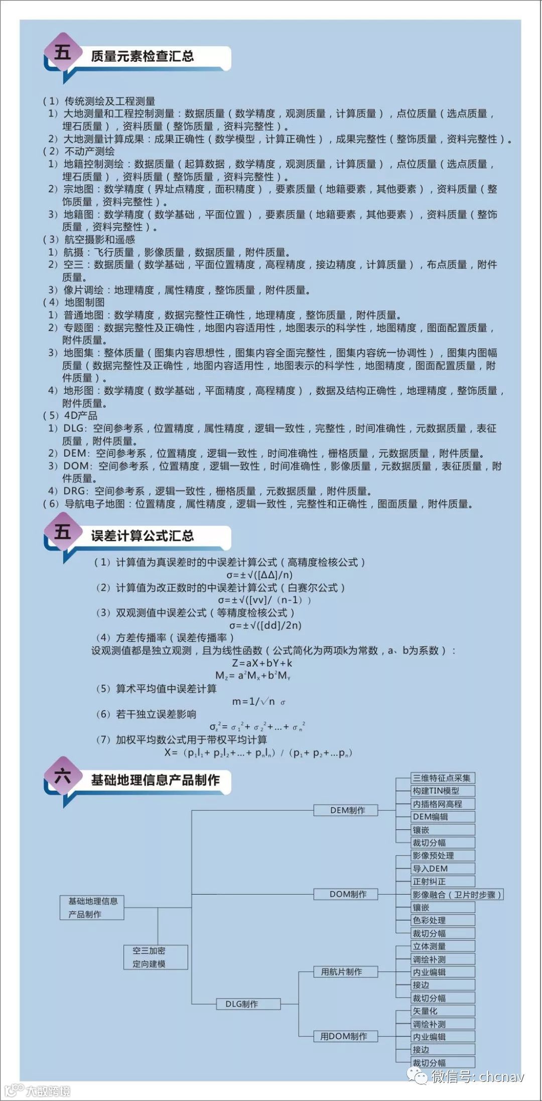
备考知识框架





知识框架内容来源:麦街网
技术服务咨询:4006206818
其他你会感兴趣的内容
电网数据采集泥石流自动化监测电力巡线
CGO2.0海洋图鉴AS100无人机测绘
应急测绘方案三调试点报告公路改扩建方案
X5E91华微三号M7i70教程
TEL:4006206818


